
简介
该用户还未填写简介
擅长的技术栈
可提供的服务
暂无可提供的服务
本文分析了SpringAI中MessageWindowChatMemory导致数据丢失的问题及解决方案。核心问题在于其默认设计会截断超限的历史消息,导致数据库永久丢失早期对话记录。通过源码分析发现,process方法会物理删除超出的旧消息。文章提出采用AOP思想,通过自定义ChatHistoryRecordAdvisor拦截请求响应,实现对话记录的持久化存储,同时保留ChatMemory的短期记忆

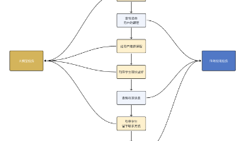
SpringAI通过ChatMemory和ChatMemoryRepository实现智能对话记忆功能,前者管理短期记忆(最近50条对话),后者持久化存储完整历史到MySQL数据库。配置仅需三步:引入依赖、配置数据源、设计表结构。这种分层设计让AI既能流畅对话又保留完整记录,业务层只需简单调用API即可管理聊天历史。系统自动处理序列化、查询等复杂操作,使开发者能专注于业务逻辑。后续还可扩展实现永久
文章摘要:本文介绍了SpringAI开发框架的三种主要模式:纯Prompt开发、FunctionCalling和RAG。纯Prompt模式通过设定系统提示词实现功能,如哄女友模拟器;FunctionCalling模式结合AI意图理解与传统Java功能,实现智能客服等复杂业务;RAG模式通过外挂知识库解决大模型知识限制问题,使用向量数据库进行相似度检索。文章详细讲解了各模式的实现原理和代码示例,展示

本文介绍了大模型应用开发的四种主流技术架构:1. 纯Prompt模式:通过精心设计的提示词引导模型输出理想答案;2. Function Calling:将传统应用功能封装为函数,实现与大模型的协同工作;3. RAG(检索增强生成):结合信息检索技术解决模型知识局限性问题;4. Fine-tuning(模型微调):基于预训练模型使用领域数据进行二次训练。文章重点演示了如何利用SpringAI框架快速








