
简介
该用户还未填写简介
擅长的技术栈
可提供的服务
暂无可提供的服务
LDR6328USB PD Sink(PD受电端芯片,也叫PD诱骗芯片)芯片LDR6328,传输的额定功率最高可达100W。LDR6328支持PD,QC,AFC三种协议包含了市面上绝大部分的适配器充电协议。它可以用于type-C电子产品如无线充电器、无人机、物联网设备、智能扬声器、电动工具、智能家居、小家电等设备从适配器诱骗出相应的功率。LDR6328: ◇ 兼容 USB PD 3.0 规范,支持
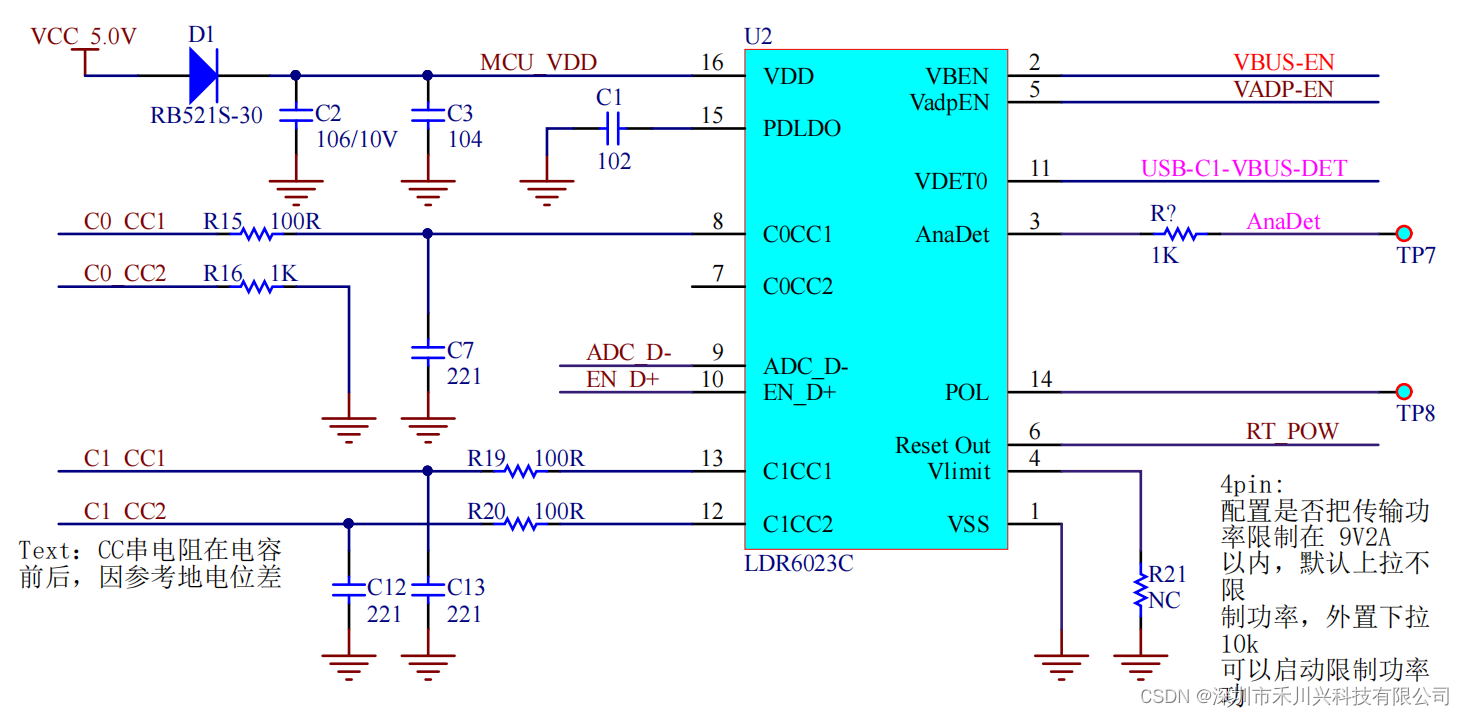
如何实现这种让手机Type-c接口实现充电的同时又能实现数据传输(OTG)的功能(充电数据传输的方案)这你就用到一颗PD协议芯片来配置了 LDR6023CLDR6023C,能够分别同时与手机和适配器开展pd通讯,让手机在充电的时候,进到USB HOST方式(默认设置状况下,手机充电时为usb device方式),进而成功的完成一边充电一边听歌(边充边听)的作用。值得一提的是,这颗芯片可以同时适用数

自2013年USB-IF机构发布USB Type-C规范,2014年乐视发布第一款USB Type-C接口的手机,USB Tpye-C接口的普及化变为一种不可逆转的发展趋势。 现在大部分手机都只有一个Type-c口,那一个Type-c口怎么实现在充电的同事又能进行数据传输(OTG)的功能呢,这就需要用到一个OTG的转换器了。这种转接器既能实现手机充电的同时,又能实现OTG数据传输的公司(一边充电一

现如今,安卓阵营大部分手机,特别是旗舰机型,基本取消了Audio 3.5接口。那么问题来了,当手机没电又有数据传输需求的时候,怎么办?怎么能够做到Type-c手机同时充电和数据传输(OTG)功能呢?Type-C接口的转接器帮你忙,轻松的实现在PD快充的过程中,又能实现数据传输(OTG)的功能帮你实现Type-c手机PD充电的同时又能进行数据传输(OTG)功能那么要如何实现这种功能呢,这时候你需要用

替代HS100B的音频芯片







