
简介
该用户还未填写简介
擅长的技术栈
可提供的服务
暂无可提供的服务
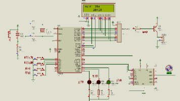
摘要:本设计基于51单片机实现智能安防系统,采用光敏电阻、超声波、振动传感器和人体红外传感器进行多维度监测。系统具备光照阈值检测、距离监测、异常振动检测和人体红外检测功能,支持手动布防/撤防、紧急按钮报警和参数设置。采用1602液晶显示数据,通过Altium Designer进行电路设计,Proteus完成仿真验证。系统通过传感器实时监测环境,当检测到异常时触发报警,具有响应快速、功能完善的特点。

本文介绍了一款基于51单片机的全自动洗衣机控制系统设计。系统采用数码管显示洗涤次数和倒计时时间,L298驱动电机实现正反转交替洗涤。通过按键可设置10-30分钟的洗涤时间,并控制启动、暂停和停止功能。洗涤过程按进水-洗涤-放水-脱水顺序循环三次,每次洗涤时间分别为预设时间的1/2、1/3和1/6。系统使用Altium Designer进行电路设计,Proteus进行仿真验证,详细说明了单片机各端口

本文设计了一款基于51单片机的智能洗衣机控制系统。系统采用1602液晶显示倒计时,L298驱动电机,工作时间可在1-30分钟设定。运行模式为正转25秒、暂停5秒、反转25秒循环,倒计时结束蜂鸣器提醒。LED灯指示运行状态,按键控制时间增减和启停。电路设计使用Altium Designer,仿真采用Proteus实现。详细说明了单片机各端口功能,并提供了主程序框架,实现模式切换、定时控制和状态显示等

摘要:本设计基于51单片机实现洗衣机控制系统,采用1602液晶显示水温、转速、运行时间等参数,PT100热电偶配合ADC0832检测水温,L298驱动电机。系统工作流程包括加热、洗涤和脱水三个阶段,通过按键设置洗涤/脱水时间并控制启停。电路设计使用Altium Designer完成,仿真采用Proteus实现软硬件协同验证。程序通过定时器中断控制运行流程,具有参数设置、状态显示和报警功能。该系统实

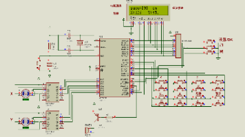
本文设计了一个基于51单片机的平面坐标定位系统,采用ULN2003驱动两路步进电机,实现精确定位功能。系统支持矩阵键盘输入控制,包含启动/停止、速度调节和坐标设置功能,定位完成后蜂鸣器提示。1602液晶屏实时显示运动参数,电路设计使用Altium Designer完成。程序采用定时器中断实现精准控制,包含多种工作模式切换逻辑。仿真通过Proteus实现软硬件协同验证,完整代码可通过指定渠道获取。该

摘要:本文设计了一款基于51单片机的智能洗衣机控制系统,采用1602液晶屏显示倒计时和洗涤模式,L298驱动电机实现不同转速控制。系统支持丝质、棉质、化纤三种预设模式(漂洗2-5分钟)和自定义模式,通过按键设置参数,定时结束后蜂鸣器报警。使用Altium Designer进行电路设计,Proteus进行仿真验证。程序采用定时器中断实现时间控制,主循环处理按键输入和模式切换。系统具有结构简单、功能完

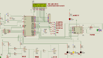
摘要:本设计采用51单片机为核心控制器,构建智能安防系统。通过激光光幕检测阳台/窗户入侵,热释电传感器监测人体移动,光敏电阻检测光线强度,并设有开关模拟报警功能。系统触发报警时启动声光警示,并通过串口远程发送警报信息。电路设计使用Altium Designer完成,仿真验证采用Proteus软件。程序设计实现了多传感器数据采集、报警判断及远程通信功能,具备手动开关控制功能。系统整合了多种检测技术,

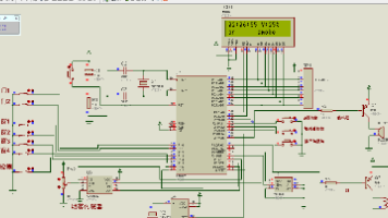
本文介绍了一款基于51单片机的智能安防系统设计。系统采用烟雾传感器配合AD0832模数转换器实现火灾检测,支持2门4窗的防盗报警功能,并集成DS1302时钟芯片实现定时控制。系统通过1602液晶显示屏实时显示时间、烟雾浓度和报警位置,采用按键实现布防/撤防、报警阈值设置等功能。电路设计使用Altium Designer工具完成,详细说明了单片机各I/O端口的功能特性。程序设计采用模块化思路,包含初

本文设计了一个基于51单片机的传送带控制系统。系统采用ULN2003驱动步进电机模拟传送带运行,具有速度可调、产品计数和数码管显示功能。电路设计使用Altium Designer完成原理图和PCB设计,仿真采用Proteus实现软硬件协同验证。主程序通过定时器中断控制传送带运行,P0口驱动数码管显示产品数量和运行速度,P1口处理启停控制及清零功能。系统支持通过按键调节传送带速度(0-90档位),并

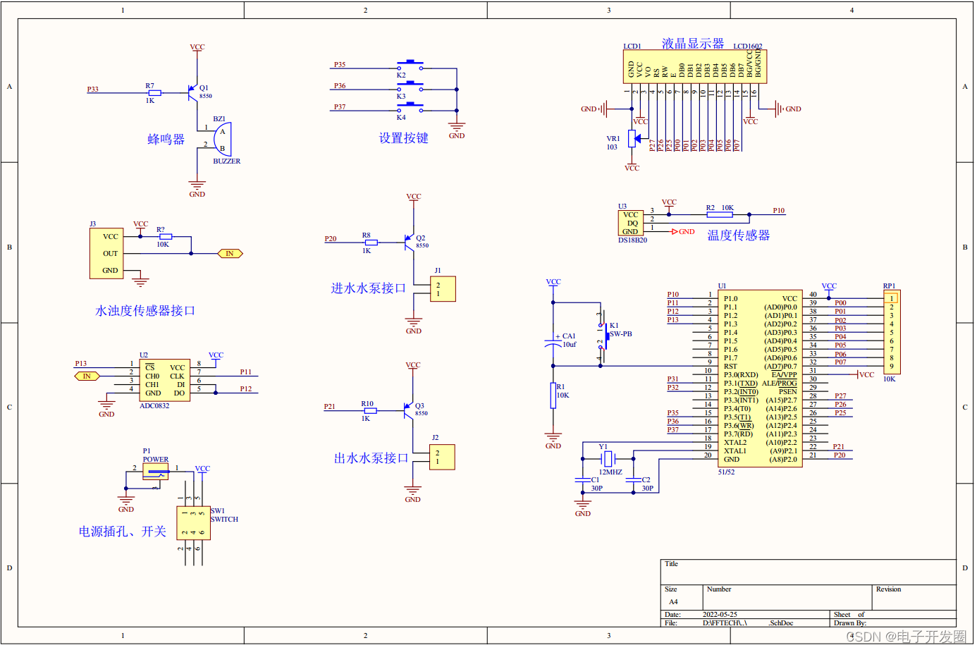
本文介绍了一种基于51单片机的智能滴灌控制系统设计。系统采用PT100温度传感器和模拟湿度传感器,通过TLC1543进行模数转换。具备阈值设定功能,当温度过高或湿度过低时自动启动滴灌,同时支持定时滴灌功能。电路设计使用Altium Designer完成,并详细说明了51单片机各I/O端口的功能特性。程序设计部分展示了主程序流程,包括温湿度检测、阈值比较、按键设置等功能实现。系统支持手动调节温湿度阈








