
简介
该用户还未填写简介
擅长的技术栈
可提供的服务
暂无可提供的服务
本文摘要介绍了一种针对光伏发电临时取电应用的Buck降压转换器设计。系统采用MK9019芯片,特别优化欠压锁定(UVLO)至7V,确保在弱光条件下低电压启动。该设计输入电压范围7-100V,输出稳定5V,最大电流1A(持续)或3A(峰值),效率>85%。电路采用恒定导通时间(COT)控制架构,简化设计并提升动态响应。关键设计包括:输入滤波优化、低UVLO设置(7V启动/6.93V关断)、工业级器件

2023年来了,令人闹心伤身的疫情也暂告一段落了。感慨之余,其实我也挺惆怅,这个系列教程还能继续下去吗?或者我自己还能坚持多久,我不知道。因为我也天天徘徊在失业的边缘,年纪大了被人嫌弃,学历低被人嫌弃,身体稍差也被人嫌弃,忽然发现我已不是当初那个少年了,却还始终怀揣着少年时的梦想,依旧挣扎在理想与现实之间,或者只是挣扎在温饱线上,已然是一身债,半条命了。当然幸运的是到现在我都还没有阳过,属于少数那

1、安装 express 和 formidable新建一个目录‘UploadFiles’,然后打开命令行工具,进入该目录,逐条执行如下命令:npm initnpm install -s express formidablenpm init 运行情况如下,选型全部默认,直接回车到最后一步,过程不解释安装两个第三方组件情况如下:2、创建app.js在‘uploadfiles’目录中创建app.js文件
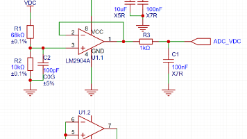
本文设计了一种基于LM2904A运放的5V~24V电源电压检测电路,采用3.3V供电,与MCU ADC参考电压匹配。电路包含分压网络(R1=68kΩ、R2=10kΩ)、电压跟随器和RC低通滤波器,实现24V输入对应3.3V输出的安全转换。通过频域分析显示系统具有182.4kHz和1.59kHz双截止频率,在200kHz噪声处可提供43.4dB衰减,相位裕度达134.5°,确保稳定性和抗干扰性。设计

目录3、Assimp的导入标志4、网格(Mesh)5、骨骼动画基础3、Assimp的导入标志 一般的模型文件中,大多数情况下在建模时默认都保存成了OpenGL的右手坐标系,即z轴坐标垂直屏幕向外。而在D3D中习惯是左手坐标系,即z轴垂直屏幕向里。左右手坐标系区别如下图所示: 其实这种差别,对于现代的可编程的渲染管线来说,无论是OpenGL还是D3D都是可以随意使用左右手坐标系的,无非就是使用列
目录1、前言2、Assimp使用简介3、Assimp头文件和库文件引入4、Import模型文件5、aiScene基本数据结构及遍历5.1、Assimp类图及关系5.2、aiScene遍历5.3、网格数据(aiMesh)5.4、材质数据(aiMaterial)5.5、骨骼结构(aiNode)5.6、动画数据(aiAnimation)5.7、assimp中骨骼动画数据的总结5.8、assimp中的纹理
目录 1、前言及本章内容提要2、初步理解和使用根签名3、使用WIC库加载图片4、D3D12内存管理导论——上传堆和默认堆4.1、D3D12中创建资源的三种方式4.1.1、提交方式(CreateCommittedResource)4.1.2、定位方式(CreatePlacedResource)4.1.3、保留方式(CreateReservedResource)...
目录1、前言2、准备工作3、Raytracing Shader3.1、Raytracing Shader整体框架介绍3.2、全局变量3.2.1、渲染目标Unordered Access 2D纹理变量3.2.2、三角形网格变量3.2.3、常量缓冲3.2.4、加速结构体变量3.3、基本光线追踪渲染过程框架3.4、光线发射函数(Ray Generatio...
目录 1、前言2、为什么要多线程渲染3、多线程3.1、什么是线程3.2、进程的主线程3.3、线程的入口函数3.4、创建线程3.5、CreateThread示例3.6、C/C++创建线程函数(VC版)3.7、_beginthreadex示例3.8、线程退出3.9、线程的暂停(挂起)和恢复3.10、线程的暂停式创建3.11、线程栈3...
本章教程较短小,但内容十分重要,是后续更灵活使用 Shader 编程的重要基础之一。也就是对 Shader 代码进行头文件分离复用设计进行全面支持。或者直白的说,本章内容重点就是让各位掌握以编程的方式在代码中支持 Shader 头文件的方法,方便在设计 Shader 编辑器之类工具时,可以让所有的 Shader 组织的更有层次。本章实例代码依然基于示例是从Direct3D 10及更高版本中引入的回







