
简介
该用户还未填写简介
擅长的技术栈
可提供的服务
暂无可提供的服务
一. 异常现象我编写了一个SpringBoot项目,项目中连接的数据库服务器地址是192.168.87.107,然后打包生成了对应的jar包,上传到192.168.87.109这个Linux服务器中部署。部署成功后登录访问,我输入了用户名和密码,结果产生了如下异常信息:org.springframework.jdbc.CannotGetJdbcConnectionException:Failed

又是一年毕业季, 毕设项目一直都是困扰即将毕业的大学生的难题。这不,壹哥这就为各位小伙伴带来了一个完整的毕设项目,供大家参考学习,助力各位小伙伴们顺利完成毕设项目及答辩。本项目是一个基于SSM框架实现的医院管理系统项目,壹哥在本项目中实现了患者挂号、处方划价、处方缴费、住院管理、患者项目检查、项目缴费等医院内部涉及的完整流程。这是一个互联网医疗行业的项目,实现了医院电子化, 信息化办公。项目中涉及

最近壹哥的一个学生在做项目时碰到了一个特殊的需求,前端浏览器需要存放跨域请求的cookie,需要将cookie的secure属性设置为true。这样一来,就要求后端的接口必须以HTTPS协议提供访问,那么我们该如何在Springboot项目中使用Https协议呢?是否一定要花钱购买数字证书才可以呢?其实如果我们只是在开发和测试阶段,完全可以使用自定义的数字证书,并通过简单的配置,即可让Spring

阿里云对象存储OSS,简单地说就是我们花钱在阿里购买一块存储空间,然后我们就可以将图片、音频、视频等各种文件资源存储在对象存储OSS服务器上。进入阿里云官网后,首先就是注册和登录,我们可以使用自己的支付宝账号登录,可以在阿里云手机客户端扫码登录,或者用账号密码登录,总之阿里云提供了多种登录形式。其实实现文件存储的技术有很多,如果我们在网上搜索一下,你会发现实现的技术简直是五花八门,比如有一种技术叫

壹哥在前面的文章中,带大家下载、安装、配置了Eclipse这个更好用的IDE开发工具,并教会了大家如何在Eclipse中进行项目的创建和代码编写、运行。但是实际上,在各种IDE开发工具中,Eclipse的功能并不是最好的,开发效率也并不是最高的。今天壹哥会给大家介绍另一个更先进的,可以说是目前开发Java最好用的IDE工具--Intellij Idea。这个软件是目前最流行、最好用的开发工具,大多

壹哥在前面的文章中,带大家下载、安装、配置了Eclipse这个更好用的IDE开发工具,并教会了大家如何在Eclipse中进行项目的创建和代码编写、运行。但是实际上,在各种IDE开发工具中,Eclipse的功能并不是最好的,开发效率也并不是最高的。今天壹哥会给大家介绍另一个更先进的,可以说是目前开发Java最好用的IDE工具--Intellij Idea。这个软件是目前最流行、最好用的开发工具,大多

在上一篇文章中,壹哥给大家讲解了Java中的数据类型,从此大家就知道了基本类型和引用类型,尤其是8种基本类型的使用和各自特点。但实际上数据类型的使用还有很多更深入的内容,比如数据类型之间的转换,包括自动类型转换和强制类型转换。在今天的文章中,壹哥会继续给大家深入地讲解数据类型相关的内容。前戏已做完,精彩即开始全文大约【4000】字,不说废话,只讲可以让你学到技术、明白原理的纯干货!本文带有丰富案例

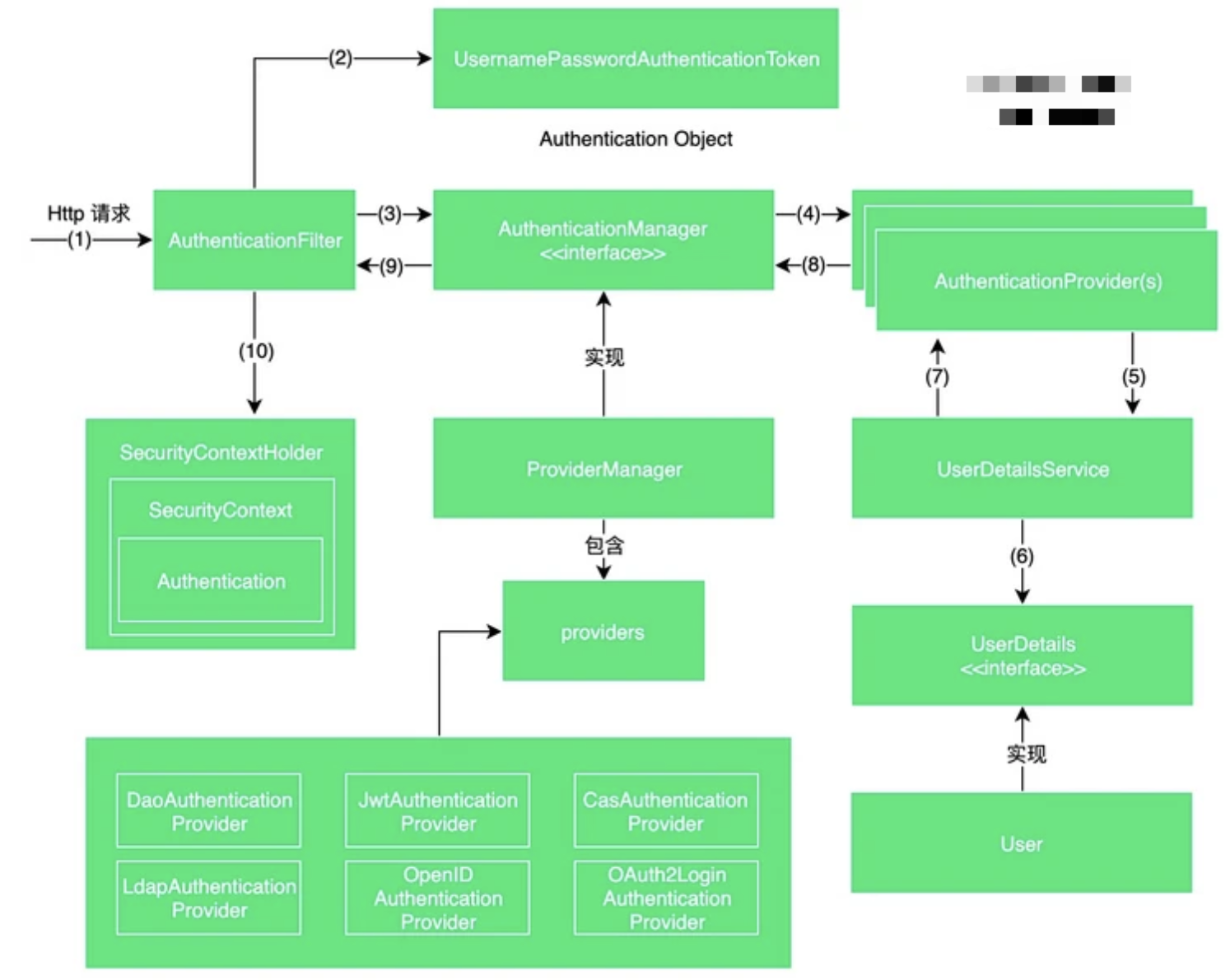
前言经过前面几个章节的学习,一一哥 带大家实现了基于内存和数据库模型的认证与授权,尤其是基于自定义的数据库模型更是可以帮助我们进行灵活开发。但是前面章节的内容,属于让我们达到了 "会用" 的层级,但是 "为什么这么用",很多小伙伴就会一脸懵逼了。对于技术学习来说,我们追求的不仅要 "知其然",更要 "知其所以然"!本篇文章中,壹哥 就跟各位小伙伴一起来了解剖析Spring Security源码内部

因为CSDN没有分类归纳博客的功能,所以特写本帖汇总Spring Security 5.x系列教程,方便大家查阅!Spring Security系列教程01--Spring Security系列教程简介Spring Security系列教程02--初识Spring SecuritySpring Security系列教程03--创建SpringSecurity项目Spring Security系列教
对于刚开始学习Java的大部分人来说,在使用数组的过程中,经常会遇到数组下标越界的异常。下面壹哥就以一个实际案例来给大家进行说明:运行上面的程序,会出现如下异常:二. 解决思路很多初学者遇到异常时通常都不会查看异常信息,而是通过看代码来找出原因。当然,在代码很少的情况下,这是可以的。但这样会形成一个不良的习惯:在后续编码的过程中经常忽视异常信息,直接在编码中查找异常,在代码很多的情况下,找出异常的







