
简介
该用户还未填写简介
擅长的技术栈
未填写擅长的技术栈
可提供的服务
暂无可提供的服务
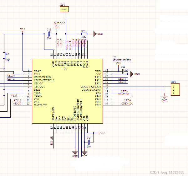
stm32f103串口1重映射
USART1由以前PA9,PA10重映射 为PB6,PB7。串口1用于 ISP下载口,实际又想使用串口1,就可以用重映射功能,,

单串口扩展为4串口的芯片WK2114的使用(二)
一片WK2114有四路串口,编号分别为0,1,2,3。下面是四个串口全部初始化程序。下面是主函数MAIN()2-----3#串口。3-----4#串口。

STM32串口通信,发送数据时 防止第一个字节丢失
【代码】STM32串口通信,发送防止第一个字节丢失。

单串口扩展为4串口的芯片WK2114的使用(二)
一片WK2114有四路串口,编号分别为0,1,2,3。下面是四个串口全部初始化程序。下面是主函数MAIN()2-----3#串口。3-----4#串口。

单串口扩展为4串口的芯片WK2114的使用(一)
STM32F429串口接收中断函数,rx1_data[255],rx1_n为全局变量。STM32F429 延时函数 ,芯片速度比较快,STM32F429串口发送函数。

到底了







