
简介
该用户还未填写简介
擅长的技术栈
未填写擅长的技术栈
可提供的服务
暂无可提供的服务
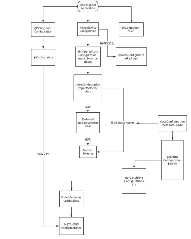
简单明了的带你理解springboot原理和三大核心注解
Spring Boot是伴随着Spring4.0共同诞生的,它的目的就是简化spring的配置及开发,并协助开发人员可以整体管理应用程序的配置而不再像以前那样需要做大量的配置工作,它提供了很多开发组件,并且内嵌了web应用容器,如tomcat和Jetty等。其目的便是使我们的开发变得简化并且能大幅度提高开发人员的开发效率,为了简化Spring功能的配置我们可以引入或启动我们需要的Spring功能。

到底了








