
简介
该用户还未填写简介
擅长的技术栈
可提供的服务
暂无可提供的服务
本设计由STC51单片机最小系统+LED显示模块+LM386运放模块+键盘组成

1、采用STC89C52单片机2、就是设几个窗口,分二个人业务窗口,和一个公司业务窗口,然后排号的时候分三个按键,一个 个人用户一个公司业务用户 一个vip用户 ,然后公司业务窗口处理公司业务,个人窗口只处理个口,vip排号直接插队,屏幕上显示排的等待人数,和给自己的号码3、取号三个按键,窗口也是三个4、显示采用LCD12864,WT588语音播报5、排号上限是15,达到上限 不进行排号了。

本设计由89C52单片机+液晶1602显示模块+震动模块+DS1302时钟电路+HC05蓝牙通讯模块+键盘模块+ADX345三周加速度计模块1、利用STC89C52单片机2、利用ADXL345加速度传感器实现计步,隔日自动,清零LCD1602显示步数3、三个按键可设置每天的最小步数、预设值、震动提醒时间。当步数达到预设值的1/3、2/3、达标、不达标都震动提醒3S。4、震动传感器采用5V震动小马达

本设计由89C52单片机+4*4矩阵键盘+液晶1602模块+声光报警电路1、主控制器是89C52单片机2、能进行加减乘除(+-x/)的基本运算,四位数以内。3、具有二次方、三次方及开方功能4、按按键会有声音提示,液晶1602显示数据5、运算结果保留后4位。

14、基于STM32单片机的水质监测系统(Proteus仿真+程序)

9、基于STM32单片机的直流电机PWM调速

18、基于STM32单片机的PT100测温(AD转换)

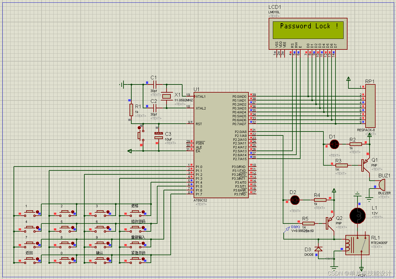
4、按任意数字键键,进入密码输入界面 输入正确密码开锁,继电器打开,2秒都自动关锁;输入密码错误三次,系统锁死一分钟后才可再次尝试;链接:https://pan.baidu.com/s/1v-56waF5QUdZzMMlBYDD6Q?5、按“修改密码”键,进入密码修改界面,首先输入原始密码才可进行修改,输错三次同样锁死一分钟后才可再次修改密码。2、通过4*4矩阵键盘实现密码输入、功能键等排列如下。

由51单片机最小系统+ 4*4矩阵键盘+LCD1602液晶显示+蜂鸣器+继电器模块1、采用51单片机为主控芯片2、通过4*4矩阵键盘实现密码输入、功能键等排列如下123删除456修改密码789重新输入返回0确认紧急开锁键3、每按下一次按键蜂鸣器会有‘滴’提示音4、按任意数字键键,进入密码输入界面 输入正确密码开锁,继电器打开,再次关锁可通过关锁键关锁;

1、基于STM32单片机的温度报警器(液晶1602)








