
简介
该用户还未填写简介
擅长的技术栈
可提供的服务
暂无可提供的服务
这里有个小技巧:如果数据存在明显周期性,比如电力负荷预测中的日周期,可以把windowSize设为周期长度。PS:以下效果图为测试数据的效果图,主要目的是为了显示程序运行可以出的结果图,具体预测效果以个人的具体数据为准。PS:以下效果图为测试数据的效果图,主要目的是为了显示程序运行可以出的结果图,具体预测效果以个人的具体数据为准。CNN做时间序列单输入单输出预测模型,要求数据是单列的时间序列数据替

最近发现个骚操作:在Powergui里勾选"Display harmonics in percent of Fundamental",直接输出各次谐波占比,比手动计算方便十个Level。重点说个坑:采样频率必须比载波频率高5倍以上,否则观测器会自带延迟buff,导致控制效果比老太太走路还慢。这个MMC主电路每个桥臂挂载了20个子模块,载波移相角度直接按360/(N*2)来算,N是子模块数。最近在搞

这个看似简单的状态机模板,配合OB35中断组织块,实现了20轴协同。作为主控的西门子1217C PLC亮着绿灯,正通过MODBUS-TCP同时拽着两台库卡机械臂跳舞,威纶通E103触摸屏上跳动着实时生产数据...每个故障背后都藏着意料之外的"惊喜",而解决之道往往在协议文档的脚注里,或是某个寄存器的第13位标志...(完整工程文件见附件,含博图V16项目及触屏程序)有趣的是,机械臂厂商提供的通信协

本项目是一个基于STM32F030K6微控制器的低压无感BLDC(无刷直流电机)方波控制解决方案,采用ADC检测方案实现电机驱动控制。该方案具有完整的启动控制、速度闭环和限流保护功能,代码结构清晰,参数宏定义便于调试和移植。本项目提供了一个完整、可靠的STM32平台无感BLDC方波控制解决方案,结合了先进的算法设计和工程化的代码架构,既保证了控制性能,又提供了良好的可维护性和可移植性,是开发无刷电

硬件部分的核心是DAC0832的驱动电路。硬件部分用上了经典的DAC0832数模转换芯片配LM358运放,液晶屏用的1602显示参数,实测输出幅度能达到±10V,频率最高飙到过8kHz左右。本系统控制器可更换为51单片机、AT89C52/C52、STC单片机、STM32单片机,MSP430单片机,PIC单片机,AVR单片机等。本系统控制器可更换为51单片机、AT89C52/C52、STC单片机、S

最后说下报警功能的实现逻辑:当电梯卡在两个楼层之间超过30秒,或者门状态传感器异常时,触发P1.2的红灯报警,同时蜂鸣器发出特定频率的响声。3.在任一层楼的用户,可以通过电梯外部的按钮请求电梯,电梯到达后通过内部按钮确定目标层。3.在任一层楼的用户,可以通过电梯外部的按钮请求电梯,电梯到达后通过内部按钮确定目标层。2.电梯初始状态位于一楼,在一楼的用户可直接按下电梯内部按钮,按后动电梯开始运行。2

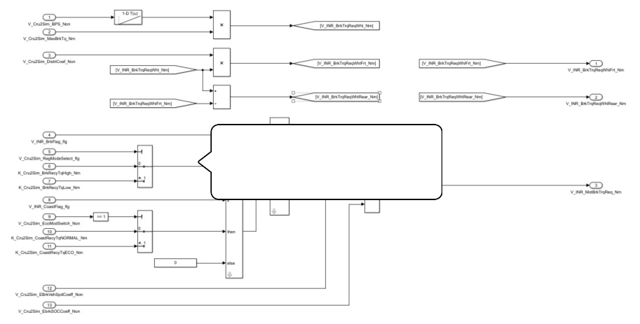
CRUISE纯电动车仿真模型,实际项目base模型。simulink DLL联合仿真,基于标定的map模型,适用于vcu+esp实现能量回收的项目。关于模型:1.策略是用64位软件编译的,如果模型运行不了请将软件切换成64位。切换位置在启动界面platform,或者进入软件后点option→ layout。另外需要注意的是,模型存放路径不要有中文字符。2.标定数据存放于cruise端,不需要变更策

基于多能互补的热电联供型微网优化运行关键词:多能互补 综合需求响应热电联产 微网 优化调度参考《基于多能互补的热电联供型微网优化运行》基本完全复现,注释清晰,适合参考学习。#仿真平台:MATLAB+yalmip+cplex代码主要做的是多能互补的热电联供型微网优化运行模型,在需求侧对负荷类型进行分类,利用电负荷的弹性和系统供热方式的多样性,构建含电负荷时移、削减响应及热负荷供能方式响应的综合能源需

单相PWM桥式整流电路闭环仿真模型MatlabMatlab可写报告1、分析研究单相单相桥式全控整流电路原理及电路组成;2、设计出单相闭环可控整流电路的主电路。3、设计单相闭环可控整流电路的控制电路。4、使用仿真软件搭建单单相闭环可控整流电路模型并仿真出正确波形;5、完成报告撰写。在电力电子领域,单相PWM桥式整流电路是一个重要的研究对象。今天咱就来聊聊如何用Matlab搭建其闭环仿真模型,顺便完成

21-多车编队自适应协同控制通过考虑前车的加速度和距离,实现ACC自适应协同控制的多车编队(5辆车),达到自适应巡航控制,并在carsim/Simulink仿真平台上进行模拟。该算法结构分为两层:上层是滑膜控制器,用于生成期望的加速度;下层则通过调节节气门开度和刹车制动压力来控制车速。在仿真中,输出以下数据:1. 5辆车的前车与后车之间的跟踪误差;2. 5辆车的车速变化;3. 4辆车的节气门和制动








