
简介
该用户还未填写简介
擅长的技术栈
可提供的服务
暂无可提供的服务
本文设计了一种基于STM32单片机的智能清洁机器人系统。通过对比AT89C51和STM32两种方案,选用STM32作为主控芯片,因其具有32位处理架构、丰富外设接口、高效能耗控制和强大计算能力等优势。系统硬件采用Solidwords3D设计机械结构,搭建包含光耦电路、数据采集模块的核心电路;软件通过Keil平台进行编程调试,实现路径规划、避障和实时状态显示功能。实验表明,该系统能有效完成预设清洁任

本文研究了地面移动机器人的行驶机构设计,重点分析了履带式、腿式和轮式三种运动方式的优缺点及应用场景。针对轮式机器人,设计了一种后轮驱动、前轮转向的四轮结构方案,详细阐述了其机械结构、传动系统、转向机构及运动学模型。控制系统采用主从式架构,通过差速驱动实现灵活运动。该设计在保证稳定性和承载能力的同时,兼顾了结构简单性和控制便利性,适用于平整地面环境下的移动机器人应用。

本文介绍了一种基于ESP8266 WiFi模块的四足机器人设计与实现方案。系统采用8个舵机控制4条肢足运动,通过PWM信号调节舵机角度实现前进、后退等动作。硬件选用椴木支架和7.4V聚合物锂电池,软件采用Arduino开发环境编程,实现了WiFi远程控制和超声波避障功能。测试阶段验证了机器人的基本步态动作和避障性能,当检测到20cm内障碍物时能自动转向。该系统展示了物联网技术在机器人控制中的应用,

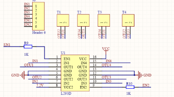
摘要: 本文设计了一款基于STC89C52RC单片机的智能灭火机器人系统。该系统通过红外循迹传感器实现自主巡检功能,利用火焰传感器探测火源位置,采用L293D电机驱动芯片控制移动,并通过风扇模块完成灭火作业。系统硬件设计包括控制模块、循迹模块、火焰探测模块等6个基本单元,软件部分采用Keil μVision4开发环境进行C语言编程。实验结果表明,该机器人能有效识别火源并完成灭火任务,具有成本低、性

本文介绍了一种基于单片机的跑步机控制系统设计。系统以STM32F103C8T6单片机为核心,包含电机驱动、坡度调整、传感器监测、LCD显示和用户输入等模块,实现了跑步机启动/停止、速度调节、坡度调整及运动参数实时显示功能。采用PWM控制电机转速,传感器实时反馈运行状态,确保系统稳定性。设计过程运用文献研究、比较分析等方法,通过Altium Designer设计电路,Proteus进行仿真,Keil

本文设计了一种基于单片机的步进电机控制系统,采用STC89C52/AT89S51为核心控制器,通过ULN2003驱动芯片实现对28BYJ-48步进电机的精确控制。系统具备启停、正反转、调速等功能,采用按键输入和LED/液晶显示交互界面。硬件设计使用Altium Designer19完成原理图设计,软件部分通过Keil5开发C语言程序,并利用Proteus8.7进行仿真验证。系统实现了硬件电路与驱动

本文研究了基于STM32的果实采摘机器人图像识别系统。系统通过摄像头获取RGB颜色模型的数字图像,采用快速FCM算法进行果实识别,将位置信息传送给STM32主控芯片。硬件采用STM32F103VET6单片机,软件基于MDK开发环境。实验表明,该系统能有效识别成熟果实并准确定位,机械臂采摘成功率高,且能对果实品质进行分类。研究实现了从图像采集、处理到采摘控制的完整流程,为自动化采摘提供了可行方案。

摘要: 本文设计了一种基于STC89C52单片机的智能火灾报警系统,通过整合MQ-2烟雾传感器和DS18B20温度传感器实现多参数检测(烟雾0-1000ppm,温度-55℃~125℃),采用滑动平均滤波算法降低误报率(<0.5次/年)。系统具备三级联动报警(LED闪烁、蜂鸣器鸣叫、继电器控制喷淋/排风),响应时间<5秒,支持LCD显示与阈值调节。实际测试表明,该系统成本低(约60元)、

本文设计了一款基于STM32单片机的智能扫地机器人系统。系统采用STM32作为主控芯片,通过红外传感器实现避障功能,并配备LCD显示实时运行状态。硬件设计方面,详细介绍了STM32核心电路的优势,包括32位处理、丰富外设和低功耗特性。软件部分展示了系统工作流程,并通过Keil进行调试优化。测试结果表明,系统能准确完成避障和清洁任务,解决了初期电路连接错误导致的发热问题。相比传统C51方案,STM3

STM32这一款单片机是 ARM 公司推出了其全新的基于 ARMv7 架构的 32 位 CortexM3(72MHz) /M4(168MHz,额外增加了浮点运算)微控制器内核[6]。STM32作为最新一代的单片机,有更强大的功能,更高的性能比。所以,本次设计采用了STM32芯片,一方面它的性能高,方便学习更多新的嵌入式技术;另一外面,跟紧时代的步伐,让自己在未来步入社会的时候更具优势[7]。要完成








