
简介
该用户还未填写简介
擅长的技术栈
可提供的服务
暂无可提供的服务
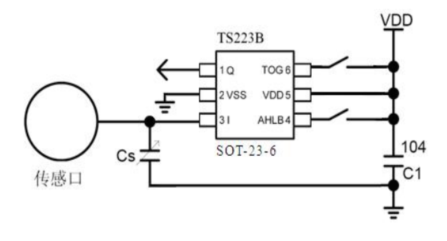
•应用领域•适用于小家电、电子玩具、智能物联网等各种触控产品方案。•功能介绍•单键电容式触控芯片TS223B具有功耗低、触控灵敏度高、抗干扰能力强等众多优势,输出方式包括直接输出、电平翻转输出,并且输出的初始状态可以配置,能灵活满足多种应用于场合。•基本特性••引脚信息•TS223B采用SOT23-6的封装,使得体积很小,更适合于单键触控产品的应用场合。其各引脚功能如下:•参考设计•

TS04 以其高性能、自动灵敏度校准功能和低功耗设计,为电容触摸传感器的应用提供了可靠的解决方案。它不仅适用于小型设备,还能通过并行输出接口扩展至多按键应用,是现代电子设备中理想的触摸控制选择。

要测量的信号称为“初级电流”,而输出信号称为“次级电流或电压”。由于存在不同的测量技术,并且初级电流可能因波形、脉冲类型、隔离和电流强度而异,因此市场提供了多种电流传感器。当电流通过分流器时,产生的电压与该电流成正比。利用这个原理,对于不太高的电流,我们可以准确地获得交流和直流电流。另一方面,当电流上升并超过 100 A 时,会产生过多的热量,测量系统可能会变得无效和关键。然而,设备必须确保高效和

当提供的交流功率超过所需的直流功率时,电容器通过从交流电源吸收能量来完成其工作,并在提供的交流功率小于所需的直流功率时将能量返回到直流负载。如果您可以设计一个电路,可以控制电容器的电源纹波,以匹配转换器交流侧的电源纹波,并允许电压根据需要摆动,那么您将拥有一个有效的滤波器,可以显着降低双线频率纹波。输出滤波器的大小(即所需的电容)由系统必须处理多少功率(\[P_{o}\])、交流电压的频率(\[\

GC8123 SOT23-6 5V低成本大电流,全桥驱动芯片

GC6208是一个镜头电机驱动IC摄像机和安全摄像机。该装置集成了一个由PID控制的可变光圈直流电机驱动器和两个通道的扫描隧道显微镜电机驱动器,用于变焦和聚焦控制。AN41908A是一款用于摄像机和安全摄像机的镜头马达驱动IC,具有lris控制功能。电压驱动系统和多种转矩脉动校正技术使超低噪声微步驱动成为可能。5V多通道,低噪步进电机驱动和霍尔自动光圈驱动,GLOBALCHIP GC6208可以可

GLOBALCHIP新一代的安防产品用的芯片,GC3901 GC3909 GC3910 GC3911 GC8548 GC8549 GC6609GC6610 GC2003 GC2803 GC2804步进驱动 达林顿选型型号,采用12V H 桥驱动器。其中最大持续电流(A)可达2.5A。其中GC6610,GC6609 是36V,低成本,大电流,256细分可替代TMC2208/2209/t

D2504是一块具有150KHz固定频率的PWM控制降压型稳压电路,具有高转换效率、2A负 载能力和优异的负载调整率和电压线性度。● 可调输出电压: 1.235~37V。● 输入电压范围: 4.5~40V。● 最小Drop电压1 5V@2A。● 具有过流、 过压和过温保护功能。● 优异的电压线性度和负载调整率。● 带迟滞的ON/OFF功能。● 150K 固定开关频率。● 封装形式: ESOP8。●

GC6139 GC6106 GC6107 GC6119 GC6151 GC6236 GC8558 它们应用在摇头机,X,Y控制,聚焦控制等产品上。其中GC8558为24V H 桥驱动,大电流,具有短地短电源保护,限流保护等功能。

GC9110 具有 PWM(IN/IN)输入接口, 与行业标准器件兼容,并具有过温保护功能。● 低电流睡眠模式(nA 级,IN1=IN2=0)GC9110 能提供高达 1.3A 的持续输出电。GC9110 是一款低压 5V 全桥驱动芯片,可以工作在 1.2~6V 的电源电压上。-- 低导通阻抗(HS+LS)420mΩ。● 数字单镜头反光(DSLR) 镜头。● PWM(IN1/IN2)输入模式。●








