
简介
该用户还未填写简介
擅长的技术栈
可提供的服务
暂无可提供的服务
本文系统介绍AI智能体的基本概念、特性、执行步骤与等级划分,详述21种设计模式包括提示链、路由、并行化等,并展示如何组合这些模式构建复杂系统。文章揭示了智能体从LLM演化而来的技术演进,强调多模式组合而非单一应用的设计理念,为开发者提供构建自主智能体的体系化工具箱,适合大模型学习与实践参考。

文章探讨了从传统RAG到Context Engineering的技术演进,指出AI应用正从单轮问答向多轮Agent发展。Milvus提出的向量数据湖通过湖仓一体架构,统一管理多模态上下文数据,支持混合搜索、多模态处理和动态管理。其创新包括存算分离、多引擎协同和智能冷热分层,解决了数据孤岛与扩展瓶颈,为下一代AI应用提供高效、灵活、可扩展的上下文基础设施。

本文为Java开发者提供AI Agent转型指南,系统介绍AI Agent概念、与工作流的区别、核心组件(LLM、工具、记忆)及ReACT框架。详细解析工作流模式与Agent模式,深入探讨多Agent架构。文章不卖课,提供实用知识,帮助读者理解何时使用Agent、如何构建系统及避免常见陷阱,适合希望进入AI领域的Java开发者学习收藏。

在快速发展的人工智能领域,2025 年 1 月,`DeepSeek` 正式推出了备受瞩目的 `DeepSeek-R1` 推理大模型。这款模型凭借其低廉的成本和卓越的性能,一经发布便迅速在 AI 行业掀起波澜,吸引了众多研究者、开发者以及企业的广泛关注。`DeepSeek-R1` 之所以能够在竞争激烈的 AI 市场中脱颖而出,其性价比优势功不可没。相较于其他同类型的大模型,它在保证出色性能的同时,大

本文详细介绍了大模型微调技术,以DeepSeek-R1-Distill-Qwen-7B为例,展示四种高价值应用场景,分析个人开发者零成本实现微调的可能性,并提供实用避坑指南,帮助开发者快速掌握大模型微调,让AI更懂特定领域。

过去一年,AI Agent 和工作流(Workflow)赛道简直是“神仙打架”。从字节的 Coze(扣子)到 n8n,再到前阵子 ChatGPT 开放的 AI 生成工作流,各种平台层出不穷。但你有没有发现一个现象:这些工具虽然很火,但大多是“玩具”,或者个人开发者在用。在 B 端(企业)场景,一说一,你非常少见到它们的身影。

文章是对2025年AI领域的全面观察,涵盖大模型技术突破、Agent架构演进、AI产品趋势和企业AI转型。Agent从提示词工程转向上下文工程,AI产品强调编辑能力和私有知识库集成。企业面临认知差距和人才匮乏,个人应关注问题意识,利用AI构建"一人公司"。AI时代智能商品化,知识价值归零,真正的机遇始于问题意识,终于自我生活。

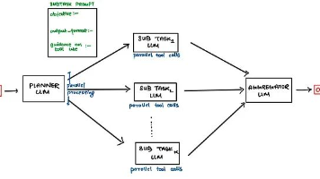
本文探讨AI"单体智能体墙"现象,即单个智能体在超过10-15个工具后性能断崖式下跌的问题。文章提出6种多智能体架构模式:顺序流水线、并行扇出、层级监督、路由分发、反思迭代和共识投票,分别适用于不同场景。设计多智能体系统应像管理团队而非写代码,先从单体开始,逐步升级。多智能体系统已成为2026年复杂AI任务的事实标准,能有效解决单智能体的指令迷雾和工具过载问题。

文章详细解析了多智能体系统中的Agent交接机制,这是解决单个智能体能力边界不足的关键。文章介绍了交接机制的三大分类(自主直连式、规则触发式、Supervisor管控式),重点阐述了Supervisor管控式交接的四步实现流程(触发判断、交接准备、执行交接、后续协同),以及三大核心设计要点(标准化、无状态化、可追溯)。同时提供了典型问题解决方案和不同架构下的落地适配,为企业级多智能体系统落地提供实

本文系统介绍了深度搜索Agent的架构演进:从基础迭代式Agent到并行工作流,再到动态拆分问题的Planner-Only架构,以及加入评估反馈的双模块设计。详细讲解了停止条件处理、澄清问题机制和检查清单评分等评估方法,最后介绍了Sentient Labs的递归式ROMA架构。文章强调不同架构适用于不同场景,建议从简单架构开始,逐步叠加模块,根据具体问题选择合适方案。








