
简介
该用户还未填写简介
擅长的技术栈
可提供的服务
暂无可提供的服务
国巨宣布以新台币214亿元(约合人民币48亿元)现金收购法国施耐德旗下高端工业传感器事业部Telemecanique Sensors,并购的手笔仅次于当初买下基美、普思。据悉,Telemecanique Sensors是全球领先的关键机电与电子传感器设计、开发及解决方案的专业供应商。国巨董事长陈泰铭表示:“此次收购,将成为国巨公司进一步巩固在传感器市场地位的重要里程碑。国巨与法国施耐德电机(Sch

无功补偿装置(SVG)一般并联于电网系统中,相当于一个可变的无功电流电源,它的无功电流可以快速的跟着负荷无功电力的变化而变化,自动的补偿系统所需的无功功率,提高电网的功率因数,降低网络损耗,是现在柔性交流输电系统的重要设备。其中电网侧电流采集数据传回主控部分,主控采用谐波检测算法快速准确的完成负荷谐波电流计算,通过PWM控制三相逆变部分的调制与逆变部分输出电流采集的数据形成一个闭环控制,做出针对性

松下推出的新型高质量、高可靠的6轴MEMS惯性传感器系列,也称为“6合1传感器”,单颗芯片集成了3轴MEMS陀螺仪和3轴MEMS加速度计,即利用基于单芯片MEMS技术实现高6轴正交性(轴间正交性≦0.01°),为提高车载系统的安全性能和设计自由度做出贡献。由此,为车载系统的综合化和车载ECU的小型化做出了贡献。松下汽车类6轴MEMS惯性传感器的一个关键用途是可以在剧烈振动的情况下(例如当汽车突然冲

松下推出的新型高质量、高可靠的6轴MEMS惯性传感器系列,也称为“6合1传感器”,单颗芯片集成了3轴MEMS陀螺仪和3轴MEMS加速度计,即利用基于单芯片MEMS技术实现高6轴正交性(轴间正交性≦0.01°),为提高车载系统的安全性能和设计自由度做出贡献。由此,为车载系统的综合化和车载ECU的小型化做出了贡献。松下汽车类6轴MEMS惯性传感器的一个关键用途是可以在剧烈振动的情况下(例如当汽车突然冲

R*10挡为例,测量时,R17、E1、RX组成回路。老式南京mf47万用表电路图解析,一、指针式万用表的工作原理 二、表头电路 万用表表头电路由磁电式 46.2μA 电流表头与 WH2 串联,R21与WH-综合电路图。MF47万用表可以测量0-2500V的直流电压,按量限分为0.25V、1V、2.5V、10V、50V、250V、500V、1000V、2500V等挡位。,可以构成不同量限的电流表。M

该器件的尺寸为1.25 x 0.59英寸 (in.)(31.75 x 14.99毫米 (mm)),高度为1.25in.,输入电压范围为0 - 12伏,调谐范围为325 - 775MHz。图1:需要通过施加电压信号来控制频率或相位变化的应用实例包括:通信系统中的调频(上图)、雷达中的频率啁啾(下图第二张)、锁相环路中的相位跟踪(下图第三张)以及跳频应用,如远程无钥匙进入系统(下图)。在VCO处于控制

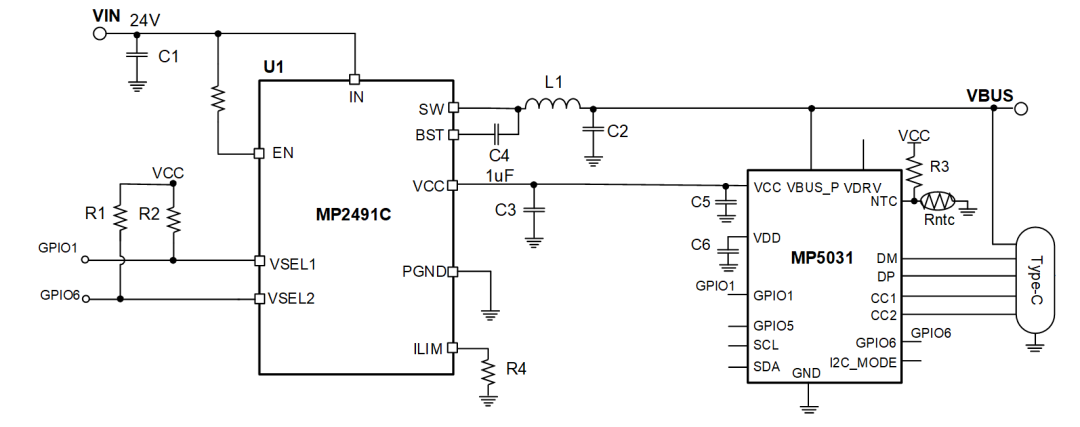
默认配置有5V/3A,9V/3A,15V/3A,20V/5A四档固定 PDO,同样支持 PD2.0/3.0,QC2.0,BC1.2 DCP/CDP, Apple divider mode, 1.2V/1.2V, HUAWEI FCP 等多种主流协议。MP5031 拥有5个可编程 PDO List,根据不同的应用场景及需求,可以编程填写所需要的 PDO List,支持从15W到最高100W的全功率范








