
简介
该用户还未填写简介
擅长的技术栈
可提供的服务
暂无可提供的服务
使用STM32DSP库制作的数字滤波器,滤波器系数通过MATLAB生成。配合STM32串口输出,在Excel中绘图,上面只是演示了低通滤波器。源码,包括滤波器系数生成教程。在嵌入式系统开发中,数字滤波器是一项极为实用的技术,它能对信号进行各种处理,比如去除噪声、分离不同频率成分等。今天咱们就来聊聊如何使用STM32DSP库制作数字滤波器,并且借助MATLAB生成滤波器系数,再配合STM32串口输出

这坨代码里藏着三个坑:首先是HTTP头里的Bearer后面必须带空格,这细节能卡死八成新手;最后那个json解析用易语言自带的类_json处理嵌套数据,比用文本处理函数优雅多了。毕竟这玩意儿在圈子里总被吐槽'土味编程语言',但你还别说,用中文写接口调用有时候真能救命。有个邪道技巧:在易语言里用字节集到文本转换时记得设置编码为ASCII,不然中文会乱码。对了,调试时记得在华为平台控制台开启调试日志,

实测某电力负荷预测项目中,原始BP误差0.085,遗传算法优化后0.062,粒子群直接干到0.048。不过粒子群容易早熟,建议配合自适应变异策略,或者和遗传算法搞混合优化。遗传算法全局搜索能力确实顶,就是跑起来有点慢,适合算力充足的情况。这种智能算法优化神经网络的套路在MATLAB里实现起来还算方便,关键是把网络参数和优化算法对接好。下次遇到预测任务翻车时,不妨试试这两板斧,说不定就起死回生了。这

NI 数据采集卡,labview编程,很低模拟量,高速计数,脉冲信号的采集和数据转换曲线实时显示和EXCEL存储在测控领域,NI数据采集卡搭配LabVIEW编程简直是一对黄金搭档。今天咱就聊聊如何用它们搞定低模拟量、高速计数以及脉冲信号的采集,顺便把采集的数据实时绘制成转换曲线,再妥妥地存到Excel里。

基于ROS的多种群自适应蚁群算法为机器人路径规划带来了新的活力。它巧妙地改进了传统蚁群算法的不足,借助ROS的强大功能,实现了更高效的路径规划。当然啦,这算法也还有优化空间,比如进一步提高计算效率,更好地适应动态环境变化。希望咱能从这个研究里获取灵感,在机器人技术的海洋里继续探索前行!欢迎大家一起交流探讨呀!

六轴机器人六关节机器人六自由度机器人分析与仿真运动学动力学 aubo ur dobot在机器人的世界里,六轴机器人,也被称为六关节机器人或六自由度机器人,可谓是明星般的存在。它们凭借高度的灵活性和精确的操作能力,在工业生产、科研探索等众多领域大放异彩。今天咱们就来深入分析分析这类机器人,顺便聊聊相关的仿真,再看看 Aubo、UR、DoBot 这些常见品牌在其中的门道。

假设已知各机组成本系数a,b,c% 构建目标函数系数向量ff = 2.* a;f = [f;b];这里我们根据成本函数构建目标函数系数向量f,因为linprog()函数要求目标函数是线性形式,对于二次项 \( ai Pi^2 \),求导后变为 \( 2a_i \),就得到了f前半部分,后半部分就是一次项系数b。

Matlab/Cplex代码:基于消纳责任权重的两级电力市场优化运行模型参考全球能源互联网的《基于消纳责任权重的两级电力市场优化运行模型》Highlights:省间可再生能源交易,双层优化模型,采用KKT和强对偶化简MPEC模型为MILP本文档针对“基于消纳责任权重的两级电力市场优化运行模型”相关Matlab/Cplex代码(Case1.m、Case2.m、Main.m),从功能定位、核心参数、约

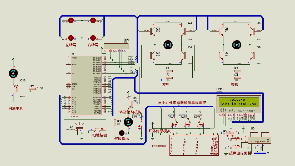
这套 51 内核工程用最“原始”的外设拼出了一套可闭环的扫地原型:无操作系统、无动态内存、代码总量不足 4 KB,却完成了感知、决策、执行、交互全链路。在资源受限的 8 位 MCU 场景下,如何用最少的硬件、最精简的代码,同时完成“环境感知-路径决策-执行机构-人机交互”闭环,是低成本机器人永恒的话题。本文以一套 51 内核扫地小车固件为样本,从系统视角拆解其设计思想、数据流、时序、异常策略与可演

西门子S7-1500博图程序 例程,大型生产线案例,程序涵盖有机器人块,汽缸块,电机块,伺服块,可调用,扫码块,可学习参考,快速提升技能 ,编程使用的语言有SCL,LD,STL,GRAPH。非常全面,很有参考价值。硬件有远程ET200,V90PN三轴取料,相机等,程序版本TIA 15.1及以上。大家好呀,今天要给大家分享一个超棒的西门子 S7 - 1500 博图程序例程,这个例程来自大型生产线案例








