
简介
该用户还未填写简介
擅长的技术栈
可提供的服务
暂无可提供的服务
摘要:本文探讨中国传统训诂学与现代AI技术的融合路径,分析训诂学"形音义互求"等方法论对解决NLP深层语义理解瓶颈的价值。研究表明,训诂学可为AI提供文化语境理解、形音义关联建模等独特解决方案,弥补当前模型在可解释性和文化内涵解码方面的不足。报告提出构建训诂学知识图谱与专家系统的技术方案,通过典型案例展示其在古文多义消歧、语义演变追踪等方面的应用潜力。尽管面临数据集不足等挑战,

摘要:本文基于奥格登和理查兹的语义三角理论,审视当代NLP技术的语义理解局限。当前以分布语义学为主导的NLP范式虽然在符号处理方面表现出色,但存在三大根本缺陷:向量化意义表征缺乏结构性、逻辑推理能力薄弱,以及最关键的"所指"层面与现实世界脱节。语义三角论为突破这些局限提供了理论指引,建议通过知识图谱融合、多模态学习和神经符号主义等方法,构建完整的"符号-意义-所指&q

认知语义学对自然语言处理的启示与融合 摘要:认知语义学理论为NLP发展提供了新的理论视角。报告重点分析了原型理论、框架理论和概念隐喻理论三大核心理论在NLP中的应用现状:原型理论启发词义消歧任务,框架理论与语义角色标注深度结合,概念隐喻理论为隐喻理解提供新思路。研究发现Transformer的注意力机制与认知语义学的意义构建观点存在功能趋同。尽管面临理论转化、评估体系等挑战,2023-2025年的

摘要:符号主义与连接主义是AI发展的两条核心路径。随着深度学习的兴起,连接主义主导了NLP领域,但大型语言模型在语义理解、逻辑推理等方面仍存在瓶颈。在此背景下,神经符号AI(Neuro-Symbolic AI)应运而生,融合符号主义的逻辑推理优势和连接主义的模式识别能力,为深层语义分析提供新思路。报告探讨了符号主义的历史地位、核心方法及其局限性,重点分析其如何通过与连接主义融合,提升NLP模型的可

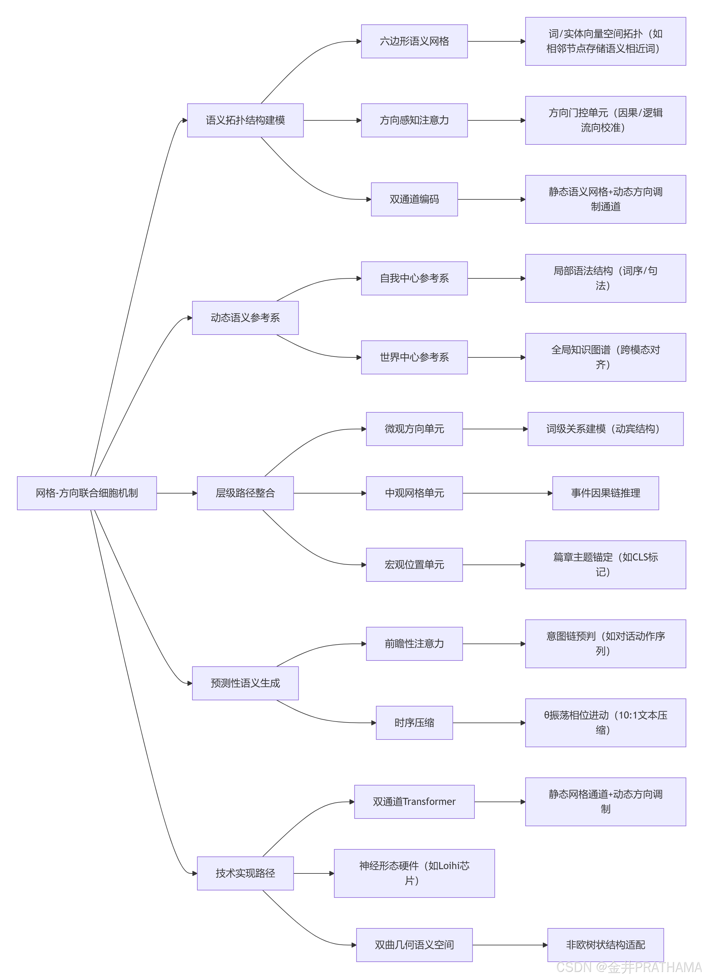
网格-方向联合细胞(Grid×HeadDirection Conjunctive Cells)的神经机制为自然语言处理提供了创新思路。该细胞通过整合网格细胞的空间坐标与头部方向细胞的角度信息,形成动态"空间-方向"联合表征,其核心功能包括层级信息整合、预测性计算和网络稳定性维护。这一机制为NLP深层语义分析提供了四大关键启示:语义拓扑映射、序列预测增强、多尺度建模和动态环境适应

脑神经科学对自然语言处理产生深远影响:1)从生物学角度解释语言处理机制,如分布式脑网络启发Transformer自注意力设计;2)推动认知对齐的算法改进,包括引入常识知识图谱、多模态表征等;3)提供验证基准,如利用fMRI数据优化词嵌入空间。研究发现神经机制可提升模型性能,如隐喻理解错误率降低37%。神经科学为构建更接近人类认知的NLP系统提供了统一框架。

语义三角论对人工智能自然语言处理(NLP)的深层语义分析具有重要理论价值。该理论揭示了"符号-概念-指称"的意义生成机制,为NLP系统提供了分层处理框架的理论基础。当前NLP在深层语义分析中面临知识表示不足、推理能力有限等挑战,而语义三角论的三元结构启发了词向量、知识图谱等技术的设计思路,有助于提升语义消歧和表示学习能力。该理论还为增强模型可解释性和鲁棒性提供了新视角,但其概念

本文探讨了符号主义在NLP深层语义分析中的复兴与启示。随着大型语言模型在模式识别任务上取得成功,其在复杂逻辑推理和可解释性方面暴露短板。符号主义强调结构化知识表示和逻辑推理,为弥补这些不足提供了关键思路。报告分析了符号主义与连接主义的根本差异,指出神经-符号融合是实现可信、可靠语义分析的必然路径。通过知识注入、混合架构设计和符号约束等技术,现代NLP正探索将符号主义的可解释性与神经网络的强大学习能

摘要 语义三角论作为语言学经典理论,为AI领域自然语言处理(NLP)的深层语义分析提供了重要理论框架,但其抽象性与技术实现间存在显著鸿沟。该理论通过“符号-概念-指称物”三元结构,指导了多层次语义处理、模型可解释性及符号接地问题的研究,但缺乏直接转化为模型性能提升的实证证据。当前主流NLP架构(如Transformer)的设计更多依赖工程优化,而非该理论的直接影响。未来研究需探索语义三角论与神经-

摘要:语义学的核心争议围绕是否存在跨语言统一语义真理展开,涉及形式语义学与认知语言学的对立。形式语义学主张逻辑化表达(如蒙太古语法),而认知语言学强调经验性语义生成(如概念隐喻理论)。跨语言研究揭示普遍语义现象(如空间隐喻),但形式化面临二值逻辑局限性和深层语义嵌套的挑战。统一理论或可结合两种范式,为NLP带来突破:提升AI可解释性(如隐喻规则形式化)和增强语境适应能力(语义框架映射)。未来需借助








