计算机毕业设计 java 数据标注系统 基于 Java 的数据标注协作平台Java 开发的人工智能数据处理系统
在人工智能发展中,高质量标注数据是训练模型的关键,传统人工标注存在效率低、质量难控等问题。为提升数据标注效率与准确性,开发一款数据标注系统十分必要,既能整合数据资源,也能规范标注流程。
计算机毕业设计 java 数据标注系统cg4ft3c7 (配套有源码 程序 mysql数据库 论文)本套源码可以先看具体功能演示视频领取,文末有联xi 可分享
在人工智能发展中,高质量标注数据是训练模型的关键,传统人工标注存在效率低、质量难控等问题。为提升数据标注效率与准确性,开发一款数据标注系统十分必要,既能整合数据资源,也能规范标注流程。
该系统采用 Java 技术、SSM 框架和 MySQL 数据库开发,实现了丰富的功能,涵盖用户管理、数据类型管理、数据信息管理(含文本、图像等)、数据反馈管理、留言板管理、系统管理、收藏管理以及个人资料管理等。这些功能覆盖了从数据上传、标注任务分配到质量反馈的全流程,通过数字化手段实现了标注数据的集中管理、标注过程的规范化以及用户协作的高效化,不仅为 AI 模型训练提供了高质量数据,也为标注人员提供了便捷的工作平台,有效推动了人工智能数据处理领域的信息化和标准化发展。
注:以上是纯毕业设计介绍,并非实际开发完成,最终开发完成的毕业设计程序以下面的的环境软件、功能图和界面为准。
系统所需要的环境软件:idea、eclipse+mysql5.7、8.0+Navicat+JDK1.8+tomcat7.0
3.3 系统用例分析
数据标注系统综合网络空间开发设计要求。目的是将传统管理方式转换为在网上管理,完成数据标注管理的方便快捷、安全性高、交易规范做了保障,目标明确。数据标注系统可以将功能划分为管理员功能和用户功能。
(1)管理员关键功能包含系统首页、用户管理、数据类型管理、数据信息管理、数据反馈管理、留言板管理、系统管理、我的信息等进行管理。管理员用例如下:

图3-1 管理员用例图
(2)用户关键功能包含个人中心、修改密码、数据反馈、我的收藏等进行管理。客户用例如下:

图3-2 用户用例图
3.4系统流程分析
流程图是用具体的图形符号和相应的线条来表示系统执行的整个过程。因为这种图可以很容易地描述系统的一系列过程,所以它的所有图形符号都是比较关键的,基本上一个图形符号可以表示一个过程的一个步骤。流程图不仅提供了一个比较完整、全面的实施过程,而且可以发现整个团队协同设计过程中可能存在的缺陷和不足,便于在后续过程中及时对系统进行修正和改进。
通过流程图可以对系统的需求和相关流程进行分析,可以详细细分为各个部分的设计。对于设计人员来说在开发过程中要能够以流程图为基础,能够快速的提高自己的逻辑思维,并且也能够指导后续的操作在系统设计中最重要的部分就是程序的设计,然后具体的编写程序,流程图是设计过程中的重要工具,下面是流程图的部分设计。
3.4.1 登录流程图
登录流程是该系统的第一个流程,登录的第一步是输入账号、密码登录,系统会验证账号与密码是否正确,正确时系统会判断账号类型再进入不同的后台;不正确时,会返回到登录的第一步,输入用户重新执行登录流程。该流程如图3-3所示

图3-3登录流程图
3.4.2 添加新用户流程图
添加新用户的流程是先查询新用户名是否已存在,如已有该用户名,需重拟用户名并同时输入新用户的其它信息,添加新用户到数据库时会先验证数据是否完整,信息都正确且完整时,返回并刷新用户列表;信息不正确时,会返回输入信息的那一步。该流程如图3-4所示

图3-4添加新用户流程图
第四章 系统概要设计
4.1系统设计原理
设计原理,是指一个系统的设计由来,其将需求合理拆解成功能,抽象的描述系统的模块,以模块下的功能。功能模块化后,变成可组合、可拆解的单元,在设计时,会将所有信息分解存储在各个表中,界面不会显示所有定义的字段。在设计时,会有几大要求,抽象、模块化、信息隐藏、耦合低、内聚等特性,本系统的设计也符合以上几大特性。制作和显示流程都属于程序员需要分析研究的一部分。每个模块都是相对独立的,系统前台不显示账号操作权限范围外的信息。
4.2功能模块设计
该章节的功能模块设计,只是大概描述了系统的所有功能模块,将功能按权限来讲解。系统总体功能如图4-1所示。

图4-1 系统总体结构图
4.3 数据库设计
4.3.1数据库设计原则
学习程序设计,如果想要了解数据库管理系统或者是按照系统接口的要求制作的,就必须创建一个数据库管理系统模型,用来存储数据,这样在进行应用程序编程的过程中,就不需要加载操作系统页面的信息,从而提高整个系统的工作效率。在数据库管理系统中承载着众多的数据,应该说,一个管理信息系统的建设中心和基地,也为建设管理信息系统和信息管理系统提出了新的查询、删除、修改和操作功能,使管理信息系统建设可以快速查询需要的数据,而不是直接从代码中查找。信息库管理系统由各个组成部分的信息表按照具体的方法进行准确的归并、排序和组成信息库管理系统。
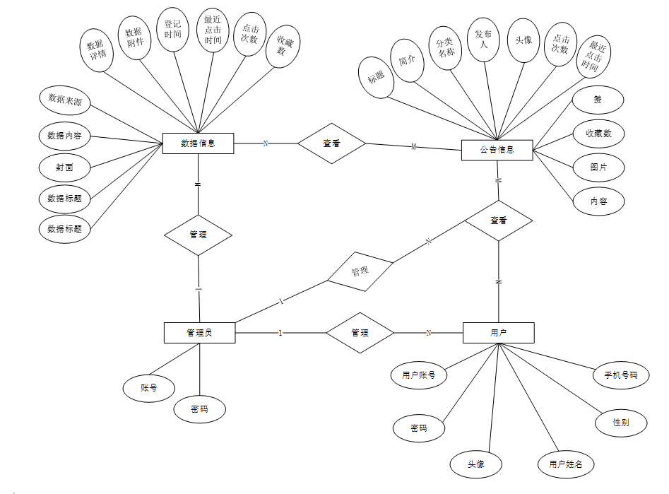
4.3.2数据库E-R图设计
E-R图即实体-联系图,主要作用是提供了解显示数据类型存在的联系的途径,是藐视现实世界的概念模型,其关键要素是实体型、属性、联系。在系统中将对“管理员、用户、公告信息、数据信息”等作为实体,它们的局部E-R图,如图4-2所示:

图4-2局部E-R图
第五章 系统功能实现
5.1前台功能实现
5.1.1系统首页页面
当人们打开系统的网址后,首先看到的就是首页界面。在这里,人们能够看到系统的导航条,通过导航条导航进入各功能展示页面进行操作。系统首页界面如图5-1所示:

图5-1 系统首页界面
在注册流程中,用户在Vue前端填写必要信息(如用户名、密码等)并提交。前端将这些信息通过HTTP请求发送到Java后端。后端处理这些信息,检查用户名是否唯一,并将新用户数据存入MySQL数据库。完成后,后端向前端发送注册成功的确认,前端随后通知用户完成注册。这个过程实现了新用户的数据收集、验证和存储。系统注册页面如图5-2所示:

图5-2系统注册页面
数据信息:在数据信息页面的输入栏中输入数据标题、数据类型、数据内容、数据来源、登记时间、点击次数、数据附件进行查询,可以查看到数据详细信息,并进行数据反馈或收藏操作;数据信息页面如图5-3所示:

图5-3数据信息详细页面
5.1.2个人中心
个人中心:在个人中心页面可以对个人中心、修改密码、数据反馈、我的收藏进行详细操作;如图5-4所示:

图5-4个人中心界面
5.2系统管理员模块实现
在登录流程中,用户首先在Vue前端界面输入用户名和密码。这些信息通过HTTP请求发送到Java后端。后端接收请求,通过与MySQL数据库交互验证用户凭证。如果认证成功,后端返回给前端,允许用户访问系统。这个过程涵盖了从用户输入到系统验证和响应的全过程。管理员登录界面图5-5所示。

图5-5管理员登录界面
管理员进入主页面,主要功能包括对系统首页、用户管理、数据类型管理、数据信息管理、数据反馈管理、留言板管理、系统管理、我的信息等进行操作。管理员主页面如图5-6所示:

图5-6管理员主界面
用户功能在视图层(view层)进行交互,比如点击“查询信息、新增或删除”按钮或填写用户信息表单。这些用户表单动作被视图层捕获并作为请求发送给相应的控制器层(controller层)。控制器接收到这些请求后,调用服务层(service层)以执行相关的业务逻辑,例如验证输入数据的有效性和与数据库的交互。服务层处理完这些逻辑后,进一步与数据访问对象层(DAO层)交互,后者负责具体的数据操作如详情、更改或移除用户信息,并将操作结果返回给控制器。最终,控制器根据这些结果更新视图层,以便用户功能可以看到最新的信息或相应的操作反馈。用户界面如图5-7所示:

图5-7用户管理界面
数据类型功能在视图层(view层)进行交互,比如点击“查询信息、新增或删除”按钮或填写数据类型信息表单。这些数据类型表单动作被视图层捕获并作为请求发送给相应的控制器层(controller层)。控制器接收到这些请求后,调用服务层(service层)以执行相关的业务逻辑,例如验证输入数据的有效性和与数据库的交互。服务层处理完这些逻辑后,进一步与数据访问对象层(DAO层)交互,后者负责具体的数据操作如详情、更改或移除数据类型信息,并将操作结果返回给控制器。最终,控制器根据这些结果更新视图层,以便数据类型功能可以看到最新的信息或相应的操作反馈。数据类型界面如图5-8所示:

图5-8数据类型管理界面
管理员点击数据信息管理。在数据信息页面输入数据标题进行查询信息、新增或删除数据信息列表,并根据需要对数据详情信息进行详情、更改或移除操作;如图5-9所示:

图5-9数据信息管理界面
管理员点击数据反馈管理。在数据反馈页面输入数据标题进行查询信息、新增或删除数据反馈列表,并根据需要对数据反馈详情信息进行详情、更改或移除操作;如图5-10所示:

图5-10数据反馈管理界面
管理员点击留言板管理。在留言板页面输入用户名进行查询信息或删除留言板列表,并根据需要对留言板详情信息进行详情、更改、回复或移除操作;如图5-11所示:

图5-11留言板管理界面
管理员点击系统管理。在公告信息分类页面输入分类名称进行查询信息、新增或删除公告信息分类列表,并根据需要对公告信息分类详情信息进行详情、更改或移除操作;还可以对联系客服、关于我们、轮播图管理、系统简介、公告信息进行相应操作;如图5-12所示:

图5-12系统管理界面
源码无偿分享,文未领取
更多推荐




所有评论(0)