阿里出手了!首个会做生意的Agent上线中文版【附邀请码】
我需要在家里常备5件左右的黑色短袖,避免有时候忘记洗了,有时候找不到了,有时候外出要随着带着等等等情况,而且质量不好的衣服洗几次领子就大了,甚至我现在觉得黑色短袖缺少我自己的特色,首先就会告诉我,它提炼出来的厂家都是符合我的需求的,同时会帮我梳理好应该选用什么面料、什么克重、同时针对一些衣服的信息都要建议和讲解,这一开始就会觉得很靠谱,很有安全感,manus返给我的结果,怎么说呢,我看了感觉跟没看
阿里出手了!首个会做生意的Agent上线中文版【附邀请码】
不到一周,
首个会做生意的Agent Accio就推出中文版了,
🔗 accio.Com

这个更新速度,只能说不愧是阿里。
对了,这次也有邀请码在评论区哦,
100个名额,每个人有30次agent mode使用次数。(面子果实)
前情概要一下,Accio是阿里国际站面向海外买家的一个tob原生应用,最近刚刚上线了Agent版本,在海外已经累计了200万的企业级客户。
我们只需要在对话框中输入自己的一个采购想法,它就能完成市场调查、产品调研、产品设计、供应商搜寻等复杂的采购步骤,甚至可以直接和供应商对话。

小声说,当时我也抢到了首批邀请码,但是最可惜的就是没有国内版,我急急急急急。
终于中文版我第一个用上了。
看过我拍视频的朋友都知道我的核心出装了,黑色帽子、黑框眼镜、黑色短袖,


这套装备,黑色短袖是最头疼的,我需要在家里常备5件左右的黑色短袖,避免有时候忘记洗了,有时候找不到了,有时候外出要随着带着等等等情况,而且质量不好的衣服洗几次领子就大了,甚至我现在觉得黑色短袖缺少我自己的特色,
所以,定制一件衣服似乎成为了我更好的选择。然后我就火速设计了一套这样的衣服,有我的名字、账号、还有我喜欢的紫色,

本来是想把二维码也印上去的,但是感觉有点太像发传单的了。。。
说不定之后我可以定制超多套这件衣服,让身边的朋友都穿上来个大合照!(稍微有点不要脸了就是)
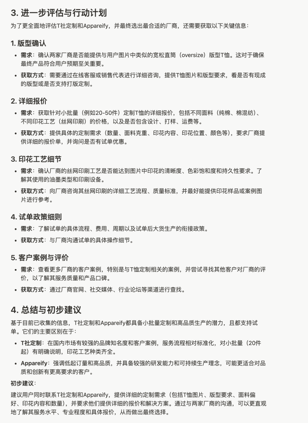
不过,当我准备用传统方法,在国内电商平台上搜定制T恤时,有点抓瞎,
不同的店铺共用同一张宣传图、根本看不出来啥区别。更更更更让我头疼的就是这些选项,哪怕我已经是定了黑色纯棉短袖这个大框,
250、260、300G重磅、宽松基础、舒适升级、重磅加厚(最烦这种抽象的形容词)、精梳棉、刺绣、印花、数码直喷等等等一大堆词,看的我云里雾里,



直接选店铺看排名呢?也不行,我填的黑色短袖,Polo衫、衬衣、厨师服都推给我了,这时候就会陷入无限套娃。
好的厂家在沟通阶段就可以直接拍空白样衣,让我先看看质量,随时可以退回,但这个概率不高,我找了二十家店,只有5家是明确OK的。
这时候如果上manus呢?我直接跟它讲⬇️
基于这件衣服的样式,帮我找到一个能批量制作这类衣服的合适的厂商,需要衣服面料质量好,版型好,性价比高,我希望可以小批量生成,最好可以试单。
manus返给我的结果,怎么说呢,我看了感觉跟没看一样,基本上没有什么具体的信息,给出的评估和行动计划都很笼统,这些东西我不用你讲也有个大概的了解啊。

即使给出了两个具体的厂商,但是信息给出的不是很明确,我还是要通过仔细阅读才能分辨是否符合我的要求,


重要的是,我打开其中一个网站,也不给我访问啊???!有一种被深深欺骗的感觉。。。

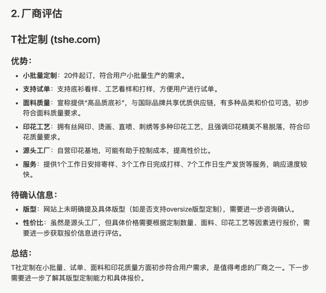
同样的提示语我拿去Accio又试了一下,深深感受到了什么才叫垂类Agent的优势!
首先就会告诉我,它提炼出来的厂家都是符合我的需求的,同时会帮我梳理好应该选用什么面料、什么克重、同时针对一些衣服的信息都要建议和讲解,这一开始就会觉得很靠谱,很有安全感,

同时会针对已经找出的三家供应商做出表格,对订单数量、周期、工厂面积、年营业额、客户评分等等等等维度都进行对比,讲道理,如果我是一个正准备开服装店的商家,我会觉得非常贴心,同时省去非常多调研厂商的时间。

还会针对这几个厂商给出和他们沟通的询价建议,同时给出预估价格区间和如何拿到最高性价比的配货。

我真惊了,但凡我是个服装店主,我都觉得在开店之前用这个Agent得省下多少功夫,我直接订货比货就行了。一瞬间,我有点明白海外那200万企业用户是怎么来的了。
那如果,我换成现在爆火的文创周边行业呢,在受众比例没有服装范围那么大的情况下,还能准确帮我推荐到合适的厂家吗?
上周我去上海跑展前一天的凌晨12点,去看了心心念念的上海博物馆古埃及文物大展。


虽说只有一层三个馆,但是走马观花式的逛下来也要两个多小时,
但是,我快走的时候又被门口的埃及猫猫文创硬控了半小时。回过神来钱包-300,手里已经拿上了三四个猫猫冰箱贴。

突然我就有了个想法,是不是可以结合不同的画风,给我家小猫也定制一套冰箱贴。
给图片中的小猫结合埃及文物质感的风格,设计一套相同风格的十二月份卡通冰箱贴,然后再帮我找出能做出这些冰箱贴的合适的供应商,要求冰箱贴质量要好,性价比高。
出乎意料的给我做出了和我家小猫超级像的冰箱贴设计图,而且成功融合了埃及风格,真的好可爱啊,马上想下单做一套了。


然后同样针对合适的供应商列出非常详细的对比维度,一眼看过去就能非常清晰的知道哪家供应商适合做什么材质的冰箱贴,各家的优势都是什么,而且每一个厂商都是可以直接点击链接进入对应网站的。

如果对于冰箱贴这一品类商品的材质和工艺不够熟悉,也会有相应的介绍和根据我们设计风格的推荐,

和我最初的预想一样,这个风格就是非常适合做亚克力或者滴胶材质的冰箱贴,甚至这里罗列出的发每个商家都可以点击右上角发送询盘,直接和阿里国际站上的商家进行沟通。

简直不要太贴心了我说。
那么,同一类型的单品采购、新品研发都测完了,如果我想做的是一套线下生意的全线设备和用料采购呢?
别误会,这不是什么大生意(狗头)
杭州有个隐藏彩蛋是我住了快半年才发现的,它的烧烤摊比我想象中多得多得多,特别是我楼下就有一家,天天生意都火的不行,那我也想支个摊卖卖烤肠的话,都需要准备些什么呢?
(前有漫展摆摊,后有我在AI线下展卖淀粉肠暴富。)
我想搞一个移动性很强的买淀粉肠的小摊,我需要一次行购入哪些东西,请为每个类别推荐经验丰富的供应商,并帮助我起草初步询盘。
不用Accio不知道,原来一个小吃摊我也需要准备如此之多的东西。。。。

同样针对上面列出的每一个品类,Accio都会推荐相应的供应商并列出相应的优势,
如果不清楚其中某一样设备应该怎么向商家提问才能获得重要信息,Accio还会帮你起草好询盘的信息,你可以直接编辑并向商家发起询问,
甚至它还知道淀粉肠当时经历了315事件后信任度有所下降,提醒你要注意选择供应商以及向顾客展示安全证书表明可信任度。

我还能追问,让他我帮列出合适的有品牌认证的淀粉肠供应商。
体验完这一系列的操作,我真的只能说,但凡我要开个店,我绝对是Accio的忠实用户,
这一套工作流下来不知道节省了多少时间,
而且有太多太多的人往往就是因为信息检索能力不够强而停下了干实业的第一步,
但现在,这些事情,Accio都帮你做了,
我觉得这才是AI的真正意义。
能够真正用到我们的生活中。
Accio搭起了全球跨境采购的桥梁,现在上线的中文版,能够让国内的商家、供应商拥有了一个更加便捷的平台,
不仅能够在选品上提供清晰明了的对比和推荐,甚至它还能帮你完成一套产品设计,快速推进新品研发。
过去这些信息都要靠广交会,靠海外客户的订单,靠零散的市场报告,靠专业的人士才能完成,
这些过程中,信息存在着巨大的延迟和损耗。
而Accio,正在把这些损耗无限趋近于零。
我在想,当一个商家不用再把百分之九十的精力花在应对繁琐的询盘和订单执行上,
他就有可能静下心来,去思考产品的创新,去打磨自己的品牌,
AI承担了那些重复性的、流程化的工作,
从而把我们从这些束缚中解放出来,
去尽情发挥我们的直觉、审美和想象力。
这才是真的,
更有意义的事情。
@ 作者 / 卡尔 & 阿汤
为武汉地区的开发者提供学习、交流和合作的平台。社区聚集了众多技术爱好者和专业人士,涵盖了多个领域,包括人工智能、大数据、云计算、区块链等。社区定期举办技术分享、培训和活动,为开发者提供更多的学习和交流机会。
更多推荐



所有评论(0)