从 0 部署全自动 Agent,这篇免费教程就够了
市面上讲 AI Agent 的教程很多,但 90% 都在教你怎么写 Prompt,或者跑通一个 Hello World 级别的 Demo。
市面上讲 AI Agent 的教程很多,但 90% 都在教你怎么写 Prompt,或者跑通一个 Hello World 级别的 Demo。
很多人兴冲冲地照着做,结果发现:一上真实业务,Agent 就变成了"人工智障"——死循环、乱调工具、甚至直接报错停摆。
真相是:如果你想部署一个真正"全自动"的 Agent,Prompt 甚至是最不重要的一环。
真正的门槛在于工程:是编排、是状态管理、是容错机制。
今天这篇文章,不聊虚的。
我把一套市面上价值万元的企业级落地路径拆解出来,从开源选型到架构设计,帮你搭建一套真正"能干活"的自动化系统。
核心理念:搭的是"编排器",不是"模型"
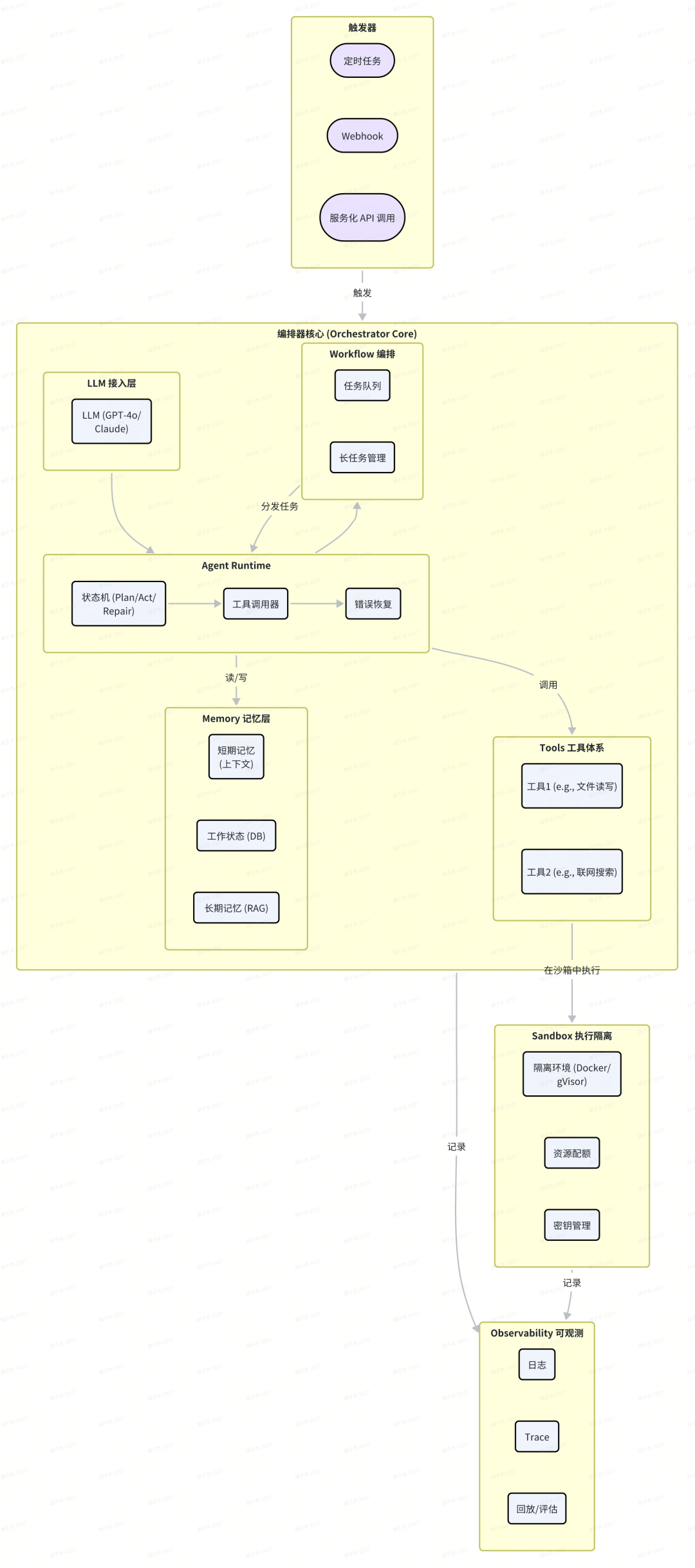
在开始之前,我们必须建立一个核心认知:生产级别的 AI Agent 系统,其本质是一个围绕大模型构建的智能编排器(Orchestrator),而非模型本身。模型提供的是“思考”能力,但真正让 Agent 能够自主、可靠地执行复杂任务的,是以下 7 个关键的工程化模块。

- LLM 接入层:统一模型调用接口(云端或本地)
- Agent Runtime(核心):决策循环、状态机、工具调用、错误恢复
- Tools 工具体系:你能让它"做什么",以及怎么做得安全
- Memory 记忆层:短期上下文 + 长期知识/档案(RAG)
- Workflow/Orchestrator 编排层:定时、触发器、长任务、队列
- Sandbox 执行隔离:文件、网络、权限、资源配额
- Observability 可观测:日志/trace/回放/评估,出了事能定位
开源生态里,常见组件对应关系大概是:
- Agent Runtime:LangGraph、AutoGen、CrewAI(更偏框架);OpenHands/OpenDevin(更偏"Coding Agent 产品形态")
- Memory/RAG:LlamaIndex、LangChain RAG 组件;向量库 Qdrant/Milvus/Chroma
- Workflow/触发:n8n、Temporal、Prefect、Airflow(按复杂度递增)
- 可观测:Langfuse、Arize Phoenix
- 本地模型服务:Ollama、vLLM、TGI(Text Generation Inference)
先定义:什么叫"全自动"?
不是"能聊天 + 会调用几个工具",而是:
- 不需要你每一步点确认,也能自己规划并持续推进
- 能接入外部世界:读写文件、联网、发消息、拉数据、改代码、跑任务
- 失败不会立刻停摆:会重试、会降级、会回滚、会报警、能断点续跑
全自动的难点也不在 Prompt,而在工程:长流程编排 + 失败恢复 + 权限边界 + 可观测。
第 1 步:先定"自动化边界",否则一定返工
在写任何代码前,先把 3 件事写下来:
- Agent 允许做什么?哪些动作属于高风险(比如执行命令、转账、删库、群发消息)?
- 失败了怎么办?重试几次?什么时候报警?要不要回滚?
- 运行环境是什么?是否涉及隐私数据(决定模型与知识库是否必须本地化)?
实践建议:生产里的"全自动"通常是 低风险全自动 + 高风险闸门,而不是完全放飞。初期的目标应该是建立一个在严格约束下可靠运行的系统,而不是一个无所不能但行为不可预测的“黑盒”。
第 2 步:选路线
主流开源落地路线就 3 条:
路线 A:工作流平台 + Agent 节点(最快落地)
利用成熟的低代码/无代码工作流平台(如 n8n)作为任务的触发器和流程编排器,将 AI Agent 封装成一个可被调用的“智能节点”。
- 适合:内容分发、报表、运营自动化、客服分流
- 组合:n8n(触发/编排)+ LLM 节点(或你自建的 agent-service)
路线 B:Agent 框架自建服务(最通用、最可控)
基于专门的 Agent 开发框架(如 LangGraph)从零开始构建一个独立的、可定制的 Agent 服务。这条路径提供了最高的灵活性和控制力。
- 适合:长任务、复杂工具、强可靠、断点续跑
- 组合:LangGraph / AutoGen / CrewAI + 你的 API 服务 + 数据库/队列
路线 C:开源"类产品"直接部署(最快拿到成品形态)
直接部署一个开源的、端到端的 Agent 应用。这类项目通常已经集成了用户界面、代码执行环境和基础的 Agent 逻辑,让你能最快体验到一个“成品形态”的 Agent。
- 适合:想要"像 Claude Code / Devin 那样"的 Coding Agent
- 组合:OpenHands / OpenDevin + 你的模型与执行环境
如果你是第一次做,建议从 A 或 B 开始:先跑通闭环,再谈"智能"。
第 3 步:模型先别纠结,先把接口标准化
如果你不希望整个系统的核心逻辑与某一个特定的模型提供商(如 OpenAI、Google 或 Anthropic)深度绑定。为了确保未来的灵活性和成本控制能力,模型接入层必须做好两件事:
- 云端模型先跑通闭环(速度最快、调试成本最低)
- 接入层统一成 OpenAI-Compatible(后面换模型只改配置)
本地模型常见选择:
- Ollama:上手最快
- vLLM:更适合服务化与高吞吐
- TGI:成熟稳定
⚠️ 隐形深坑:模型的"指令遵循能力"瓶颈
全自动 Agent 对模型的 Function Calling(工具调用)能力要求极高。很多开源小模型(如 7B/8B 参数量级)在复杂的状态机流转中,经常会"忘记"调用工具,或者参数格式胡乱写。
如果要上生产级"全自动",目前阶段可能还是得依赖 GPT-4o 或 Claude Sonnet 这种级别的模型作为"大脑",开源模型在长流程中的稳定性仍有差距。
”
第 4 步:把 Agent 写成"状态机",别写成"无限循环"
全自动 Agent 最容易翻车的样子是:越跑越偏、重复调用工具、自己跟自己对话到天荒地老。
所以推荐把它显式拆成状态:
- plan:先规划
- act:执行工具
- repair:失败自修复
- done:收敛结束
并且加"预算上限":
- 最大步数
- 最长时长
- token 成本上限
这类思路在开源里最贴近"生产级"的是 LangGraph:把 Agent 从"玄学 prompt"变成"可控流程"。

⚠️ 隐形深坑:"断点续跑"比想象中难得多
在 LangGraph 中实现
checkpointer(检查点保存)虽然有现成机制,但要做到完美的断点续跑(比如:工具调用了一半时崩溃,重启后是重做还是跳过?),需要非常复杂的业务逻辑判断。务实建议:对于初学者,不要过度追求"完美的断点续跑",先做到"失败后能查看日志并手动重试"可能更现实。
”
第 5 步:工具系统决定成败(别只写几个函数糊上去)
全自动 Agent 是否可靠,80% 取决于工具系统。你至少要做到:
- 参数校验(模型经常传错参数)
- 权限策略(allowlist / denylist;不同任务不同权限)
- 幂等与回滚(重复执行不会造成灾难;副作用可追踪)
- 超时与重试(尤其是联网工具)
- 审计日志(每一次工具调用都能回放)
想省集成成本,可以优先看 MCP(Model Context Protocol) 生态:把外部能力以标准协议挂进来。
第 6 步:记忆要分层,并且必须落库
"把聊天记录拼进 prompt"不叫记忆,最多叫上下文。
建议至少分三层:
- 短期上下文:当前对话(要裁剪/摘要)
- 工作状态:任务进度、已执行步骤、失败原因、重试次数(必须持久化)
- 长期记忆:文档库/知识库(RAG),比如用向量库做检索
最小组合:
- 状态:Postgres(单机也可以先 SQLite)
- 向量库:Qdrant / Milvus / Chroma
- 索引层:LlamaIndex(做文档接入很顺手)
第 7 步:接上触发器,它才真正"自动"
不接触发器就只能手动对话,不叫全自动。
你至少需要:
- 定时(Cron)
- 事件(Webhook、消息队列、IM 机器人)
- 长任务(能断点续跑、能重启继续)
常见组合是:n8n 负责触发与通知,你的 agent-service 负责智能决策与执行。
第 8 步:把执行环境关进"笼子"(Sandbox)
一旦允许联网/写文件/执行命令,你就默认它会遇到 prompt injection、误操作、供应链风险。
最低要求:
- 跑在容器里(Docker / K8s),只挂载必要目录(优先只读)
- 网络出站白名单(至少限制内网与敏感地址)
- 资源配额与超时(CPU / 内存 / 磁盘)
- Secrets 通过密钥管理注入,绝不写入日志与记忆
⚠️ 隐形深坑:普通 Docker 可能不够安全
如果你做的是 Coding Agent(允许写代码、执行命令),普通的 Docker 容器其实存在容器逃逸风险。
企业级建议:高风险环境通常建议使用 gVisor 或 Firecracker 这种微虚拟机(MicroVM)技术,或者使用专门的沙箱服务(如 E2B,这也是目前开源 Agent 常用的配套设施)。
”
第 9 步:可观测与回放(否则只能玄学 debug)
全自动系统一定会失败,你要保证失败可诊断:
- 每次模型调用:输入、输出、耗时、token
- 每次工具调用:参数、结果、错误、重试
- 每次状态迁移:为什么从 plan 跳到 repair
开源可选:
- Langfuse:Trace / 回放 / Prompt 管理
- Phoenix:对 RAG 评估更友好
一个最小可用(MVP)推荐组合

如果你想最快做出"能自动跑"的自定义 Agent:
| 组件 | 推荐 |
|---|---|
| 触发/编排/通知 | n8n |
| Agent 状态机 | LangGraph(服务化) |
| 任务与步骤状态 | Postgres |
| 长期知识库(可选) | Qdrant |
| 可观测(建议尽早上) | Langfuse |
最小闭环工作流大致如下:

- 定时/事件触发
- 调用 agent-service,传入目标与上下文
- 状态机驱动:plan → act → repair → done,并把每步落库
- 把结果回传,做通知/落表/发消息
最后一句:别把“堆工具”当成“搞智能”
真正的高手,是在“有限的工具”里把约束做到极致。先把“少量工具 + 强状态机 + 可回放”做扎实,你的 Agent 才能从“能跑”变成“敢跑”
如果你正在做具体的场景(比如写日报、修 CI、抓竞品、自动客服),却不知道怎么选型:在评论区留下你的场景,我给你一套更具体的“最小架构”建议。
想入门 AI 大模型却找不到清晰方向?备考大厂 AI 岗还在四处搜集零散资料?别再浪费时间啦!2025 年 AI 大模型全套学习资料已整理完毕,从学习路线到面试真题,从工具教程到行业报告,一站式覆盖你的所有需求,现在全部免费分享!
👇👇扫码免费领取全部内容👇👇

一、学习必备:100+本大模型电子书+26 份行业报告 + 600+ 套技术PPT,帮你看透 AI 趋势
想了解大模型的行业动态、商业落地案例?大模型电子书?这份资料帮你站在 “行业高度” 学 AI:
1. 100+本大模型方向电子书

2. 26 份行业研究报告:覆盖多领域实践与趋势
报告包含阿里、DeepSeek 等权威机构发布的核心内容,涵盖:
- 职业趋势:《AI + 职业趋势报告》《中国 AI 人才粮仓模型解析》;
- 商业落地:《生成式 AI 商业落地白皮书》《AI Agent 应用落地技术白皮书》;
- 领域细分:《AGI 在金融领域的应用报告》《AI GC 实践案例集》;
- 行业监测:《2024 年中国大模型季度监测报告》《2025 年中国技术市场发展趋势》。
3. 600+套技术大会 PPT:听行业大咖讲实战
PPT 整理自 2024-2025 年热门技术大会,包含百度、腾讯、字节等企业的一线实践:

- 安全方向:《端侧大模型的安全建设》《大模型驱动安全升级(腾讯代码安全实践)》;
- 产品与创新:《大模型产品如何创新与创收》《AI 时代的新范式:构建 AI 产品》;
- 多模态与 Agent:《Step-Video 开源模型(视频生成进展)》《Agentic RAG 的现在与未来》;
- 工程落地:《从原型到生产:AgentOps 加速字节 AI 应用落地》《智能代码助手 CodeFuse 的架构设计》。
二、求职必看:大厂 AI 岗面试 “弹药库”,300 + 真题 + 107 道面经直接抱走
想冲字节、腾讯、阿里、蔚来等大厂 AI 岗?这份面试资料帮你提前 “押题”,拒绝临场慌!

1. 107 道大厂面经:覆盖 Prompt、RAG、大模型应用工程师等热门岗位
面经整理自 2021-2025 年真实面试场景,包含 TPlink、字节、腾讯、蔚来、虾皮、中兴、科大讯飞、京东等企业的高频考题,每道题都附带思路解析:

2. 102 道 AI 大模型真题:直击大模型核心考点
针对大模型专属考题,从概念到实践全面覆盖,帮你理清底层逻辑:

3. 97 道 LLMs 真题:聚焦大型语言模型高频问题
专门拆解 LLMs 的核心痛点与解决方案,比如让很多人头疼的 “复读机问题”:

三、路线必明: AI 大模型学习路线图,1 张图理清核心内容
刚接触 AI 大模型,不知道该从哪学起?这份「AI大模型 学习路线图」直接帮你划重点,不用再盲目摸索!

路线图涵盖 5 大核心板块,从基础到进阶层层递进:一步步带你从入门到进阶,从理论到实战。

L1阶段:启航篇丨极速破界AI新时代
L1阶段:了解大模型的基础知识,以及大模型在各个行业的应用和分析,学习理解大模型的核心原理、关键技术以及大模型应用场景。

L2阶段:攻坚篇丨RAG开发实战工坊
L2阶段:AI大模型RAG应用开发工程,主要学习RAG检索增强生成:包括Naive RAG、Advanced-RAG以及RAG性能评估,还有GraphRAG在内的多个RAG热门项目的分析。

L3阶段:跃迁篇丨Agent智能体架构设计
L3阶段:大模型Agent应用架构进阶实现,主要学习LangChain、 LIamaIndex框架,也会学习到AutoGPT、 MetaGPT等多Agent系统,打造Agent智能体。

L4阶段:精进篇丨模型微调与私有化部署
L4阶段:大模型的微调和私有化部署,更加深入的探讨Transformer架构,学习大模型的微调技术,利用DeepSpeed、Lamam Factory等工具快速进行模型微调,并通过Ollama、vLLM等推理部署框架,实现模型的快速部署。

L5阶段:专题集丨特训篇 【录播课】

四、资料领取:全套内容免费抱走,学 AI 不用再找第二份
不管你是 0 基础想入门 AI 大模型,还是有基础想冲刺大厂、了解行业趋势,这份资料都能满足你!
现在只需按照提示操作,就能免费领取:
👇👇扫码免费领取全部内容👇👇

2025 年想抓住 AI 大模型的风口?别犹豫,这份免费资料就是你的 “起跑线”!
更多推荐


所有评论(0)