收藏!从入门到实战:AI Agents(大模型智能体)全解析,小白程序员必看
通俗来讲,AI Agents(大模型智能体)是一个能"感知环境、思考决策、执行行动"的数字实体,就像一个有自主意识的"数字员工"。它能通过各类输入源获取信息,经过分析推理后采取行动,最终实现预设目标——这个运作逻辑和人类与世界的互动模式很像,但区别在于,AI Agents是完全以目标为导向的可编程系统。AI Agents的核心设计理念是"理性行为":无论环境如何变化,它都会选择能最大化目标实现概率
本文系统拆解AI Agents(大模型智能体)的核心概念、发展脉络与底层原理,用通俗语言讲解感知、推理、行动等核心组件及工作循环机制,结合实际场景分析其解决复杂任务的应用价值与落地逻辑,为小白和程序员提供从理论认知到实践入门的完整指引,助力快速掌握大模型智能体核心知识。
1、从 LLM 到 AI Agents:大模型应用的三次进化跃迁
大语言模型(LLM)驱动的应用形态迭代速度,堪称科技领域近十年最迅猛的技术演进浪潮之一。从最初的规则式聊天机器人,到能理解上下文的LLM对话系统,再到具备自主决策能力的AI Agents,每一步都重塑着人机交互的边界。

从传统聊天机器人到 LLM 驱动的聊天机器人
聊天机器人并非生成式AI时代的产物,早在多年前就已出现在各类网页、APP的客服场景中。但传统聊天机器人与如今的LLM驱动版本,有着本质的技术代差——前者是"按剧本演戏",后者则具备了近似人类的对话理解能力。
传统聊天机器人的核心局限的是"被动响应",具体体现在三点:
- 启发式对话逻辑:完全依赖人工预设的规则库,只能处理明确匹配关键词的简单查询,遇到模糊需求或复杂问题就束手无策;
- 静态预设回复:所有答复都是提前编辑好的固定文本,无法根据对话上下文调整表达,对话深度和灵活性极差;
- 依赖人工接管:一旦遇到规则库之外的问题,只能通过"转接人工"按钮兜底,本质上只是人工客服的辅助工具,无法独立完成复杂服务。

LLM 驱动的聊天机器人:对话能力的革命性突破
2022年11月30日,OpenAI推出基于GPT-3.5的ChatGPT,标志着LLM驱动型聊天机器人正式走进大众视野。它沿用了传统聊天机器人的对话界面,但内核实现了颠覆性升级——依托海量互联网语料训练的大语言模型,首次实现了上下文连贯、逻辑清晰的类人对话能力。
这里要先搞懂一个核心技术:GPT的底层架构源于谷歌2017年提出的Transformer模型,其核心创新是"自注意力机制"。简单来说,这个机制能让模型在处理文本时,动态计算每个词汇与其他词汇的关联权重,不仅能读懂字面意思,还能捕捉到语句间的深层逻辑(比如因果关系、转折关系),这也是它能实现自然对话的关键。
相比传统聊天机器人,LLM驱动版本的核心优势是"生成式能力":不仅能流畅对话,还能精准生成可执行代码、撰写营销文案、创作诗歌小说,甚至能理解复杂的客户需求并提供个性化解决方案。但它也存在明显短板:长时间对话中容易丢失上下文,导致回答不一致;更关键的是存在"幻觉问题"——会生成逻辑连贯但与事实不符的内容,这是因为它的输出基于语料中的概率模式匹配,而非真实的知识验证。
从 LLM 聊天机器人到 RAG 系统与 AI Agents:迈向自主决策
为了解决LLM的"幻觉问题",RAG(检索增强生成)技术应运而生。它的核心逻辑很简单:给LLM加一个"外部知识库"——当用户提问时,先从实时更新的外部数据库(如企业文档、行业知识库)中检索相关信息,再将这些真实信息作为提示词输入LLM,让模型基于真实数据生成回答,彻底解决了LLM训练数据滞后、信息不准确的问题。
在此基础上,通过情境学习(In-Context Learning,比如用1个或几个示例引导模型输出)、思维链(Chain-of-Thought,让模型分步拆解问题)、反应式推理(ReAct,让模型"思考后再行动")等技术,工程师可以进一步引导LLM的思考路径,让它从"直接给答案"升级为"分步推答案",具备了初步的逻辑推演能力。

而AI Agents则是在LLM和RAG基础上的深度进化,它不再是"被动响应提问",而是具备了"主动完成任务"的能力。具体来说,AI Agents融合了三大核心能力:工具调用(比如调用API、操作软件)、多步任务拆解(把复杂任务拆成可执行的小步骤)、因果推理(理解"做什么"和"为什么做"的逻辑),实现了从"对话应答"到"自主决策"的跨越。比如它能自主调用Excel生成数据分析报表,能把"策划一场活动"拆成选题、找素材、定时间等步骤并逐一推进,甚至能模拟商业逻辑推导决策方案,堪称数字时代的"智能执行官"。
值得一提的是Agentic RAG——这是把AI Agents的推理、规划能力与RAG的检索能力结合的进阶形态,能让系统主动拆解复杂查询、选择合适的检索方式、调用工具验证结果,大幅提升复杂任务的解决效率。

从LLM到RAG再到AI Agents的演进,本质上是AI系统从"理解语言"到"理解任务"、从"被动响应"到"主动执行"的升级,也是大模型技术从实验室走向实际产业应用的关键路径。
2、一文读懂:什么是AI Agents?
通俗来讲,AI Agents(大模型智能体)是一个能"感知环境、思考决策、执行行动"的数字实体,就像一个有自主意识的"数字员工"。它能通过各类输入源获取信息,经过分析推理后采取行动,最终实现预设目标——这个运作逻辑和人类与世界的互动模式很像,但区别在于,AI Agents是完全以目标为导向的可编程系统。
AI Agents的核心设计理念是"理性行为":无论环境如何变化,它都会选择能最大化目标实现概率的行动。这也是它和普通自动化脚本的核心区别——脚本只能按固定步骤执行,而AI Agents能根据环境变化动态调整策略。

一个完整的AI Agents必须具备以下6个关键特征,少一个都不算真正的智能体:
- 自主性:无需人工持续干预,能独立启动、运行并完成任务,比如自主规划会议流程并发送邀请;
- 反应性与主动性:既能快速响应环境变化(比如检测到会议时间冲突后立即调整),也能主动推进目标(比如主动提醒参会人准备材料);
- 适应性:能从新经验中学习优化,比如多次处理客户咨询后,逐渐提升问题解决效率;
- 目标导向:所有行动都围绕预设目标展开,不会做无关操作,比如以"降低客户投诉率"为目标时,会优先优化高频投诉问题的应对方案;
- 互动性:能和人类、其他AI Agents或系统进行协作,比如和财务系统对接完成费用报销,或和其他智能体协同完成项目;
- 持久性:能持续运行并监控环境,比如24小时监控系统运行状态,发现异常立即处理。
3、AI Agents 的核心组成:6大组件构建"智能大脑"
如果把AI Agents比作一个"数字人",那它的核心组成部分就相当于人的感官、大脑、手脚和记忆。具体来说,包括感知(Perception)、推理(Reasoning)、行动(Action)、知识库(Knowledge Base)、学习(Learning)和通信接口(Communication Interface)6大核心模块,各模块协同工作,构成完整的智能体系统。

- 感知(Perception,相当于"感官"):负责获取环境信息,输入源既包括物理传感器(比如摄像头、麦克风,对应实体智能体),也包括数字输入(比如用户文本指令、系统数据流、网页信息等,对应虚拟智能体)。简单说,这是智能体"认识世界"的基础。
- 推理(Reasoning,相当于"大脑"):智能体的决策中枢,负责处理感知到的信息并生成行动方案。它会通过规则系统、专家模型、神经网络等算法进行分析,同时维护内部状态(比如当前任务进度、已获取的信息),确保决策符合上下文和目标要求。比如收到"整理月度销售数据"的指令后,推理模块会拆解出"获取销售原始数据→清洗数据→生成报表→标注关键信息"的步骤。
- 行动(Action,相当于"手脚"):执行决策的具体手段,既包括物理执行装置(比如机械臂、无人机的飞行系统),也包括数字操作接口(比如调用API、修改数据库、生成文档、发送消息等)。这是智能体"改造世界"的工具。
- 知识库(Knowledge Base,相当于"记忆"):智能体的信息储备库,包括两部分:一是预先编程的固定知识(比如行业规则、业务流程),二是通过学习积累的动态知识(比如用户偏好、历史任务经验)。知识库是推理决策的重要依据。
- 学习(Learning,相当于"成长能力"):让智能体持续优化性能的核心模块,通过强化学习(根据行动结果调整策略)、监督学习(用标注数据训练模型)、无监督学习(从海量数据中挖掘规律)等技术,不断提升决策准确性和任务效率。比如多次处理报表生成任务后,学习模块会记住常用的数据格式和标注规则,提升后续工作速度。
- 通信接口(Communication Interface,相当于"沟通能力"):负责智能体与外部的交互,包括和人类的自然语言交互、和其他系统的协议交互(比如与ERP系统对接)、和其他智能体的协同交互等。没有通信接口,智能体就无法接收指令、反馈结果,也无法协同工作。

4、AI Agents 如何与环境交互?核心是"感知-规划-行动"循环
AI Agents与环境的交互不是一次性的"输入-输出",而是通过持续循环实现的,这个循环被称为"感知-规划-行动"循环(Sense-Plan-Act Cycle),部分简单场景也会简化为"感知-行动"循环。我们以大家熟悉的自动驾驶汽车为例,就能清晰理解这个循环的运作逻辑:
第一步:感知阶段(认识环境)
对应循环中的"Sensors → Processing → State Update",简单说就是智能体通过"感官"获取信息并更新自身状态。对于自动驾驶汽车来说,就是通过摄像头、雷达、激光雷达等传感器,获取道路情况(比如是否有行人、红绿灯状态)、车辆状态(比如速度、油量)等信息,再经过处理后,更新当前的行驶状态(比如"当前车速60km/h,前方50米有红灯")。
第二步:规划阶段(思考决策)
这是智能体的"思考"环节,对应"Current State + Goals → Evaluate Options → Select Best Action"。以自动驾驶为例,目标是"安全通过路口",当前状态是"车速60km/h,前方50米红灯",那么规划模块会评估可选方案(比如"立即刹车减速"、“继续前进闯红灯”、“变道绕行”),结合交通规则和安全目标,最终选择"立即刹车减速"的方案。
第三步:行动阶段(执行落地)
对应"Execute Action → Observe Changes → Begin New Cycle",即执行规划好的行动,观察环境变化,然后进入下一轮循环。自动驾驶汽车会执行"刹车减速"的动作,同时通过传感器观察车速变化和路口情况(比如是否减速到位、后方车辆是否保持安全距离),之后基于新的状态进入下一轮感知-规划-行动。
这个循环的频率很高,通常每秒会重复多次,正是这种高频循环让AI Agents具备了两个核心优势:一是适应性,比如自动驾驶时遇到突发横穿马路的行人,下一轮感知阶段就能检测到,立即调整行动方案(比如紧急刹车);二是学习能力,能对比"预期结果"和"实际结果"(比如预期减速到30km/h,实际减速到25km/h),优化后续的决策模型;三是目标导向,每一轮循环都在向预设目标推进,确保行动不偏离方向。
5、AI Agents 完整运作逻辑:控制中心+大脑+工具的协同
简单来说,AI Agents的运作逻辑是:通过自然语言理解人类需求(依托LLM),结合知识库和环境信息进行推理规划,调用合适的工具执行任务,无需人类持续干预就能完成复杂问题解决。和普通自动化脚本相比,它的核心优势在于"会思考、会用工具"。
很多人会疑惑:"AI Agents和普通自动化工具有什么区别?"其实核心就两点:是否具备规划能力和是否能自主使用工具。
举个通俗的例子:让计算85×65的结果。普通LLM可能会直接给出错误答案(因为它靠语料概率匹配,不是真正的计算);普通自动化脚本只能按预设步骤执行,如果没有预设"乘法计算"的步骤,就无法完成;而AI Agents会先规划步骤(“我需要计算两个数的乘积,自己计算容易出错,应该用计算器工具”),然后调用计算器工具,最终得到正确结果。这就是"规划能力"和"工具使用能力"的价值——普通工具只能按固定步骤走,而AI Agents能根据任务灵活调整策略。

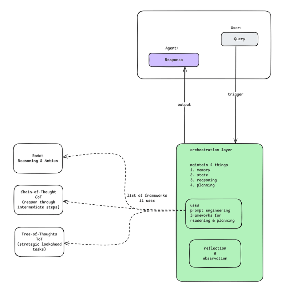
一个完整的AI Agents系统,通常由三大核心模块组成:控制中心(Orchestration layer)、大脑(Models)和工具(Tools),三者协同完成任务:
1. 控制中心(Orchestration layer):任务的"总调度"
控制中心是AI Agents的"指挥中枢",负责接收用户需求、管理任务流程、维护状态和记忆。我们以"AI会议调度器"为例:当你说"我想为所有学生举办一次网络研讨会",这个需求就会触发控制中心的工作。

用户的查询可以是文本、音频、视频等多种形式(最终都会转换成模型能处理的数值数据),控制中心会对查询进行解析,然后通过四个子模块推进任务:
- Memory(记忆):记录整个交互过程的关键信息,比如你之前举办研讨会的时间偏好、学生的参会习惯等;
- State(状态):存储当前任务的进度,比如"已确定会议主题→待确定时间→未发送邀请";
- Reasoning(推理):分析需求背后的核心诉求,比如"为学生举办研讨会"的核心是"确保所有学生能参加、会议内容符合学习需求";
- Planning(规划):拆解任务步骤,比如"1. 确认学生空闲时间 2. 选择会议平台 3. 确定会议时间 4. 发送参会邀请 5. 准备会议材料"。

2. 大脑(Models):决策的"核心引擎"
模型是AI Agents的"思考核心",通常由大语言模型(LLM)担任,负责理解需求、制定具体策略、选择行动方案。为了提升决策准确性,模型会采用多种推理框架:
- ReAct(Reason + Act,推理+行动):确保每一步行动都经过深思熟虑,避免盲目操作;
- Chain-of-Thought(思维链):通过分步推理拆解复杂问题,比如把"举办研讨会"拆成多个小问题逐一解决;
- 思维树(Tree of Thought):探索多种解决路径,选择最优方案,比如针对"确定会议时间",会考虑多个时间段并对比选择学生参会率最高的时间。
模型的核心作用是"做决策":比如选择哪个会议平台(Zoom还是腾讯会议)、优先邀请哪些学生、遇到时间冲突时如何调整等,然后决定调用哪些工具来执行这些决策。

3. 工具(Tools):行动的"延伸手臂"
工具是AI Agents与外部世界交互的载体,能弥补模型本身的能力局限。常见的工具包括计算器、API接口(比如日历API、邮件API)、网络搜索工具、数据库查询工具、文档处理工具等。

还是以会议调度器为例,模型会调用这些工具:通过日历API查询学生的空闲时间,通过会议平台API创建会议房间,通过邮件API发送参会邀请,通过文档工具生成会议议程。正是通过工具的调用,AI Agents才能完成模型本身无法实现的任务(比如获取实时数据、操作外部系统)。
6、什么时候该用AI Agents?这2种场景最适合
虽然AI Agents很强大,但并非所有场景都需要用,用错了反而会增加复杂度。核心判断标准是:是否需要灵活调整工作流程来解决复杂任务。
如果任务的工作流程是固定的,用普通自动化脚本就足够了。比如旅行网站的简单客户需求:“查询北京到上海的高铁票”、“咨询退款政策”,这些需求可以提前预设固定流程(查询→返回结果),用脚本就能高效处理,且稳定性更高、成本更低,完全不需要AI Agents。
但如果任务的工作流程无法提前预设,需要根据具体情况灵活调整,就必须用AI Agents。比如旅行网站的复杂需求:“我周一有空,但忘带护照了可能要推迟到周三,想在周二上午安排一次冲浪活动,还要包含取消保险”。这个需求涉及多个变量(时间调整、活动预订、保险购买),且相互关联(冲浪活动时间要匹配用户空闲时间,保险要覆盖取消风险),预设脚本无法处理,而AI Agents能通过推理规划拆解任务,调用天气API(确认周二是否适合冲浪)、地图API(查找冲浪地点)、保险API(匹配取消保险)等工具,灵活调整方案并完成任务。
总结来说,AI Agents的核心应用场景是:复杂、动态、多变量的任务。这类任务无法用固定脚本覆盖,需要自主推理、灵活规划和工具协作,这正是AI Agents的优势所在。
7、AI Agents 的典型应用领域:正在重塑这些行业
作为一种具备自主决策能力的智能工具,AI Agents的应用场景几乎覆盖所有需要"复杂任务处理"的行业,从日常办公到高端产业,都在逐步落地:

比如:办公自动化(自动整理会议纪要、规划项目流程、跟进任务进度)、客户服务(智能处理复杂投诉,调用用户数据提供个性化解决方案)、医疗健康(辅助医生分析病例、制定治疗方案,实时监控患者病情)、金融领域(智能投顾,根据用户风险偏好和市场动态调整投资组合)、自动驾驶(前文提到的自主导航、安全避障)、教育领域(个性化学习助手,根据学生进度制定学习计划、解答复杂问题)等。
随着技术的成熟,AI Agents还会渗透到更多领域,成为提升产业效率的核心工具。
8、总结:掌握AI Agents,把握大模型时代的核心竞争力
AI Agents是大模型技术的进阶形态,核心是通过"感知-规划-行动"循环,实现复杂任务的自主解决。它不是简单的聊天机器人或自动化工具,而是具备"思考能力"和"工具使用能力"的数字智能体,核心组件包括感知、推理、行动、知识库、学习和通信接口,运作依赖控制中心、模型和工具的协同。
对于小白和程序员来说,理解AI Agents的核心逻辑,不仅能帮助我们更好地应用现有工具,更能把握大模型技术的发展方向。随着AI Agents在各行业的落地,掌握相关技术的人才会越来越稀缺,提前学习就能抢占竞争优势。
最后
如今技术圈降薪裁员频频爆发,传统岗位大批缩水,相反AI相关技术岗疯狂扩招,薪资逆势上涨150%,大厂老板们甚至开出70-100W年薪,挖掘AI大模型人才!
技术的稀缺性,才是你「值钱」的关键!
具备AI能力的程序员,比传统开发高出不止一截!有的人早就转行AI方向,拿到百万年薪!👇🏻👇🏻

是不是也想抓住这次风口,但卡在 “入门无门”?
- 小白:想学大模型,却分不清 LLM、微调、部署,不知道从哪下手?
- 传统程序员:想转型,担心基础不够,找不到适配的学习路径?
- 求职党:备考大厂 AI 岗,资料零散杂乱,面试真题刷不完?
别再浪费时间踩坑!2025 年最新 AI 大模型全套学习资料已整理完毕,不管你是想入门的小白,还是想转型的传统程序员,这份资料都能帮你少走 90% 的弯路
👇👇扫码免费领取全部内容👇👇

部分资料展示
一、 AI大模型学习路线图,厘清要学哪些
一个明确的学习路线可以帮助新人了解从哪里开始,按照什么顺序学习,以及需要掌握哪些知识点。大模型领域涉及的知识点非常广泛,没有明确的学习路线可能会导致新人感到迷茫,不知道应该专注于哪些内容。
我们把学习路线分成L1到L4四个阶段,一步步带你从入门到进阶,从理论到实战。

L1级别:大模型核心原理与Prompt

L1阶段: 将全面介绍大语言模型的基本概念、发展历程、核心原理及行业应用。从A11.0到A12.0的变迁,深入解析大模型与通用人工智能的关系。同时,详解OpenAl模型、国产大模型等,并探讨大模型的未来趋势与挑战。此外,还涵盖Pvthon基础、提示工程等内容。
目标与收益:掌握大语言模型的核心知识,了解行业应用与趋势;熟练Python编程,提升提示工程技能,为AI应用开发打下坚实基础。
L2级别:RAG应用开发工程

L2阶段: 将深入讲解AI大模型RAG应用开发工程,涵盖Naive RAGPipeline构建、AdvancedRAG前治技术解读、商业化分析与优化方案,以及项目评估与热门项目精讲。通过实战项目,提升RAG应用开发能力。
目标与收益: 掌握RAG应用开发全流程,理解前沿技术,提升商业化分析与优化能力,通过实战项目加深理解与应用。
L3级别:Agent应用架构进阶实践

L3阶段: 将 深入探索大模型Agent技术的进阶实践,从Langchain框架的核心组件到Agents的关键技术分析,再到funcation calling与Agent认知框架的深入探讨。同时,通过多个实战项目,如企业知识库、命理Agent机器人、多智能体协同代码生成应用等,以及可视化开发框架与IDE的介绍,全面展示大模型Agent技术的应用与构建。
目标与收益:掌握大模型Agent技术的核心原理与实践应用,能够独立完成Agent系统的设计与开发,提升多智能体协同与复杂任务处理的能力,为AI产品的创新与优化提供有力支持。
L4级别:模型微调与私有化大模型

L4级别: 将聚焦大模型微调技术与私有化部署,涵盖开源模型评估、微调方法、PEFT主流技术、LORA及其扩展、模型量化技术、大模型应用引警以及多模态模型。通过chatGlM与Lama3的实战案例,深化理论与实践结合。
目标与收益:掌握大模型微调与私有化部署技能,提升模型优化与部署能力,为大模型项目落地打下坚实基础。
二、 全套AI大模型应用开发视频教程
从入门到进阶这里都有,跟着老师学习事半功倍。

三、 大模型学习书籍&文档
收录《从零做大模型》《动手做AI Agent》等经典著作,搭配阿里云、腾讯云官方技术白皮书,帮你夯实理论基础。

四、 AI大模型最新行业报告
2025最新行业报告,针对不同行业的现状、趋势、问题、机会等进行系统地调研和评估,以了解哪些行业更适合引入大模型的技术和应用,以及在哪些方面可以发挥大模型的优势。

五、大模型大厂面试真题
整理了百度、阿里、字节等企业近三年的AI大模型岗位面试题,涵盖基础理论、技术实操、项目经验等维度,每道题都配有详细解析和答题思路,帮你针对性提升面试竞争力。

六、大模型项目实战&配套源码
学以致用,在项目实战中检验和巩固你所学到的知识,同时为你找工作就业和职业发展打下坚实的基础。

适用人群

第一阶段(10天):初阶应用
该阶段让大家对大模型 AI有一个最前沿的认识,对大模型 AI 的理解超过 95% 的人,可以在相关讨论时发表高级、不跟风、又接地气的见解,别人只会和 AI 聊天,而你能调教 AI,并能用代码将大模型和业务衔接。
- 大模型 AI 能干什么?
- 大模型是怎样获得「智能」的?
- 用好 AI 的核心心法
- 大模型应用业务架构
- 大模型应用技术架构
- 代码示例:向 GPT-3.5 灌入新知识
- 提示工程的意义和核心思想
- Prompt 典型构成
- 指令调优方法论
- 思维链和思维树
- Prompt 攻击和防范
- …
第二阶段(30天):高阶应用
该阶段我们正式进入大模型 AI 进阶实战学习,学会构造私有知识库,扩展 AI 的能力。快速开发一个完整的基于 agent 对话机器人。掌握功能最强的大模型开发框架,抓住最新的技术进展,适合 Python 和 JavaScript 程序员。
- 为什么要做 RAG
- 搭建一个简单的 ChatPDF
- 检索的基础概念
- 什么是向量表示(Embeddings)
- 向量数据库与向量检索
- 基于向量检索的 RAG
- 搭建 RAG 系统的扩展知识
- 混合检索与 RAG-Fusion 简介
- 向量模型本地部署
- …
第三阶段(30天):模型训练
恭喜你,如果学到这里,你基本可以找到一份大模型 AI相关的工作,自己也能训练 GPT 了!通过微调,训练自己的垂直大模型,能独立训练开源多模态大模型,掌握更多技术方案。
到此为止,大概2个月的时间。你已经成为了一名“AI小子”。那么你还想往下探索吗?
- 为什么要做 RAG
- 什么是模型
- 什么是模型训练
- 求解器 & 损失函数简介
- 小实验2:手写一个简单的神经网络并训练它
- 什么是训练/预训练/微调/轻量化微调
- Transformer结构简介
- 轻量化微调
- 实验数据集的构建
- …
第四阶段(20天):商业闭环
对全球大模型从性能、吞吐量、成本等方面有一定的认知,可以在云端和本地等多种环境下部署大模型,找到适合自己的项目/创业方向,做一名被 AI 武装的产品经理。
- 硬件选型
- 带你了解全球大模型
- 使用国产大模型服务
- 搭建 OpenAI 代理
- 热身:基于阿里云 PAI 部署 Stable Diffusion
- 在本地计算机运行大模型
- 大模型的私有化部署
- 基于 vLLM 部署大模型
- 案例:如何优雅地在阿里云私有部署开源大模型
- 部署一套开源 LLM 项目
- 内容安全
- 互联网信息服务算法备案
- …
学习是一个过程,只要学习就会有挑战。天道酬勤,你越努力,就会成为越优秀的自己。
如果你能在15天内完成所有的任务,那你堪称天才。然而,如果你能完成 60-70% 的内容,你就已经开始具备成为一名大模型 AI 的正确特征了。
这份完整版的大模型 AI 学习资料已经上传CSDN,朋友们如果需要可以微信扫描下方CSDN官方认证二维码免费领取【保证100%免费】

更多推荐

所有评论(0)