对策《四川省本科毕业论文(设计)抽检实施细则》(一)学术规范
洞悉四川省抽检评议的本质,保障学校本科毕业论文抽检通过率,促进本科学生毕业论文撰写质量。分享毕业论文撰写经验技巧,切实可行,现学现用,成效显著。
目录
浅读《四川省本科毕业论文(设计)抽检实施细则》(二)专业能力
浅读《四川省本科毕业论文(设计)抽检实施细则》(三)包装与创新
内容
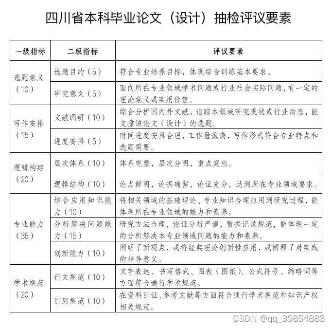
2021年11月16日,四川省教育厅印发《四川省本科毕业论文(设计)抽检实施细则(试行)》,《细则》明确了《四川省本科毕业论文(设计)抽检评议要素》,要求我省本科毕业论文抽检每年进行一次,抽检对象为上一学年度授予学士学位的论文,抽检比例原则上不低于2%;抽检论文覆盖全省所有本科层次普通高校(军事院校除外)及其全部本科专业;对连续3年抽检存在问题较多的本科专业,经整改仍无法达到要求的,视为不能保证培养质量,教育厅依据有关规定责令其暂停招生,直至由四川省人民政府学位委员会撤销其学士学位授权点。本实施细则自2021年12月1日起施行,有效期两年。
话不多说,咱们直接从评议要素出发,看看作为一个普通的应届本科生,要如何做才能不给母校挖坑、添乱,帮助母校顺利通过抽检,简直是功德无量啊。除此之外,将精彩丰富充实的四年大学生活浓缩到毕业论文里,也是一件很有诗意的事情,当然,太花里胡哨的内容就只能写到“致谢”里啦。

评委老师不会直接拿着这么多要素来框你的毕业论文。正常人都会采用先粗后细的决策过程。往往决定你论文的生死就在粗看的阶段。那么何为生何为死?简单地说,60分及以上为生,否则为死。目标就是这么明确,如何在专家的粗看阶段稳定60分以上?俗话说得好,思路要从大处着眼,做事要从细节入手。占比最高前三个要素是:专业能力,35分,逻辑构建和学术规范都是20分。这里一共有75分。中间有10分很让人头疼,即创新能力。先单独把这玩意儿说清楚,免得让你陷入误区。
创新能力重不重要?这个问题不需要再回答了。但是,它是不是决定你论文是否合格的唯一标准?显然不是。否则,这张表应该只有一句话,即是“有创新,100分;否则0分”。言归正传,本文毫无创新点,这10分我不要了,还剩下90分的富余需要我们去为之努力。因此,我的结论是,四川省教育厅对本科论文的抽检核心精神是重规范、重工作量、重专业相关、轻创新。多想一层其实也是这个道理,即,如果本科生都创新了,那要硕士和博士研究生干嘛?拯救世界?至于当你再答辩过程中遇到了类似于“你的工作与现有工作之间有什么不同?”的问题时,我会在最后给你一些准备的思路,但无法直接给你准确的答案。
重点问题来了。哪些事情是我们老老实实做了就能拿到的分数?以及,做这些事情的时候,要注意哪些事情,有没有什么技巧?接下来我按照由易到难的顺序,在下文中依次阐明。
一、论文的规范。最重要的就要把你们学校的模板搞对。学校的模板会把所有的“行文规范”说清楚。一个正经的本科院校,不会在模板上开你的玩笑的,放心大胆的用。万一的万一,你担心学校给的模板不靠谱,就去找你的导师要去年的、师兄师姐的毕业论文。人家的格式都能过,凭啥你的不能?除了模板所要求的格式外(占大头),这我单独补充以下几点面子工程的问题。
(一)除了新开章节前,也就是上一章节末可以出现大段空白以外,其他地方不能出现大片空白。这是很打脸的事情,类似于五端不端正。解决办法通常有两种,一是调整图表的位置,把文字挤到空白处;二是调整图片的大小,让图片能够刚好放进空白处。
(二)在跨页处反复检查两点,一是页眉页脚的内容是否正确。页眉通常是校名、或者论文题目,页脚通常是页码,正文的页码和扉页的页码通常是不同的,不能混淆。二是,图表的内容和标题不能跨页,一定要弄到同一页。万一的万一,有些表格特别大,有两种解决思路,一是单独弄一页,通常需要通过布局选项调整成横向,放这张表格;二是,设置表头跨页出现。这样可以最大限度提高可读性。
(三)标点符号与字体。英文摘要里的符号全部都是半角的,也就是输入法里常见的“英”文输入。英文输入的每个标点符号后面都要有空格,否则,Word自己都会通过波浪线来提醒你。人家提醒你了,你就要记得改啊!除英文摘要外的其他地方都是中文,必须用中文格式的标点。就算正文中有各种符号变量,英文缩写,标点符号也不能用英文的。通常,英文符号都被要求使用Times New Roman格式,一定要记得全文统一。注意:极少部分高校的模板要求,标题是黑体。你就沿用黑体,不要再改了。
(四)参考文献。合理应用百度学术的“引用”功能,可以节约你引文部分80%的时间。但一定要注意,百度学术自己也是根据爬虫自动生成的引文数据,会有可能性出错。恰好,参考文献列表里出错,会让专家觉得你没有学术常识,这是很要命的事情,所以,参考文献的信息一定要准确。这里只提醒一点,当你查外国文献的时候,一定要记得把网页自动翻译关了,否则你的引文信息就会像狗啃了一样,中英文交错出现。下图是快速会的引文信息的方法。

网址:https://xueshu.baidu.com
关键词:深度学习
① 你可以选择时间,领域,以及期刊的等级。参考文献的时间建议选近5年的,领域选和你自己的专业相关的(非必须,因为你研究的工作所涉及的领域越多,反而说明它越重要)。期刊等级建议选北大核心及以上的,科技核心确实太水了,但人家好歹是个核心,这么说对人家不友好。
② 点它!出现下图的信息,然后复制第一个。论文通常有四种,J表示期刊,C表示论文,M表示专著,D表示学位论文。每种类型的格式是不同的!区分开!每种类型的格式是不同的!区分开!每种类型的格式是不同的!区分开!
复制下来的结果:
[1]余凯, 贾磊, 陈雨强,等. 深度学习的昨天、今天和明天[J]. 计算机研究与发展, 2013, 50(9):6.
那要怎么排除可能的错误?以这篇论文为例。观察到页码只有一页。一般顶刊的论文怎么也有5页,怀疑信息是否不全。因此,进入到官网查询,甚至下载论文原文。如下图所示。

得知页码是1799-1804,因此,引文信息要改成:
[1]余凯, 贾磊, 陈雨强,等. 深度学习的昨天、今天和明天[J]. 计算机研究与发展, 2013, 50(9):1799-1804.
小结:
- 规范问题是所有人都能拿到的分数,只要有耐心,够细心。
- 根据抽检要素,最多能拿多少分?20分。保险起见,我们打个折,一般人拿及格分数,20*0.6=12分。这个算是底线了,再低就是态度问题了,态度有问题,神仙也救不了。
- 距离60分还差多少?48分。这就需要我们从其他地方老老实实争取了。留待下一篇接着写,但明眼人都能看出,剩下的48分,首先要从专业能力里的那25分里争取。
- 创新性在最后的最后再说。
更多推荐

所有评论(0)