
简介
该用户还未填写简介
擅长的技术栈
未填写擅长的技术栈
可提供的服务
暂无可提供的服务
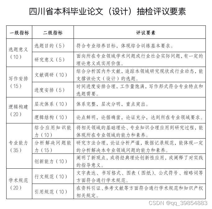
对策《四川省本科毕业论文(设计)抽检实施细则》(一)学术规范
洞悉四川省抽检评议的本质,保障学校本科毕业论文抽检通过率,促进本科学生毕业论文撰写质量。分享毕业论文撰写经验技巧,切实可行,现学现用,成效显著。

到底了

该用户还未填写简介
暂无可提供的服务
洞悉四川省抽检评议的本质,保障学校本科毕业论文抽检通过率,促进本科学生毕业论文撰写质量。分享毕业论文撰写经验技巧,切实可行,现学现用,成效显著。
