
简介
该用户还未填写简介
擅长的技术栈
未填写擅长的技术栈
可提供的服务
暂无可提供的服务
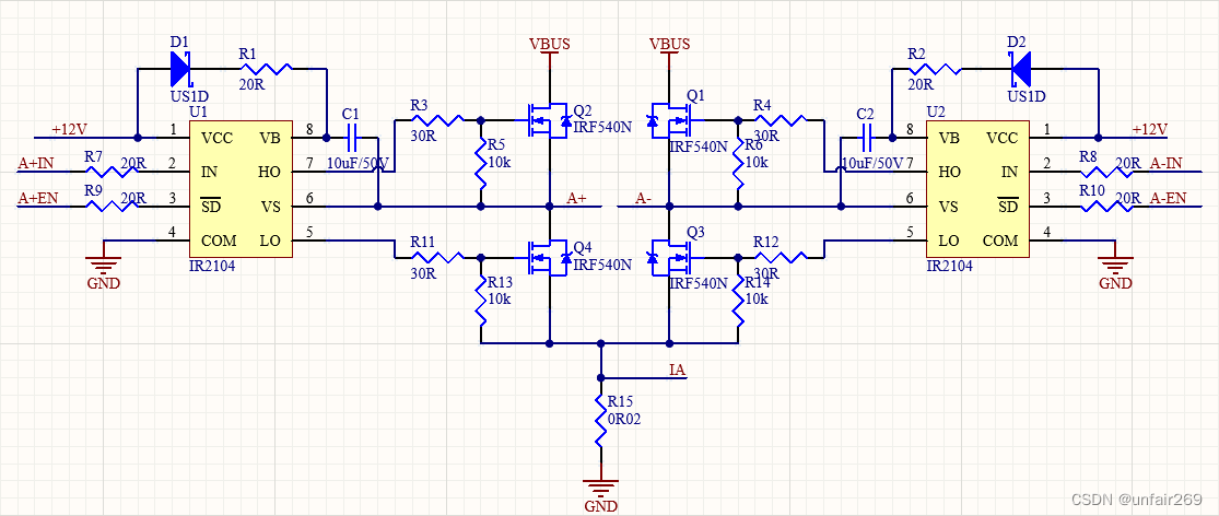
MOS管半桥驱动芯片原理
芯片IR210x系列是驱动MOS半桥电路的专用芯片,通过外部二极管D1与电容C1获得自举电源(二极管可以防止升压后电源倒灌),用来驱动上端MOS管,

AD layout完成后如何对板框进行修改
文章目录前言方法一:方法二:总结前言关于设置板框的教程基本都是从建立PCB工程的时候开始设置,本文思路时在layout过程中或完成后发现现有板框过大或其他问题时如何对板框进行修改。方法一:1、察看>>board planning mode*(进入板框设置模式)*2、设计>>重新定义板子形状/移动板子顶点;*重新定义板子形状:用户可使用重新划线的方式,重新定义板框。移动板子顶
使用电荷泵和DCDC电路产生负电压
在对信号线性度放大要求非常高的应用需要使用双电源运放,比如高精度测量仪器、仪表等,还有LCD显示屏驱动电路中控制栅极进行开关的VGH&VGL电压信号。。。。那么就需要给电路同时提供正负电源。

到底了







