
简介
该用户还未填写简介
擅长的技术栈
可提供的服务
暂无可提供的服务
经典的没有进度条,四个不同的斜线转圈圈,哪天出个合集把这些有意思的程序讲讲。大家如果只是玩玩的话用免费的50万就行,不过也要买coding plan。之后新开一个cmd,输入node -v显示版本号就安装成功了。我靠,豆包还得买coding plan才能用,还要二次付费。买个这个就好了,首月9.9后续40,对于学生党来说有点贵的。前面一直下一步就行,记得改下安装位置,最好安装到非系统盘。现在还挺便

本文详细介绍了在Windows系统下使用Docker搭建GitLab服务器的完整流程。主要内容包括:1)Docker安装配置及WSL2环境准备;2)GitLab容器化部署步骤,涵盖目录初始化、镜像下载(含国内镜像源解决方案)、端口配置等;3)首次登录后的安全设置;4)常见问题处理与性能优化建议;5)日常管理命令集。文中特别针对国内网络环境提供了多种镜像源解决方案,并详细记录了安装过程中可能遇到的虚

在嵌入式开发中常用的工具就两个source和vscode,个有利弊。之前讲过source今天来讲一下vscode。

先安装一下pygame这个库然后将素材烤入,一些飞机图片和背景需要修改一下编辑器不然会找不到草率了,貌似得再pycharm里下载pip下载的它找不到我又重新下载了一下再右面加号新建一个解释器选择本地python.exe,把公开它的库选上终于好了。

将MCU的硬件特性(如寄存器配置、外设操作)封装成标准化的API,使上层软件无需关心具体硬件型号。提供跨平台的驱动程序接口(如GPIO控制、CAN通信),确保应用代码可移植到不同MCU。避免针对不同芯片重复开发驱动代码,加速ECU软件开发流程。MCAL根据功能划分为多个子模块,每个模块对应一种硬件外设或功能:这个是24年11月份推出的CP架构图,也是目前最新的,其中RTE下面的就是BSW层和MCA

1. 传统汽车电子供应商(Tier1)华为(HUAWEI)领域:智能驾驶、车联网、车载操作系统AUTOSAR相关:提供基于Adaptive AUTOSAR的智能驾驶计算平台(MDC),支持SOA架构和高性能计算。德赛西威(DESAY SV)领域:智能座舱、ADAS、车身控制AUTOSAR相关:基于Classic AUTOSAR开发域控制器(如车身控制模块),适配Adaptive平台。联电(联合汽车

描述:GCC还允许使用自定义的优化等级,如-Ox(其中x可以是1到3之间的数字),以指定相应的优化级别。数字也可以更大。在源码中可以添加。我之前搞过-O17特点:提供了更大的灵活性,允许开发者根据具体需求调整优化策略。

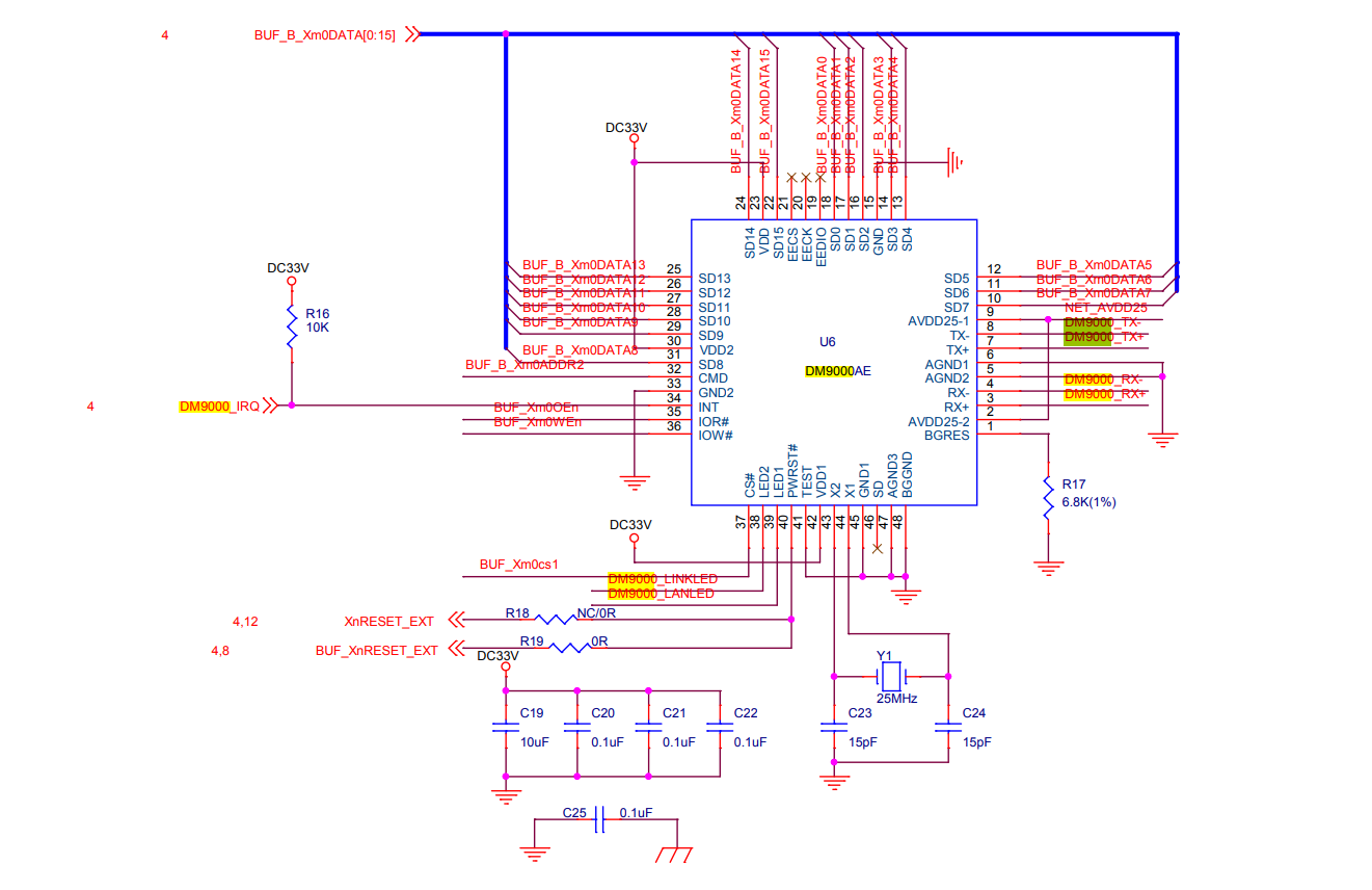
以DM9000为例举例一个网络设备的编写,介绍一下NAPI机制。

#include<stdio.h>#include<malloc.h>#define MaxSize 100typedef char ElemType;typedef struct{ElemType data[MaxSize];int top;}SqStack;void InitStack(SqStack *&s)//初始化顺序栈{s=(SqStack*)mallo
嵌入式安防监控项目——实现真实数据的上传








