
简介
该用户还未填写简介
擅长的技术栈
可提供的服务
暂无可提供的服务
本设计基于AT89C51单片机,包含Proteus仿真、Keil程序代码、AD原理图等完整资料。系统扩展了ADC0809模数转换、DAC0832数模转换、8255并行接口等模块,实现了键盘显示、光耦隔离输入输出、继电器控制等功能。硬件采用74LS138地址译码,软件通过定时器中断控制AD采样,并将数据输出至DA转换。项目资料包括元器件清单、流程图、C语言源代码等,适用于嵌入式系统开发学习。完整资源

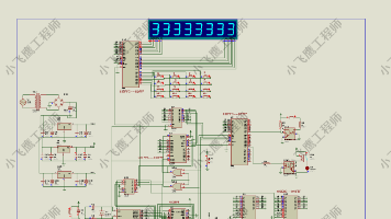
本文提供了一套完整的单片机温度控制系统项目资料,包含Proteus仿真源文件、AD原理图、Keil C语言程序源码、元器件清单和说明书等。系统采用AT89C51单片机为核心,通过MAX6675芯片进行温度采集,并实现PID算法控制。项目具有温度显示、报警、参数设置等功能,支持8位数码管显示,包含完整的硬件电路设计和软件实现方案。资料可通过网盘下载,适合电子设计爱好者学习参考。该系统实现了温度检测、

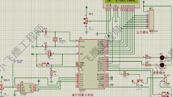
【酒精浓度监测系统资料包】提供基于51单片机的完整开发资料,包含Proteus仿真文件、Keil C源码、AD原理图、流程图及元器件清单。系统采用MQ-3传感器检测酒精浓度,通过LCD1602实时显示,支持阈值设置和声光报警功能(绿灯/红灯指示+蜂鸣器)。资料包包含:1)仿真与设计文件;2)程序源码(含超声波测距和温度检测功能);3)开发文档;4)使用说明。通过网盘提供下载,适合嵌入式开发学习参考

(1)放大倍数Av≥1000;(2)通频带100Hz-10KHz;(3)放大电路的输入电阻Ri≥1MΩ;(4)在负载电阻为8Ω的情况下,输出功率≥2W;(5)功率放大电路效率大于50%;(6)输出信号无明显失真。

本文介绍了基于Multisim的脉冲发生器逻辑门设计方案,该电路可实现频率可调的脉冲信号输出。仿真文件包含完整的电路设计,通过逻辑门搭建的脉冲发生器可灵活切换输出频率。配套资料包含Multisim仿真源文件、设计报告及讲解视频,百度云下载链接及提取码(8fr3)详见文中。仿真截图展示了电路运行效果,验证了设计的可行性。该方案适用于数字电子技术课程实验及电子设计实践。

简易加减法计算器电路

文章目录数电课设-比赛加减1-2-3分控制系统仿真设计【Multisim仿真+报告+演示视频.zip】一、Multisim仿真源文件二、仿真视频原理讲解三、原理文档报告资料下载【Multisim仿真+报告+讲解视频.zip】数电课设-比赛加减1-2-3分控制系统仿真设计【Multisim仿真+报告+演示视频.zip】比赛加减1-2-3分控制系统仿真功能:1.甲乙双方各显示为3位数;2.分别有三个按

文章目录数电课设-水箱水位控制系统设计【Multisim仿真+报告+演示视频.zip】一、Multisim仿真源文件二、仿真视频原理讲解三、原理文档报告资料下载【Multisim仿真+报告+讲解视频.zip】数电课设-水箱水位控制系统设计【Multisim仿真+报告+演示视频.zip】水箱水位控制系统仿真功能:1.在水箱内的不同高度安装3根金属棒,以感知水位变化情况,液位分1,2,3档;2.当检测

文章目录数电课设-出租车计价系统Multisim仿真设计【Multisim仿真+报告+演示视频.zip】一、Multisim仿真源文件二、仿真视频原理讲解三、原理文档报告资料下载【Multisim仿真+报告+讲解视频.zip】数电课设-出租车计价系统Multisim仿真设计【Multisim仿真+报告+演示视频.zip】出租车计价器仿真功能:1.汽车随着行驶里程的增加,计价器里程数字显示的读数从零

文章目录数电课设-简易电风扇系统Multisim仿真设计【Multisim仿真+报告+演示视频.zip】一、Multisim仿真源文件二、仿真视频原理讲解三、原理文档报告资料下载【Multisim仿真+报告+讲解视频.zip】数电课设-简易电风扇系统Multisim仿真设计【Multisim仿真+报告+演示视频.zip】简易电风扇系统仿真功能:在面板上有六个指示灯指示电扇的状态。三个按键分别为选择








