
简介
该用户还未填写简介
擅长的技术栈
可提供的服务
长沙创微智科信息技术有限公司,专注于提供 高质量QtC++技术研发服务
若该文为原创文章,转载请注明原文出处本文章博客地址:https://blog.csdn.net/qq21497936/article/details/117069654长期持续带来更多项目与技术分享,咨询请加QQ:21497936、微信:yangsir198808红胖子(红模仿)的博文大全:开发技术集合(包含Qt实用技术、树莓派、三维、OpenCV、OpenGL、ffmpeg、OSG、单片机、软硬
使用SecureFx传输文件,存在中文乱码,本质上就是字符编码的问题。

本篇介绍电解电容(电解电容有正负),并将贴片电容封装导入AD21,预览其三维模型。

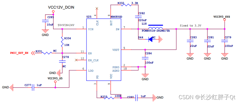
做硬件做系统做驱动,很难从核心板做起,所以我们先依赖核心板,分析底板周围的电路,然后使用AD绘制原理图和设计PCB,打样我司测试底板,完成硬件测试,再继续系统适配,驱动移植,从而一步一步完善成为一个功能完善的底板,且搭载了我们跳完的系统和驱动。本篇文章,先从底板的电源电路和RTC时钟电路分析。

本篇继续分析底板原理图mipi/lvds屏幕电路原理图、硬件接口详解。

1.通道使能、选择、更改通道名称、设置显示颜色 2.采样率可设置(Sa/s/chj) 3.单位换算,按照给定的进行换算 4.对通道可进行设置补偿值 5.通道取消可动态显示和隐藏,并可动态调整显示颜色 6.一定范围的X轴、全范围Y轴、支持自动X轴、自动Y轴 7.清除图表(实际数据不清除),方便对比跟踪 8.支持将已有的采集数据按照指定规则导出到excel表 9.将当前二维表导出为图表
公司团队为项目管理选择禅道系统。部署过程中发现一键安装包仅支持本地访问,改用手动部署方案:先安装Apache、MariaDB(替代MySQL)和PHP 7.x环境(需卸载原有PHP 5.x),随后下载禅道21.7.6版本解压至/opt目录。安装过程中遇到PHP版本不兼容、mbstring扩展缺失等问题,通过修改软件源和补充安装组件解决。最终完成服务配置并设置开机启动,为团队提供项目管理平台支持。

云服务器类似于一台具备公网ip和端口的独立电脑,若需要当作服务器收集梳理数据的话,需要开放对外端口。本篇文章基于阿里云服务器。
本文介绍了在Qt开发中使用QGIS的QgsVectorLayer类处理矢量数据的技术要点。作者通过Demo演示了添加1000-10000个标记点的性能测试,对比了1像素和2像素大小在不同数量下的绘制效果与系统资源占用情况。文章详细解析了QgsVectorLayer的核心功能,包括数据源连接、常用属性和操作方法(如要素迭代、属性查询、空间过滤等),并提供了内存管理、线程安全和性能优化等注意事项。最后

生产自动化控制管理软件系统是一套与底层运动控制系统相结合的解决方案,能够对工件信息进行管理,控制工件加工,采集各项数据,监测加工过程,实时监管设备状态并记录参数,让生产便捷、高效、透明,显著减少人工干预,更好地助力生产管理。








