
简介
该用户还未填写简介
擅长的技术栈
可提供的服务
暂无可提供的服务
Hermes Agent API 调用系统实现了与LLM提供商的健壮交互,核心功能包括:流式API调用与指数退避重试机制、智能错误分类(如速率限制/上下文溢出)、自动恢复策略(上下文压缩/模型回退/凭证池轮换)。系统还具备令牌使用跟踪、推理预算检测等特性,通过多层错误处理确保服务连续性。技术亮点包括自动上下文管理、弹性恢复机制和用户体验优化,能够处理复杂场景如长上下文对话,并在错误时提供清晰的状态
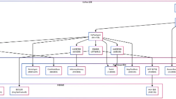
Claude项目的工具生态系统设计全面覆盖了现代软件开发需求,包含42个核心工具,分为10大类别:代码文件操作、命令执行、任务管理、智能代理、通信交互、网络资源、系统配置、MCP资源管理、团队协作和工具辅助。该系统实现了全栈覆盖、跨平台兼容、智能辅助、流程自动化和团队协作支持,特别注重安全性和可扩展性。通过智能工具如AgentTool和自动化工具如WorkflowTool的配合,显著提升了开发效率
该方法接收允许的应用列表、图像质量、目标尺寸和显示 ID 作为参数,捕获指定显示器的屏幕内容,排除非允许的应用,对捕获的图像进行压缩和尺寸调整,返回包含编码图像数据的结果。Computer Use 功能的成功实现,展示了如何通过精心的架构设计和技术选型,将复杂的系统交互转化为简洁、可靠的操作流程。Claude Code的 Computer Use 功能是 AI 辅助人类工作的重要里程碑,它通过精心

AgentScope 是一个专为 AI 代理设计的开源框架,提供了构建智能代理所需的核心组件和工具。灵活的代理架构:基于 ReAct 模式的代理实现丰富的模型支持:支持多种 AI 模型和提供商强大的工具系统:可扩展的工具注册和执行机制内存管理:内置内存存储和管理功能消息系统:统一的消息格式和处理机制MCP 集成:与外部系统的标准化通信接口这些功能为 CoPaw 的构建提供了坚实的基础。

本文深入分析了Claude Code项目中的核心函数queryLoop,该函数负责管理模型交互的全过程。作为异步生成器函数,它通过状态对象实现跨迭代状态管理,采用多层消息压缩策略减少令牌消耗,并具备完善的错误处理和恢复机制。文章详细介绍了其初始化阶段、主循环流程和多种终止条件,重点解析了消息压缩、工具执行、停止钩子和令牌预算管理等核心功能。queryLoop的设计体现了现代异步编程和状态管理的最佳
OpenClaw Hooks 机制深度解析 OpenClaw 作为多通道 AI 网关,其 Hooks 机制通过事件驱动设计实现了系统的可扩展性和灵活性。该机制包含五大类 Hooks:Agent 相关、消息相关、工具相关、会话相关和网关相关,覆盖了系统完整生命周期。技术实现上采用三种执行模式(无返回值、修改型和声明式)、优先级系统和错误隔离机制,支持同步/异步调用。典型应用包括通过 before_p

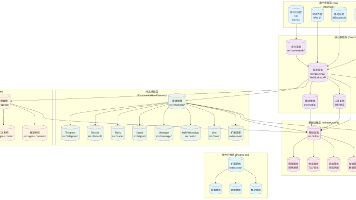
本文深入解析了OpenClaw AI网关中的Agent Loop机制。该系统通过会话管理、工具执行、循环检测等核心组件,实现了智能工具调用的完整闭环。重点介绍了四种循环检测技术(重复检测、轮询检测、熔断机制、乒乓检测)及其实现方式,包含工具调用流程的权限检查、参数验证等关键步骤。文章还通过文件操作和网络查询两个案例展示了实际应用场景,并提出性能优化建议和未来发展方向。OpenClaw的Agent

OpenClaw Hooks 机制深度解析 OpenClaw 作为多通道 AI 网关,其 Hooks 机制通过事件驱动设计实现了系统的可扩展性和灵活性。该机制包含五大类 Hooks:Agent 相关、消息相关、工具相关、会话相关和网关相关,覆盖了系统完整生命周期。技术实现上采用三种执行模式(无返回值、修改型和声明式)、优先级系统和错误隔离机制,支持同步/异步调用。典型应用包括通过 before_p

本文深入解析了OpenClaw AI网关中的Agent Loop机制。该系统通过会话管理、工具执行、循环检测等核心组件,实现了智能工具调用的完整闭环。重点介绍了四种循环检测技术(重复检测、轮询检测、熔断机制、乒乓检测)及其实现方式,包含工具调用流程的权限检查、参数验证等关键步骤。文章还通过文件操作和网络查询两个案例展示了实际应用场景,并提出性能优化建议和未来发展方向。OpenClaw的Agent

揭秘OpenClaw:一个真正属于你的AI助手是如何炼成的?








