
简介
该用户还未填写简介
擅长的技术栈
未填写擅长的技术栈
可提供的服务
暂无可提供的服务
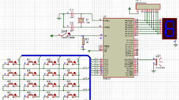
51单片机矩阵按键+数码管显示
51单片机矩阵按键+数码管显示键码

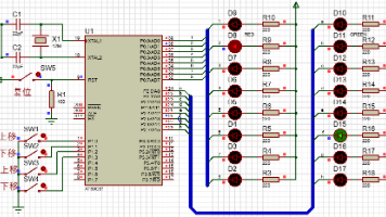
51单片机按键控制LED移位
51单片机按键控制LED移位

51单片机的8位数码管电子时钟设计
51单片机的8位数码管电子时钟设计

51单片机驱动共阴极数码管显示0~9
51单片机驱动共阴极数码管显示0~9

51单片机爱心跑马灯设计(源码+仿真)
51单片机哎心跑马灯设计

51单片机流水灯往返设计(源码+仿真)
51单片机流水灯往返设计

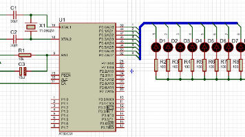
51单片机控制LED闪烁(仿真+源码)
51单片机控制LED闪烁

到底了







