
简介
该用户还未填写简介
擅长的技术栈
未填写擅长的技术栈
可提供的服务
暂无可提供的服务
51单片机之数码管0~9显示
本文介绍了使用AT89C52单片机控制数码管显示0-9数字的实现方法。通过Keil5编程,先区分共阴/共阳数码管特性,建立对应的段码数组。硬件采用共阳数码管电路,软件实现分为两个步骤:先控制端口完成静态显示(程序1),再通过循环实现0-9的动态变化(程序2)。文中提供了电路仿真图和运行效果图,展示了从单数字显示到循环变化的完整过程。该方法可作为单片机初学者的基础练习参考。

51单片机之流水灯
摘要:本文介绍了基于AT89C52单片机的流水灯实现方法,通过KEIL5编程控制8个LED灯。采用一维数组存储预设灯效状态,循环执行流水展示。重点说明了延时函数的时间控制技巧,建议避免阻塞延时,推荐使用doubao或stc-isp等工具自动生成延时参数。文中包含电路仿真图和运行效果GIF,是作者的个人实践总结。

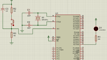
51单片机点亮LED
摘要:本文介绍了使用AT89C52单片机控制LED点亮的两种方法。通过KEIL5编程,可以控制P2端口最高位输出低电平来点亮LED,或者单独控制指定引脚。文中说明了单片机P0-P3端口的初始电平,并提供了电路仿真示意图。两种控制方式分别通过直接操作端口寄存器和单独控制引脚实现,为初学者提供了实用的操作经验。

到底了







