
简介
该用户还未填写简介
擅长的技术栈
可提供的服务
暂无可提供的服务
搭建simulink模型后,想要对其中的某些参数在一定范围内更改,并将对应的结果保存下来,一个参数一个参数的改,再运行保存结果属实是费时费力,重复劳动。每次保存结果形式可能是一个数,一张图片,一个数组,保存形式可以为mat文件,excle,fig.

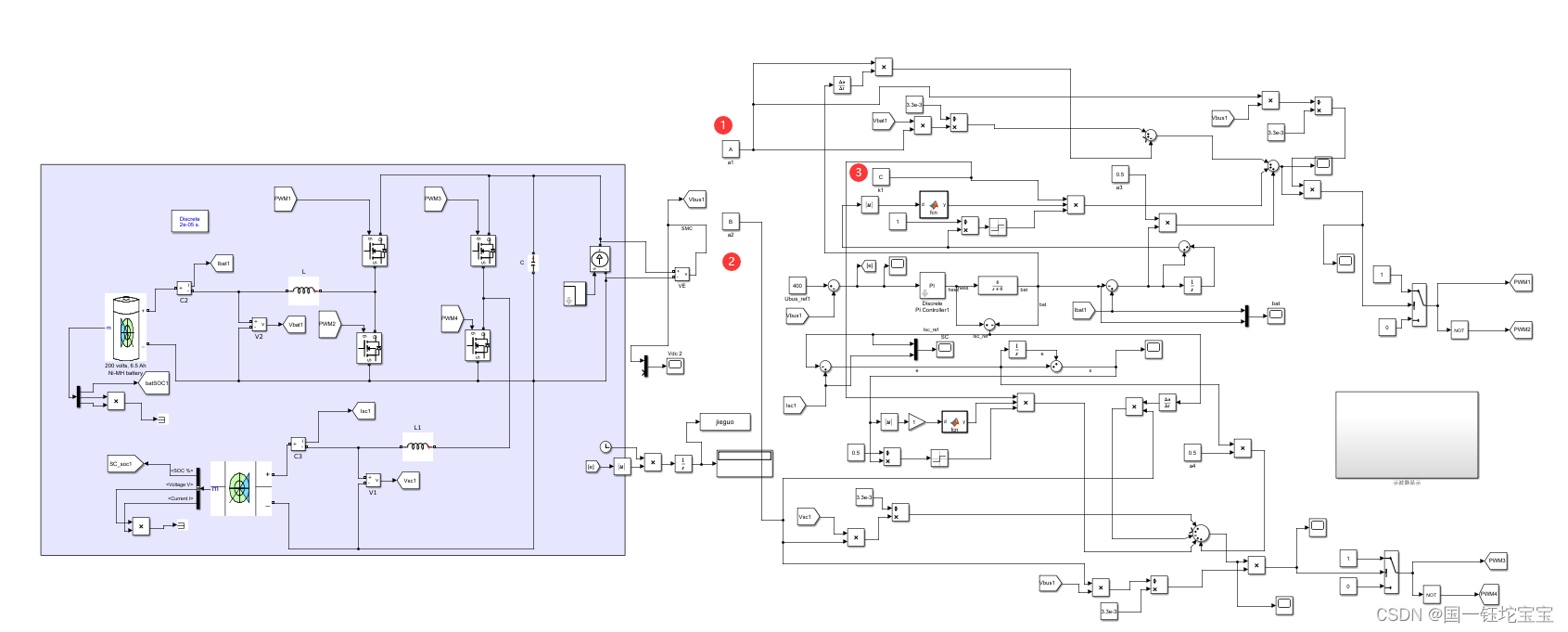
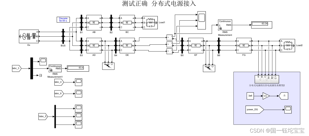
含分布式电源的配电网继电保护研究(风电、光伏)分析与仿真-PSCAD、matlab、simulink1、含分布式电源的配电网继电保护研究 2、分布式电源对配电网继电保护的影响根据分布式电源对配电网保护的影响以及分布式电源的并网控制策略,分析传统自适应电流速断保护无法适用于含分布式电源配电网保护的原因

PI参数整定,利用粒子群(PSO)进行PID参数整定,优化控制参数,最后以应用到电机控制中为例进行分析。以期获得良好的控制特性。PID控制器参数的工程整定方法,主要有临界比例法、反应曲线法和衰减法。三种方法各有其特点,其共同点都是通过试验,然后按照工程经验公式对控制器参数进行整定。但无论采用哪一种方法所得到的控制器参数,都需要在实际运行中进行最后调整与完善。PID参数整定PID参数优化控制参数优化

运算放大器为什么振荡: 两种常见原因的直观分析,及其解决方案摘要:我们用用运算放大器进行放大时,一般用的都是负反馈。当输出信号延迟时,也就是发生了相移(相位裕度典型值为45°-60°),反馈信号不能及时传递,放大器不会立即检测到其达到最终值的进度。它会以过快地冲向适当输出电压的方式过度反应,延迟小,则会产生过冲和振铃,延迟大,则会发生震荡。附加相移使负反馈在一定条件下变成正反馈,从而发生自激振荡现








