
简介
该用户还未填写简介
擅长的技术栈
未填写擅长的技术栈
可提供的服务
暂无可提供的服务
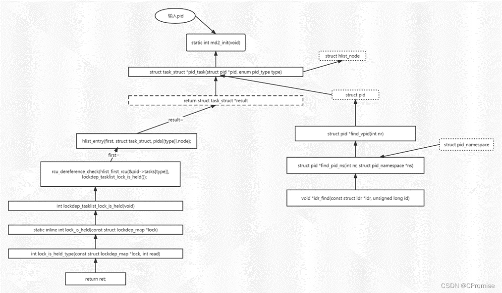
操作系统实验——内核模块设计
(1)设计一个模块,要求列出系统中所有内核线程的程序名、PID、进程状态、进程优先级、父进程的PID。(2)设计一个带参数的模块,其参数为某个进程的PID号,模块的功能是列出该进程的家族信息,包括父进程、兄弟进程和子进程的程序名、PID号、进程状态。

操作系统实验——利用Linux的消息队列通信机制实现两个线程间的通信
利用Linux的消息队列通信机制实现两个线程间的通信

到底了