When you want to plot a numpy array with imshow, this is what you normally do:
import numpy as np
import matplotlib.pyplot as plt
A=np.array([[3,2,5],[8,1,2],[6,6,7],[3,5,1]]) #The array to plot
im=plt.imshow(A,origin="upper",interpolation="nearest",cmap=plt.cm.gray_r)
plt.colorbar(im)
Which gives us this simple image: 
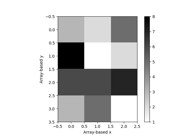
In this image, the x and y coordinates are simply extracted from the position of each value in the array. Now, let's say that A is an array of values that refer to some specific coordinates:
real_x=np.array([[15,16,17],[15,16,17],[15,16,17],[15,16,17]])
real_y=np.array([[20,21,22,23],[20,21,22,23],[20,21,22,23]])
These values are made-up to just make my case. Is there a way to force imshow to assign each value in A the corresponding pair of coordinates (real_x,real_y)?
PS: I am not looking for adding or subtracting something to the array-based x and y to make them match real_x and real_y, but for something that reads these values from the real_x and real_y arrays. The intended outcome is then an image with the real_x values on the x-axis and the real_y values on the y-axis.

所有评论(0)