西电26考院初试/复试改考科目汇总!
西安电子科技大学26考研涉及多个学院出现改考或停招通知,包括通信工程学院、电子工程学院、计算机科学与技术学院等多个学院的专业科目进行了重大调整,考生需密切关注最新动态。目前,西电26考研涉及多个学院出现改考/停招通知,包含:通信工程学院、电子工程学院、计算机科学与技术学院、机电工程学院、经济与管理学院、空间科学与技术学院、人工智能学院、集成电路学院后续如果西电还有血缘出现改考通知,研梦学长、学姐也
西安电子科技大学26考研涉及多个学院出现改考或停招通知,包括通信工程学院、电子工程学院、计算机科学与技术学院等多个学院的专业科目进行了重大调整,考生需密切关注最新动态。
目前,西电26考研涉及多个学院出现改考/停招通知,包含:通信工程学院、电子工程学院、计算机科学与技术学院、机电工程学院、经济与管理学院、空间科学与技术学院、人工智能学院、集成电路学院
后续如果西电还有血缘出现改考通知,研梦学长、学姐也会第一时间从老师那里拿到消息,及时通知大家!
01、通信工程学院

学长、学姐分析
由图可看出:
通信工程学院调整后科目,9011信息技术综合基础:数字电子技术基础、数字信号处理、现代通信原理与技术三(删除:计算机网络)
02、电子工程学院院

学长、学姐分析
由图可看出:
9021电子信息技术综合知识一 调整为:数字信号处理、模拟电子技术基础、数字电路技术基础各占三分之一 (删除:微机原理)
9022 电子科学技术综合知识 调整为:电磁场理论、微波技术基础、天线原理各占三分之一 (删除:微机原理)
9024 电子信息技术综合基础知识三 调整为:电磁场理论、微波技术基础、数字信号处理、模拟电子技术基础、数字电路技术基础,五选三各占三分之一 (删除:微机原理)
03、计算机科学与技术学院

学长、学姐分析
由图可看出:
9031 离散数学、数据库系统(删除:操作系统、计算机网络)
04、机电工程学院

学长、学姐分析
由图可看出:
机械工程/机械只能二选一,即:9041材料力学、9042机械设计
仪器科学与技术/仪器仪表工程只能二选一,即:9044自动控制、9046微机原理
电气工程只能二选一,即:9045现代控制理论、9048电力电子技术
控制科学与工程/控制工程只能二选一,即:9045 现代控制理论、9046微机原理
05、经济与管理学院

学长、学姐分析
由图可看出:
物流工程与管理专业复试专业科目调整为9067运筹学基础
06、空间科学与技术学院

学长、学姐分析
由图可看出:
空间科学与技术学院停止机械(0855)博硕士学位点招生
07、人工智能学院

学长、学姐分析
由图可看出:
计算机科学与技术/智能科学与技术/计算机技术、人工智能复试统一调整为 9173人工智能专业基础:《人工智能导论》《工程信号与系统》《机器学习》《C语言程序设计》
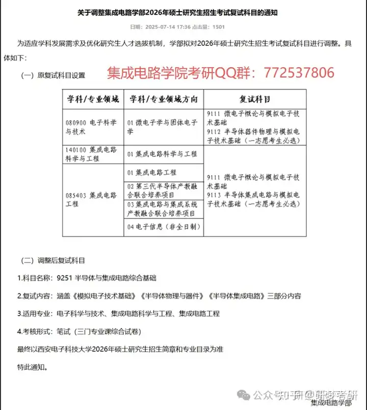
08、集成电路学院

学长、学姐分析
由图可看出:
电子科学与技术/集成电路科学与工程/集成电路工程复试统一为 9251半导体与集成电路综合基础:涵盖《模拟电子技术基础》《半导体物理与器件》《半导体集成电路》三部分内容
更多推荐




所有评论(0)