以患者为中心:AI智能体如何重塑社区慢性病个性化管理新模式
【摘要】AI智能体正通过构建全景健康画像、提供精准个性化干预及提升患者参与感,重塑社区慢性病管理。其全流程闭环、数据驱动和多智能体协同的核心设计,将破解传统管理困境,推动医疗服务向高效、公平、人文的方向发展。
【摘要】AI智能体正通过构建全景健康画像、提供精准个性化干预及提升患者参与感,重塑社区慢性病管理。其全流程闭环、数据驱动和多智能体协同的核心设计,将破解传统管理困境,推动医疗服务向高效、公平、人文的方向发展。
引言
慢性非传染性疾病,正以前所未有的速度成为全球性的健康“头号杀手”。在中国,超过3亿人正与高血压、糖尿病、慢阻肺等慢病共存。传统的慢病管理模式,长期在医院、社区和家庭之间形成信息孤岛,常常陷入一种尴尬的循环。医生在诊室里反复叮嘱,却因缺乏院外数据而“管不住”;患者回到家中,面对复杂的自我管理要求,常常感到力不从心,最终“不会管”。这种“各自为战”的局面,导致了治疗依从性差、并发症风险高、医疗资源浪费等一系列严峻问题。
然而,技术的发展正在为破解这一难题带来曙光。人工智能(AI)智能体,作为一种能够感知环境、进行推理决策并采取行动的计算实体,正以前所未有的深度和广度渗透到医疗健康领域。它不再仅仅是一个工具,而是一个能够与医患双方深度协作的“智慧伙伴”。本文将深入探讨,AI智能体如何通过重构管理范式、构建数字孪生、实施精准干预、激活患者参与,并依托强大的系统架构,从根本上重塑社区慢性病的个性化管理模式,真正实现“以患者为中心”的健康愿景。
一、范式重构 🎯 从“各自为战”到“个性化共管”
慢病管理的本质是一场持久战,胜利的关键在于持续有效的行为干预和风险控制。传统模式的失效,根源在于其固有的局限性。AI的介入,则带来了一场深刻的范式革命。
1.1 传统慢病管理的困局与根源
传统慢病管理模式的困境,可以归结为供给侧(医疗机构)和需求侧(患者)的双重失灵。
供给侧的“有心无力”
基层医疗机构作为慢病管理的主战场,长期面临着资源不足的压力。家庭医生团队往往需要管理成百上千的居民,繁重的随访、建档、宣教工作使其不堪重负。管理手段也相对单一,多依赖于定期的电话或门诊随访,这种“点状”的服务模式无法捕捉到患者病情的连续变化,导致干预措施总是滞后于风险的发生。
需求侧的“知易行难”
对于患者而言,从“知道该怎么做”到“真正做到”之间,存在巨大的鸿沟。影响因素复杂多样,包括健康素养不足、缺乏有效的激励机制、对疾病的恐惧或忽视、以及管理过程中的孤独感。简单的健康宣教手册和口头医嘱,很难转化为患者持之以恒的健康行为。
下表清晰对比了传统管理模式与AI赋能新模式的核心差异。
维度 |
传统慢病管理模式 |
AI赋能的个性化共管模式 |
---|---|---|
核心理念 |
以疾病为中心,标准化流程 |
以患者为中心,个性化方案 |
数据基础 |
碎片化、静态的诊疗数据 |
全景、动态的多源异构数据 |
管理方式 |
反应式、偶发性干预 |
预测性、持续性干预 |
医患关系 |
指导与被指导 |
协作与共管 |
患者角色 |
被动的管理者 |
主动的参与者 |
服务场景 |
院内为主,院外为辅 |
院内-社区-家庭一体化无缝衔接 |
1.2 AI驱动的“以患者为中心”新理念
AI智能体的核心价值,在于它能够将“以患者为中心”这一理念从口号转变为可落地的实践。它通过技术手段,赋能医患双方,构建起一种全新的**“个性化共管”**(Personalized Co-management)关系。
在这种新范式下,AI智能体扮演了多个关键角色。
-
数据整合者 它打破数据壁垒,将分散在各处的信息汇集成流。
-
智能分析师 它从海量数据中洞察风险、发现规律。
-
私人教练 它为患者提供千人千面的健康指导。
-
贴心伙伴 它给予患者持续的鼓励和情感支持。
-
医生助手 它将医生从重复性工作中解放出来,聚焦于更复杂的决策。
这种转变的本质,是从过去单向的“管理-被管理”模式,演变为一个由医生、患者、AI智能体三方共同参与的动态协作网络。医生负责制定顶层策略和处理复杂情况,AI负责执行精细化的日常管理和风险监控,而患者则在AI的辅助下,成为自身健康的第一责任人,拥有了前所未有的掌控感和参与感。
二、数字孪生 🧬 构建360度全景健康画像
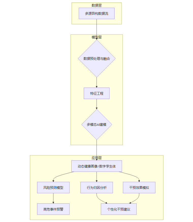
实现“个性化共管”的前提,是精准地“认识”每一位患者。AI智能体通过构建患者的“数字孪生体”(Digital Twin),为精准干预奠定了坚实的数据基础。这不仅仅是数据的堆砌,更是一个动态、多维、可交互的健康模型。
2.1 数据是基石 多源异构数据的全面整合
构建全景健康画像的第一步,是打破数据孤岛,实现多源异构数据的汇聚与治理。AI智能体能够整合的数据来源极其广泛,几乎覆盖了与个体健康相关的所有维度。
数据类别 |
具体来源 |
核心价值 |
---|---|---|
临床诊疗数据 |
电子病历(EHR)、医院信息系统(HIS)、检验报告(LIS)、影像数据(PACS)、公卫档案 |
提供权威的疾病诊断、治疗方案、历史病情等基础信息。 |
生理监测数据 |
可穿戴设备(智能手表/手环)、持续葡萄糖监测(CGM)、智能血压计、智能体重秤、血氧仪 |
实时、连续地捕捉心率、血糖、血压、睡眠、活动量等客观生理指标的动态变化。 |
生活方式数据 |
患者通过App/小程序自填的饮食日记、运动记录、情绪问卷、服药记录 |
反映患者的主观行为和生活习惯,是行为干预的关键依据。 |
基因组学数据 |
基因测序报告 |
揭示个体对特定疾病的遗传易感性、药物反应差异等先天因素。 |
环境与社会数据 |
空气质量指数(AQI)、社区环境、社会支持网络 |
提供影响健康的外部环境因素,使健康画像更具社会生态学意义。 |
这些数据通过标准化的接口(如API)和数据治理流程,被清洗、对齐、融合,形成一个统一的、以患者ID为核心的健康大数据湖。
2.2 动态建模 从静态快照到连续的“数字孪生体”
拥有了数据,AI的下一步是进行智能建模,将这些数据转化为深刻的洞察。这正是“数字孪生体”概念的核心。它不是一份静态的档案,而是一个能够模拟和预测患者健康状态演变的动态模型。
其构建过程大致如下。
在这个过程中,多种AI技术协同工作。
-
自然语言处理(NLP) 用于从电子病历的文本描述中提取关键信息,如症状、病史、家族史。
-
时间序列分析 用于处理可穿戴设备产生的连续生理数据,识别异常波动和长期趋势。
-
计算机视觉(CV) 可用于分析患者上传的食物图片,自动估算热量和营养成分,或辅助判读糖网筛查等医学影像。
-
机器学习/深度学习模型 综合所有特征,构建起复杂的预测模型,例如预测未来一周内发生低血糖的概率,或者评估某种生活方式改变对长期血压控制的潜在影响。
最终形成的数字孪生体,能够回答一系列关键问题,例如“这位患者今天血糖波动的根本原因是什么?”“根据他近期的活动水平,推荐什么样的运动最安全有效?”“如果调整他的晚餐结构,未来一个月的糖化血红蛋白可能会有什么变化?”。这种洞察力,是传统管理模式完全无法企及的。
三、精准干预 💡 从“通用指南”到“个体化方案”
基于深刻的患者洞察,AI智能体能够将宏观的临床指南,转化为高度个性化、可执行的微观行动方案。这种精准性体现在慢病管理的方方面面。
3.1 饮食与运动的量化革命
对于糖尿病、高血压等与生活方式密切相关的慢病,饮食和运动管理是基石。AI将这一过程从模糊的“少吃多动”提升到了量化、精准的科学层面。
-
精准饮食推荐
-
场景 一位2型糖尿病患者佩戴了持续葡萄糖监测(CGM)设备,并使用App记录每日饮食。
-
AI工作流 AI智能体将CGM捕捉到的血糖波动曲线与患者上传的食物图片或文字记录进行关联分析。它能发现,同样是主食,该患者吃燕麦后的血糖反应比吃白米饭更平稳。
-
输出 AI不再是简单地说“多吃粗粮”,而是给出极其具体的建议,例如“建议您明天早餐将100克白米粥换成80克燕麦片,这可能会让您的餐后2小时血糖降低1-2 mmol/L”。它甚至可以根据患者的口味偏好,从知识库中推荐数百种低GI(血糖生成指数)的食谱。
-
-
个性化运动处方
-
场景 一位超重的高血压患者,希望通过运动控制体重和血压。
-
AI工作流 AI首先整合患者的年龄、心肺功能评估(可能来自智能手表)、人体成分分析(可能来自智能体脂秤)以及关节健康状况(来自问卷或病历)。
-
输出 AI会生成一个循序渐进的周运动计划,而不是笼统的“每周运动150分钟”。计划会详细到“周一、三、五进行30分钟快走,心率控制在110-130次/分;周二、四进行15分钟的弹力带抗阻训练,重点是上肢和核心肌群”。当监测到患者心率异常或运动后出现不适时,AI会立刻调整方案。
-
3.2 智能用药与风险预警
用药依从性是慢病管理成败的关键。AI智能体通过多种方式确保患者“不错过、不吃错”。
-
智能用药提醒 通过智能药盒、手机App推送、甚至智能音箱的语音提醒,确保患者在正确的时间服用正确的药物。AI还可以结合患者的日程安排,智能地选择最佳提醒时机。
-
风险识别与预警 AI通过分析患者的用药记录和生理数据,可以提前发现潜在风险。例如,当监测到一位服用多种降压药的患者,其夜间血压持续偏低时,AI会向医生和患者同时发出预警,提示可能需要调整夜间用药,以防范体位性低血压导致的跌倒风险。
-
AI辅助筛查 在社区层面,AI的应用也极大地提升了并发症的筛查效率。例如,AI辅助的眼底照片判读系统(AI-DR),可以在几秒钟内识别出糖尿病视网膜病变的迹象,其准确率可媲美眼科专家。这使得大规模、低成本的糖网筛查在基层成为可能,有效弥补了专业医生不足的短板。
3.3 方案定制的科学依据
AI干预方案的精准性,背后是强大算法的支持。其中,**强化学习(Reinforcement Learning)**等技术扮演了重要角色。AI智能体可以被看作一个在“健康管理”这个复杂环境中不断学习的代理(Agent)。
它会根据为患者制定的某个干预方案(Action),观察患者的生理数据和行为反馈(State & Reward),然后不断调整和优化自己的策略(Policy),以期获得最大的长期健康回报(例如,更平稳的血糖、更低的血压、更高的生活质量)。这个持续“试错”和优化的过程,使得干预方案能够动态适应患者的病情变化和个人偏好,实现真正的“千人千面”和“因时制宜”。
四、激活患者 ❤️ 提升参与感与依从性的艺术
技术再先进,如果患者不参与,一切都是空谈。AI智能体设计的核心之一,就是如何通过智能化、人性化的交互,激发患者的内在动机,将其从被动的管理对象,转变为主动的健康伙伴。
4.1 智能交互 让管理不再“孤军奋战”
AI为患者提供了一个全天候、不知疲倦的“虚拟健康助手”,打破了医疗服务的时间和空间限制。
-
24/7在线支持 患者随时可以通过手机App或智能音箱,向AI健康助手提问,例如“我今天有点头晕,可能是什么原因?”“这个药有什么副作用?”。基于庞大的医学知识图谱,AI能够提供标准、准确的初步解答,并判断是否需要转接人工服务或建议立即就医,极大地缓解了患者的焦虑感。
-
多模态交互 交互方式不再局限于文字。患者可以通过语音与AI对话,可以直接拍下食物照片让AI识别,甚至可以通过视频进行康复动作的姿态矫正。这种自然的交互方式降低了使用门槛,尤其对不擅长打字的老年用户非常友好。
4.2 行为科学与游戏化设计
为了让枯燥的健康管理变得有趣,AI系统广泛借鉴了行为科学和游戏化(Gamification)的设计理念,将健康目标分解为一系列有趣的小任务。
游戏化元素 |
在慢病管理中的应用 |
心理学原理 |
---|---|---|
积分与等级 |
完成每日饮水、按时服药、达标运动等任务可获得积分,积分累积可提升健康等级。 |
提供即时反馈,满足成就感。 |
勋章与成就 |
“连续7天血糖达标”可获得“控糖小能手”勋章,“累计步行100公里”可获得“毅力行者”勋章。 |
设定明确目标,提供荣誉感和里程碑式的激励。 |
排行榜与社交 |
在家人或病友群中设立步数排行榜,鼓励良性竞争。 |
利用社会比较和同伴支持,增强外部动机。 |
健康挑战赛 |
参与为期21天的“低盐饮食挑战”,与其他用户一起打卡、分享经验。 |
营造集体氛围,利用承诺和一致性原理。 |
通过这些设计,AI将长期的健康目标,转化为一系列短期的、可实现的正向反馈循环,帮助患者逐步养成健康习惯,从“要我做”转变为“我要做”。
4.3 情感计算 人性化沟通的温度
更进一步,先进的AI智能体开始融入**情感计算(Affective Computing)**技术。它不仅仅是冷冰冰地执行指令,而是能够感知和回应用户的情绪。
-
情绪识别 通过分析患者的语音语调(如语速、音高)、文本用词(如负面词汇的频率)甚至面部表情,AI可以判断患者当前可能处于焦虑、沮丧或积极的状态。
-
共情式沟通 当识别到患者情绪低落时,AI的沟通策略会自动调整。它可能会说“听起来您今天有些累,没关系,我们慢慢来”,而不是机械地催促“您今天的运动任务尚未完成”。它可能会主动推送一些放松的音乐或正念冥想练习。
这种带有“温度”的沟通,极大地增强了患者的信任感和被关怀感,使得人机交互不再是简单的信息交换,而是一种带有情感支持的伙伴关系。这对于需要长期心理支持的慢病患者而言,价值巨大。
五、系统架构 ⚙️ 支撑新模式的核心功能设计
上述所有功能的实现,都依赖于一个强大、协同、闭环的后台系统架构。这个架构是AI智能体在社区慢病管理中发挥作用的“中枢神经系统”。
5.1 全流程闭环管理体系
AI赋能的慢病管理,构建了一个覆盖“防、筛、诊、治、康/管”五位一体的全流程服务闭环。它将原本割裂的环节有机地串联起来。
这个闭环的核心在于推动居家场景正式纳入分级诊疗体系。患者在家中通过智能设备产生的数据,能够实时回传至社区家庭医生和上级医院的医生工作站。医生可以远程掌握患者情况,实现“人在家中,数据在云端,医生在终端”的全新管理模式,真正实现了院内院外服务的同质化和一体化。
5.2 数据驱动的智能随访
随访是社区慢病管理的核心工作,也是基层医生最耗时的工作之一。AI智能随访系统彻底改变了这一现状。
-
自动化与智能化 系统可以根据预设的规则,通过AI语音机器人自动完成大部分常规随访工作,如询问患者近期的血压、血糖值,了解服药情况和有无不适症状。
-
个性化与分层管理 AI系统能够根据患者的风险等级,自动调整随访的频率和内容。对于病情稳定的低风险患者,可能每月一次自动随访;而对于血糖波动大、有并发症风险的高危患者,则可能每周进行一次深度随访,并优先标记给家庭医生进行人工干预。
-
效率与质量双提升 实践证明,AI智能随访可以将基层医生的随访效率提升5-10倍,使他们能够将宝贵的时间和精力,用于处理那些真正需要专业判断的复杂病例。同时,标准化的随访流程也保证了管理质量的同质性。
下表展示了某社区引入AI智能随访系统后的成效对比。
指标 |
引入前(人工随访) |
引入后(AI+人工) |
变化 |
---|---|---|---|
人均日随访量 |
20-30人 |
150-200人 |
提升约7倍 |
高血压患者规范管理率 |
65% |
85% |
提升20个百分点 |
糖尿病患者血糖达标率 |
40% |
55% |
提升15个百分点 |
随访数据结构化率 |
<30% |
>95% |
显著提升 |
5.3 多模态AI智能体协同作战
现代慢病管理系统并非单一的AI模型,而是一个由多个专职AI智能体(Agent)组成的协同矩阵。它们各司其职,又紧密配合,共同覆盖慢病管理的全生命周期。
-
AI医生助手 主要面向医生,嵌入在医生工作站中。它能自动生成结构化病历、提供临床决策支持(如推荐用药方案)、解读检查报告,是医生的“第二大脑”。
-
AI健康管家 主要面向患者,通常以手机App或智能硬件的形式存在。它负责执行个性化干预计划、进行健康教育、提供日常答疑和激励,是患者的“私人教练”和“贴心伙伴”。
-
AI用药助手 专注于用药管理,通过智能药盒或App,提供精准的用药提醒、药物相互作用审查、不良反应监测等服务。
-
AI随访专员 以语音或文本机器人的形式,自动化执行大规模的随访任务,并对随访结果进行初步分析和分类。
这些智能体背后,往往由统一的多模态大模型提供底层能力支持,使它们能够理解和处理文本、语音、图像等多种信息,并通过统一的数据平台进行信息交换和任务协同,从而实现院内院外、线上线下服务的无缝衔接。
六、落地实践 🗺️ 从蓝图到社区的最后一公里
一个成功的技术方案,不仅要设计精妙,更要能真正在复杂的现实环境中落地生根。AI慢病管理在社区的推广,需要一套系统性的实施路径和策略。
6.1 社区落地实施路径
将AI慢病管理模式在社区成功落地,通常需要遵循以下步骤。
-
基础设施与数据治理 首先要建立区域性的健康医疗大数据平台,打通医院、社康、公卫等系统的数据接口,制定统一的数据标准和治理规范。这是所有上层应用的基础。
-
人群分层与风险评估 利用汇聚的数据,对辖区内的慢病患者进行自动化的风险分层,识别出高、中、低风险人群。这是实现资源优化配置和精准管理的前提。
-
运营体系搭建 组建“线上+线下”的运营团队。线上团队负责配置和维护AI系统、监控数据、处理线上咨询;线下团队(主要是家庭医生)则负责落地干预、处理高危预警和提供必要的面诊服务。
-
家医团队赋能 对家庭医生进行系统性培训,使其熟练掌握AI系统的使用方法,理解AI的决策逻辑,真正将AI作为提升工作效率和质量的工具,而不是额外的负担。
-
持续迭代与优化 在实践中不断收集用户反馈和临床数据,对AI模型的算法、交互设计、干预策略进行持续的迭代优化,使之更贴合本地的实际需求。
6.2 重点病种的先行先试
在推广初期,通常会选择一些管理路径相对清晰、数据可及性高、干预效果易于衡量的重点病种作为突破口。
-
糖尿病 CGM等智能设备的普及,为血糖的精细化管理提供了绝佳的数据基础。
-
高血压 智能血压计的广泛应用和明确的降压目标,使得管理闭环易于构建。
-
慢阻肺(COPD) 可通过智能肺功能仪和血氧监测,结合AI进行急性加重风险的早期预警。
-
骨质疏松 可结合AI风险评估模型和用药依从性管理,有效预防骨折事件的发生。
通过在这些重点病种上打造出成功的样板案例,可以积累经验、验证模式,为后续向更多病种和更广泛区域的推广奠定基础。
6.3 实际成效与价值评估
国内外已有不少地区开展了AI慢病管理的试点项目,并取得了显著成效。其价值不仅体现在临床指标的改善,更体现在医疗效率、患者体验和卫生经济学等多个层面。
评估维度 |
关键绩效指标(KPI) |
典型成效(案例数据) |
---|---|---|
临床效果 |
血糖/血压达标率、糖化血红蛋白下降值、并发症发生率、住院率 |
某项目显示,干预组糖化血红蛋白平均下降1.5%,因心血管事件住院率降低20%。 |
管理效率 |
医生人均管理患者数、随访覆盖率、高危患者识别准确率 |
随访效率提升5-10倍,高危患者识别准确率从60%提升至90%以上。 |
患者体验 |
患者满意度、治疗依从性、自我管理能力评分 |
用药依从性从50%提升至85%,患者满意度超过95%。 |
经济效益 |
人均医疗费用节约、医保支出增长率控制 |
通过减少急诊和住院,人均年化医疗费用可节约10%-30%。 |
这些实实在在的数据,雄辩地证明了AI智能体在重塑社区慢病管理模式中的巨大潜力与价值。
七、行稳致远 ⚖️ 不可忽视的风险与合规要点
在拥抱技术带来的巨大机遇时,我们也必须清醒地认识到其背后潜藏的风险,并建立完善的治理体系,确保AI的应用安全、合规、向善。
7.1 数据安全与隐私的“生命线”
健康数据是个人最敏感的隐私信息,其安全是AI医疗应用的“生命线”。必须采取最严格的技术和管理措施。
-
分级授权与最小化原则 严格控制数据访问权限,确保只有授权人员在必要时才能访问必要的数据。
-
数据脱敏与匿名化 在数据用于模型训练和分析时,必须进行严格的脱敏处理,去除所有可识别个人身份的信息。
-
联邦学习(Federated Learning) 在需要多中心数据进行模型训练时,可采用联邦学习等隐私计算技术。该技术能做到“数据不动模型动”,即各机构的数据保留在本地,仅在加密状态下交换模型参数,从而在不泄露原始数据的前提下,联合训练出性能更优的模型。
7.2 算法的透明与可解释性
医疗决策事关生命健康,AI的“黑箱”特性是其临床应用的一大障碍。如果医生和患者不理解AI为何做出某个推荐,就很难信任并采纳它。因此,提升算法的**可解释性(Explainability)**至关重要。
例如,当AI预警一位患者有高血糖风险时,它不应只给出一个概率,而应同时说明依据,如“基于您昨晚睡眠质量差、早餐摄入了高碳水食物,且今日活动量不足,综合判断餐后血糖超标风险较高”。这种可解释性,不仅能增强医患的信任,还能为患者提供更具针对性的改进方向。同时,所有AI医疗应用都必须经过严格的临床验证,并接受NMPA(国家药品监督管理局)等监管机构的审批和监督。
7.3 伦理与公平性考量
AI的应用还需警惕可能带来的伦理问题。
-
算法偏见(Bias) 如果用于训练AI模型的数据本身存在偏见(例如,主要来自某一特定人群),那么模型在应用于其他人群时,其准确性可能会大打折扣,从而导致健康不公。
-
数字鸿沟(Digital Divide) 并非所有患者,尤其是老年人或欠发达地区的居民,都能熟练使用智能设备和App。如果过度依赖数字化工具,可能会将这部分人群排除在先进的医疗服务之外,加剧健康不平等。
因此,在系统设计时,必须充分考虑不同用户群体的需求,提供多种交互方式(如语音、电话),并保留传统的人工服务渠道作为补充,确保技术的普惠性。
结论
从“管不住、不会管”的困局,到“院-社-家”协同的个性化共管新范式,AI智能体正以其强大的数据整合、精准分析和人性化交互能力,为社区慢性病管理带来一场深刻的变革。这场变革的核心,是真正将“以患者为中心”的理念,通过“数据贯通、策略个性化、服务连续化、路径标准化”的系统解法落到了实处。
AI智能体不再仅仅是冰冷的代码,它正在成为连接医患的桥梁、赋能基层的工具、激励患者的伙伴。它将医生从繁琐的重复劳动中解放出来,让他们回归诊疗决策的核心价值;它将患者从无助和孤单中解放出来,让他们成为自己健康的主人。未来,随着技术的不断成熟和应用场景的持续深化,AI智能体必将成为每一位慢病患者身边不可或缺的“精准助手”和“贴心管家”,为“健康中国2030”宏伟目标的实现,注入最强劲的科技动力。
📢💻 【省心锐评】
AI慢病管理,本质是数据驱动的行为科学。技术是骨架,运营是血肉,让患者“动起来”才是灵魂。
更多推荐
所有评论(0)