深度解读:某软件园区“十五五”多Agent智能体协同开发与自动化运维平台
本报告严格遵循《发改投资规〔2023〕304号》最新标准编写,是规划“十五五”数字经济与信创产业升级的权威参考。文档深度聚焦**多Agent协同(MAS)**与**智能化DevOps**,详细阐述了如何通过AI智能体实现需求、编码、测试及运维的全链路自动化,将交付周期缩短30%以上。**核心价值:**1. **政策合规:** 完美适配发改委评审要求,助力申请中央预算内投资。2. **技术前瞻:**

摘要:这份报告系统性地阐述了在AI原生时代,一个国家级软件园区如何通过构建以多Agent(智能体)为核心、信创(信息技术应用创新)为底座的下一代研发运维一体化平台,来驱动产业新质生产力跃迁。本文将从建设背景、核心痛点、解决方案、技术架构、实施路径及战略价值六大维度,为你拆解这份极具前瞻性的规划蓝图,并探讨其对整个中国软件产业乃至全球DevOps范式演进的深远影响。
引言:站在“十四五”与“十五五”的历史交汇点
当前,我们正处在一个技术范式剧烈变革的时代。随着大语言模型(LLM)和生成式人工智能(AIGC)技术的爆发式增长,软件工程领域正在经历一场自敏捷开发(Agile)和DevOps普及以来最深刻的革命。传统的“人为主导、手工编码”的软件开发模式,已无法满足数字经济时代对效率、质量和安全性的极致要求。
在此背景下,这份可行性分析研究报告不仅是一份项目建议书,更像是一份宣言,宣告着一个由AI Agent集群驱动、信创生态护航的软件工程新纪元的到来。
该报告的核心思想是:未来的软件开发,不再是程序员孤军奋战,而是由一群各司其职的“数字专家”——即需求分析Agent、代码生成Agent、测试Agent、运维Agent等组成的虚拟团队,在一个高度协同、自动化的平台上完成。而这一切,都必须建立在自主可控、安全可靠的国产化技术底座之上。
本文将带你深入这份报告的字里行间,揭示其背后的战略考量、技术细节与宏伟蓝图。

一、为什么建?——时代的必然选择与现实的迫切需求
任何伟大的工程,都始于对时代命题的深刻洞察。该报告开篇便清晰地指出了项目建设的两大驱动力:技术范式的代际转移与信创产业升级的深水区挑战。
1.1 软件工程范式的根本性转移:从“人为主导”到“人机协同”
报告引用Gartner的预测:“到2027年,将有超过70%的企业级软件开发采用AI增强开发工具。”这预示着,AI不再仅仅是辅助工具,而是成为开发流程中的核心生产力。
- 传统模式的瓶颈:在传统模式下,开发者需要耗费大量时间在重复性工作上,如编写CRUD代码、单元测试、调试环境配置等。这不仅效率低下,而且极易因人为疏忽引入Bug。
- AI增强开发(AI-Augmented Development)的崛起:新一代的开发范式,利用LLM深度介入软件全生命周期。它能理解自然语言需求,自动生成符合规范的高质量代码,甚至能进行复杂的架构设计和性能优化。
- 多Agent系统(MAS)的优势:单一的AI模型能力有限,而MAS通过模拟人类组织的协作模式,将复杂任务分解给多个专业Agent。例如,“需求分析Agent”负责将模糊的业务需求转化为清晰的技术规格;“代码实现Agent”则专注于高效、安全地编写代码;“质量保障Agent”会自动生成并执行全覆盖的测试用例。这种群体智能的协作,有望将软件生产效率提升3-5倍。
| 维度 | 传统软件工程范式 (Human-Centric) | AI 增强软件工程范式 (AI-Augmented) |
|---|---|---|
| 核心生产力 | 开发者手工编码、经验驱动 | LLM 驱动、数据与模型双轮驱动 |
| 协作模式 | 瀑布式或敏捷式的人员协作 | 基于多 Agent 系统(MAS)的群体智能协作 |
| 代码生成 | 纯手工编写,易出现逻辑冗余 | AI 辅助生成,遵循最佳实践与模式 |
| 测试与质量 | 人工编写测试用例,覆盖率受限 | 自动生成测试脚本,实现全路径覆盖 |
| 知识沉淀 | 散落在文档与代码注释中 | 沉淀为向量数据库与微调模型 |
1.2 信创产业升级的“深水区”挑战:国产化适配之痛
如果说AI是生产力的“加速器”,那么信创就是安全的“压舱石”。在国家“自主可控、安全可靠”的战略指引下,信创产业已进入全面覆盖的深水区。然而,对于园区内的广大企业,尤其是中小微企业而言,全栈国产化迁移是一场成本高昂、风险巨大的挑战。
- 硬件异构性挑战:从x86架构迁移到鲲鹏(ARM)、飞腾(ARM)或龙芯(LoongArch)等国产芯片,涉及底层指令集的差异,导致同样的算法逻辑在不同平台上性能差异可能高达40%。
- 操作系统兼容性断层:银河麒麟、统信UOS等国产操作系统虽然基于Linux内核,但在系统调用、安全加固标准和驱动程序支持上与传统系统存在差异,常常导致原有软件运行报错。
- 迁移成本高企:缺乏自动化工具,企业只能依靠人工逐行审查代码、进行海量回归测试。一个中等规模ERP系统的全栈信创适配成本,往往占到原始开发成本的30%以上。
面对这些痛点,单个企业“单打独斗”已难以为继。园区亟需一个公共技术服务平台,通过AI驱动的自动化工具链,为企业提供低门槛、高效率的信创适配服务,从而构建起坚实的产业生态护城河。

二、痛点在哪?——现状与差距的深度剖析
知彼知己,百战不殆。报告花了大量篇幅,对园区当前的研发运维体系进行了“体检”,精准定位了两大核心瓶颈:传统DevOps的僵化与研发资源的碎片化。
2.1 传统DevOps瓶颈:流水线僵化与运维响应迟滞
园区当前的CI/CD体系主要基于Jenkins+GitLab CI,这种模式在微服务和云原生时代已显疲态。
- “脚本地狱”:流水线高度依赖人工编写的Groovy/YAML脚本,不同项目组的配置各异,维护成本极高。一次简单的部署失败,可能需要数小时的人工日志排查。
- 缺乏动态感知:流水线是“静态且盲目”的,无法根据集群实时负载情况动态调整策略,常常在业务高峰期挤占生产资源。
- MTTR(平均修复时间)过长:报告显示,当前MTTR高达14.5小时!故障处理如同“黑盒”,缺乏链路追踪与日志的深度关联,定位一个分布式事务故障需要跨部门“会诊”。
| 指标维度 | 当前现状(传统模式) | 行业标杆/建设目标 | 差距分析 |
|---|---|---|---|
| MTTR(平均修复时间) | 14.5 小时 | 98% | 环境不一致及脚本硬编码导致频繁失败 |
| 部署频率 | 每周 1-2 次 | 每日多次(On-demand) | 流程僵化,缺乏灰度发布与自动回滚能力 |
| 脚本维护成本 | 占研发总工时 15% | < 3% | 重复编写类似的CI配置,缺乏模版化管理 |
| 资源利用率 | 25% - 30% | 65% - 80% | 静态分配资源,无法根据负载动态伸缩 |

2.2 研发资源碎片化:“诸侯割据”与“造轮子”现象
园区内部形成了严重的“资源孤岛”,算力、组件、知识被锁死在各自的边界内,造成了巨大的浪费。
- 算力“贫富不均”:核心项目组拥有昂贵的GPU资源却时常闲置,而普通项目组却因资源不足寸步难行。缺乏统一的调度平台,导致整体算力ROI极低。
- “造轮子”现象严重:园区内至少存在5套不同的用户认证中心和3套支付网关封装。每个团队都从零开始,而不是复用成熟组件,重复开发率高达40%以上。
- 知识资产流失:宝贵的测试用例库以Excel表格形式散落在个人电脑,人员一变动,资产就随之消失。AI智能体也因缺乏统一市场而无法共享,形成了新的“智能孤岛”。
这种结构性的缺陷,决定了仅靠增加硬件或人力投入无法从根本上解决问题。必须通过一个统一的、智能化的平台,打破壁垒,实现资源的集约化管理和智能调度。
三、怎么建?——多Agent协同平台的全景式解决方案
针对上述痛点,报告提出了一套系统性的解决方案,其核心是构建一个“一底座、多场景、全自动化”的多Agent智能体协同平台。
3.1 核心建设目标与量化指标
项目的使命非常明确:构建一个“感知、决策、执行”一体化的智能软件工程环境。
- 核心目标:建设1个高可靠的多Agent协同底座,纳管不少于500家园区企业,提供从需求到运维的全生命周期服务。
- 关键量化指标:
- 并发能力:支持10,000+个并发Agent实例。
- 自动化率:从需求文档到可部署代码包的全链路自动化率达到75%以上。
- 运维效率:故障自愈率达到85%,MTTR缩短60%以上。
- 资源利用率:数据中心整体算力利用率提升40%。
3.2 三大核心业务场景
报告详细描绘了平台将赋能的三大核心场景,这也是其价值的具体体现。
场景一:智能体协同开发——从创意到代码的自动化流水线
想象一下,产品经理只需上传一份PRD文档,一个由多个Agent组成的“全自动软件工厂”就开始运转了:
- 需求分析Agent:自动解析文档,提取业务实体和功能点,甚至能主动提问澄清模糊需求。
- 架构师Agent:基于预设技术栈(如Spring Boot + Vue),自动生成系统拓扑图和OpenAPI接口文档。
- 编码Agent:并发编写前后端代码,并同步生成单元测试。
- 审查Agent:在代码提交前,自动进行安全、规范和性能审查,扮演“24小时在线的高级架构师”。
这一闭环将彻底改变软件生产的源头,把开发者从繁琐的体力劳动中解放出来,聚焦于更高价值的创造性工作。
场景二:自动化运维(AIOps)——自愈式系统保障体系
面对数百个微服务实例,人工运维已力不从心。平台构建了“感知-诊断-决策-执行”的智能运维闭环:
- 监控Agent:全域采集指标和日志,利用动态阈值算法提前发现潜在风险。
- 诊断Agent:基于IT运维知识图谱,结合TraceID快速定位根因(RCA)。
- 决策Agent:从策略库中选择最优方案,如P0级故障自动执行流量切换,P1级故障自动扩容。
- 执行Agent:调用K8s API或Ansible脚本实施修复,并持续观察确认恢复。
这将把MTTR从14.5小时压缩到分钟级,真正实现系统的“自愈”。
场景三:信创适配迁移——国产化替代的加速器
这是平台最具特色的差异化能力。它内置了一个“信创适配沙箱”:
- 扫描Agent:深入源码,识别所有非信创依赖(如Oracle特定语法、Windows API)。
- 迁移Agent:根据内置规则库,自动重构代码,替换为国产组件(如达梦数据库驱动)。
- 兼容性测试Agent:将代码分发至ARM(鲲鹏)、LoongArch(龙芯)等多架构集群,并发执行回归测试。
- 性能调优建议:针对国产芯片特性,给出矢量指令集优化等建议。
原本需要数月的人工适配工作,在智能体的辅助下可缩短至数周,且准确率高达90%以上。
四、技术底座是什么?——先进而务实的总体架构
宏伟的蓝图需要坚实的技术底座来支撑。报告提出的总体架构,体现了“AI-Native”与“Cloud-Native”双轮驱动、兼顾前沿性与合规性的设计理念。
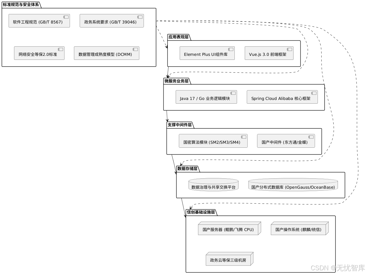
4.1 五层逻辑架构
系统采用分层解耦的五层架构,确保高内聚、低耦合。
- 基础设施层(信创云底座):全面适配国产化环境。计算采用鲲鹏/海光CPU + 昇腾/寒武纪AI加速卡;存储采用Ceph分布式存储;网络构建100G RoCE低延迟网络。
- 数据资源层(多模态知识库):解决大模型“幻觉”问题。包括Milvus向量数据库(存储语义向量)、Neo4j知识图谱(存储确定性逻辑)以及PostgreSQL(存储结构化数据)。
- 模型服务层(双引擎驱动):集成通用大模型(如通义千问)用于语义理解,同时部署Code LLM(如DeepSeek-Coder)专项优化代码生成。
- Agent核心层(智能中枢):这是系统的“大脑”。包含感知、规划、记忆(短期Redis + 长期向量库)和工具集(Tools)四大模块,负责任务的拆解与执行。
- 业务应用层(场景化落地):面向用户提供交互界面,如智能助手、自动化报表等。

4.2 关键技术选型
在技术路线选择上,报告坚持“成熟领先、自主可控”的原则。
- Agent框架:选用LangChain,因其拥有更丰富的生态插件和更强的多步推理编排能力。
- 容器编排:采用标准Kubernetes (K8s),利用HPA实现弹性扩缩容。
- 微服务治理:选用Spring Cloud Alibaba,与K8s集成度高,信创组件适配好。
- 中间件:全面采用国产产品,如东方通TongWeb替代Tomcat,RocketMQ作为消息队列。
- 向量数据库:选用支持私有化部署的Milvus,而非Pinecone等SaaS服务。
- 前端框架:选用Vue3 + Element Plus,国内开发者生态好,组件丰富。
这种选型既保证了技术的先进性,又完全满足了信创合规和等保三级的安全要求。
五、如何落地?——分阶段实施的宏伟蓝图
再好的规划,也需要一步步去实现。报告制定了为期三年(36个月)的分阶段实施计划,确保每一阶段都能产生实际业务价值。
第一阶段:夯实底座(T+0至T+12月)
- 核心任务:完成机房改造、算力集群部署、Agent基础协同框架开发。
- 预期成果:实现基础代码补全与自动化测试功能。
- 关键动作:采购高性能GPU服务器(如H800),搭建私有云平台,完成基础大模型的本地化部署和Agent框架选型。
第二阶段:生态纳管(T+13至T+24月)
- 核心任务:纳管园区首批200家企业,上线多Agent编排工作流。
- 预期成果:自动化率达到50%,形成行业知识库。
- 关键动作:针对智能制造、跨境电商、科技金融等垂直行业,开展标杆企业试点,利用SFT/LoRA技术进行模型微调。
第三阶段:全面智能化(T+25至T+36月)
- 核心任务:实现全链路自动化运维,完成500家企业深度覆盖。
- 预期成果:达成75%自动化率,实现故障自愈。
- 关键动作:全面开放信创适配中心,上线“园区Agent Store”应用市场,构建自生长的AI开发生态。
这种“小步快跑、滚动迭代”的策略,有效规避了技术快速演进带来的架构过时风险,确保了项目的可持续成功。

六、有何价值?——经济效益、社会效益与战略意义
项目的最终价值,体现在其对园区、企业乃至整个产业生态的深远影响。
6.1 直接经济效益
- 降低企业研发成本:通过AI辅助开发,预计可降低综合开发成本25%以上。
- 提升资源利用效率:算力利用率提升40%,避免了硬件资源的巨大浪费。
- 节省运维人力投入:自动化运维可减少40%的运维人力成本。
6.2 间接经济效益与战略意义
- 驱动新质生产力跃迁:将软件生产效率提升3-5倍,从根本上改变了生产力和生产关系。
- 构建信创生态护城河:通过提供普惠的信创适配服务,吸引产业链上下游企业集聚,强化“十五五”时期的产业集聚效应。
- 打造区域人才高地:培养一批既懂AI应用又精通信创适配的复合型人才,为区域经济注入强劲动能。
- 树立行业标杆:该项目的成功实施,将为全国其他软件园区和大型企业提供可复制、可推广的标准化方案,引领中国软件产业的高质量发展。
结语:未来已来,只是尚未流行
这份可行性研究报告,远不止是一个技术方案。它是一份关于未来的宣言,描绘了一个由AI智能体协同工作、在自主可控的信创底座上高效运转的软件工程新世界。
在这个世界里,程序员不再是“码农”,而是“AI指挥官”,他们负责定义目标、审核结果,将精力投入到更具创造性和战略性的工作中。企业不再为国产化迁移而头疼,可以轻松享受技术红利。园区也不再是简单的物理空间提供者,而是核心技术能力的赋能者和产业生态的构建者。
这份报告所勾勒的蓝图,或许正是中国软件产业在全球竞争中实现弯道超车的关键一招。未来已来,只是尚未流行。而敢于拥抱这场变革的先行者,必将赢得下一个十年。





























为武汉地区的开发者提供学习、交流和合作的平台。社区聚集了众多技术爱好者和专业人士,涵盖了多个领域,包括人工智能、大数据、云计算、区块链等。社区定期举办技术分享、培训和活动,为开发者提供更多的学习和交流机会。
更多推荐


所有评论(0)