
简介
该用户还未填写简介
擅长的技术栈
未填写擅长的技术栈
可提供的服务
暂无可提供的服务
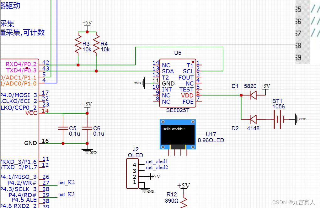
STC单片机C51程序读时钟芯片RX8025T,发串口显示
用STC单片机C51驱动程序,读写RX8025T时钟参数,发串口显示参数

STC单片机C51程序读取DS3231时钟芯片参数
DS3231读写程序,模拟IIC用STC12C5A60单片机,附硬件设计资料

STC单片机C51程序读时钟芯片RX8025T,发串口显示
用STC单片机C51驱动程序,读写RX8025T时钟参数,发串口显示参数

STC单片机C51程序读时钟芯片RX8025T,发串口显示
用STC单片机C51驱动程序,读写RX8025T时钟参数,发串口显示参数

到底了







