
简介
该用户还未填写简介
擅长的技术栈
未填写擅长的技术栈
可提供的服务
暂无可提供的服务
ARM64架构栈帧以及帧指针FP
本文描述了arm64架构寄存器简介,ARM64架构函数调用标准简介,A64指令集指令集简介以及给了一份demo演示函数调用栈,根据函数调用链来进行栈回溯。

Linux ARM64架构 动态替换 altinstructions
Linux ARM64架构 动态替换 altinstructions
x86_64架构栈帧以及帧指针FP
x86_64架构寄存器、栈帧以及帧指针FP简介

Linux netlink用户态和内核态间通信
Linux netlink用户态和内核态间通信,以及代码示例
x86架构 指令INT3只有一个字节的原因
x86架构 指令INT3只有一个字节的原因
ARM64架构栈帧回溯
ARM64架构栈帧回溯简介以及demo演示

Ubuntu12.04/Ubuntu20.10/Ubuntu22.10更换阿里云源
Ubuntu12.04/Ubuntu20.10/Ubuntu22.10更换阿里云源简介

GDB 源码分析 -- 断点源码解析
GDB 源码分析 -- 断点源码解析
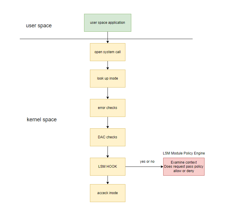
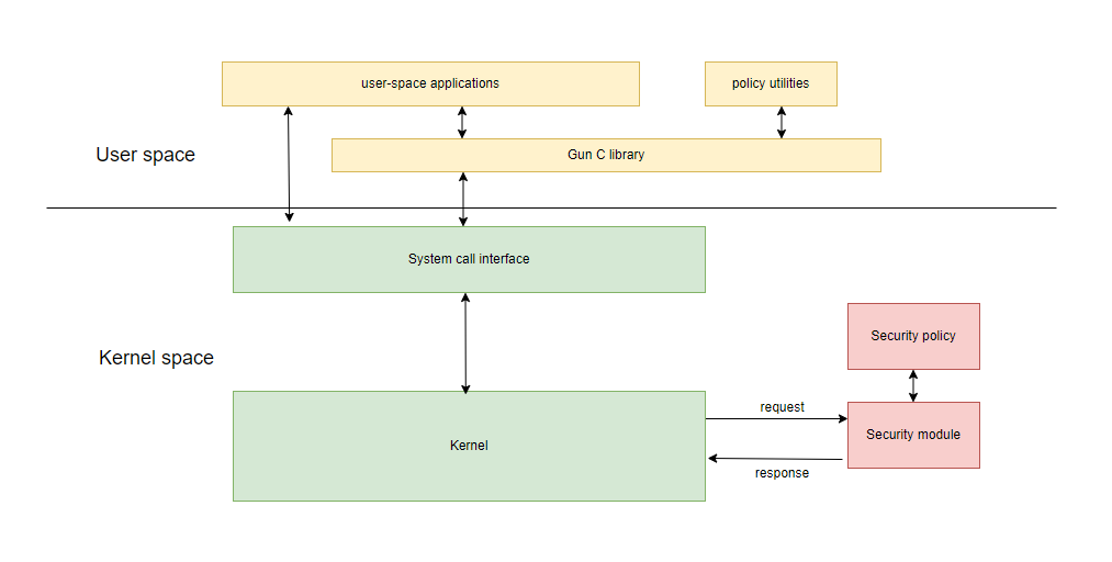
Linux 安全 - LSM源码分析
Linux 安全 - LSM源码分析简介

ubuntu22.04 使用crash
ubuntu22.04 vmlinux debug安装教程以及使用crash教程。







