
简介
该用户还未填写简介
擅长的技术栈
未填写擅长的技术栈
可提供的服务
暂无可提供的服务
gitlab ci + k8s(kubesphere) + springcloud微服务部署及使用经验
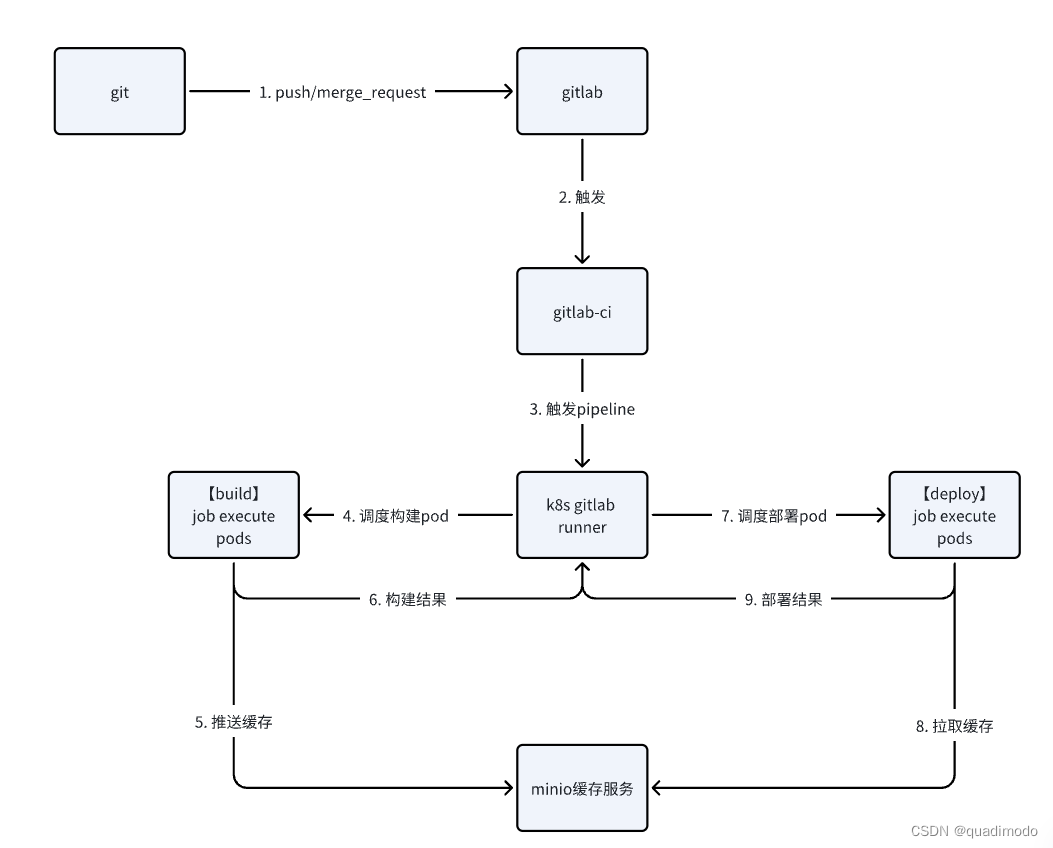
使用gitlab ci发布springboot 项目到k8s环境实践

jenkins批量复制view中所有job
jenkins批量复制view中所有job需要将jenkins中某一个view中的所有job都复制到另外一个view中,一个一个复制有点蛋疼,所以查询了一下资料,使用groovy scripts 来实现这个功能新建view打开系统管理 -> 脚本命令行import hudson.model.*def str_view = “ZZ”def str_new_view =
k8s部署rook-ceph记录
我是cenos7.4的系统,错误安装了ceph17.2后,一切看上去均正常,但是就是无法挂载pv到容器上,经过查了无数资料, 确定centos7 系统安装ceph 15.2 是比较稳妥的做法。以下文件是修改过后的operator.yaml配置文件,用于rook-operator的自定义配置, 我个人对此文件只对cpu限制部门进行修改,缩小了默认请求配置,其他项目均为修改。由于容器镜像均无法正常访问

datax3.0配合crontab实现数据定时增量同步
使用datax 实现数据增量同步踩坑记录前提概要由于项目上需要将a服务器数据同步至b服务器,一开始使用mysql主从复制,但是由于主从同步无法触发位于b服务器的触发器,只能放弃此方案。后来找到了datax可以实现数据同步同时也可以触发触发器,决定使用此方案。datax准备安装datax,python,jdk datax下载及安装地址根据自身需求选择合适的writer和r...
到底了







