
简介
该用户还未填写简介
擅长的技术栈
可提供的服务
暂无可提供的服务
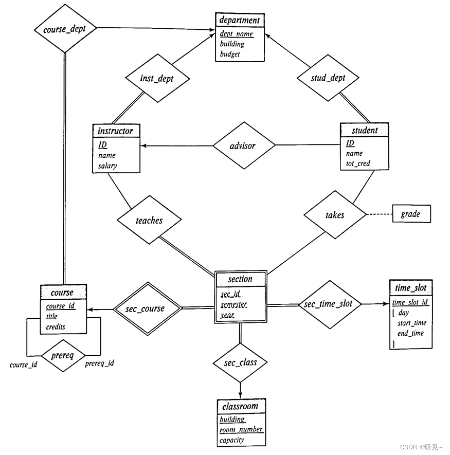
例如,在一个"雇佣"关系中,"雇主"和"雇员"是两个实体,分别扮演不同的角色。如果有一个关系表示“指导”,连接两个实体,“学生”和“教师”,那么这个菱形可以表示教师指导学生的关系(advicsor联系集)。section(开课)实体集依赖于course(课程)实体集,则section就是弱实体集。通过双框的矩形描述弱实体集,其分辨符北加上虚的下划线,关联弱实体集和标识性强实体集的联系集以双边框的菱

属性 day 和 start_time 是主键的一部分,因为一个特定的课程很可能会在不同的天数上课,甚至可能在一天内上多次课。我们使用与第一部分相同的方法,首先找到那些没有获得最高工资的员工,或者换句话说,有其他员工获得更多工资的员工。对于教师表的这种可能情况,姓名是唯一的,但一般情况下可能并不总是这样(除非大学规定两位教师不能有相同的姓名,这是一个相当不太可能的场景)。对于每个有advisor的

同样,实体或关系的属性值,如课程的标题和学分、工资,甚至是导师的姓名和学生的总学分,都可能随时间而变化。类似地,对于一对多情况,由于相同的原因,无法确保一侧的属性出现在与多侧对应的关系中。例如,假设 A 中的一个元组 a 没有对应的 R 条目,这意味着当 R 与 A 合并时,它将具有对应于 B 的外键属性为 null,这是不允许的.b. 修改图6.29b的 E-R 图,引入约束条件,确保满足这些约

属性 day 和 start_time 是主键的一部分,因为一个特定的课程很可能会在不同的天数上课,甚至可能在一天内上多次课。我们使用与第一部分相同的方法,首先找到那些没有获得最高工资的员工,或者换句话说,有其他员工获得更多工资的员工。对于教师表的这种可能情况,姓名是唯一的,但一般情况下可能并不总是这样(除非大学规定两位教师不能有相同的姓名,这是一个相当不太可能的场景)。对于每个有advisor的

计算机网络原理(谢希仁第八版)第一章课后习题答案计算机网络原理(谢希仁第八版)第二章课后习题答案计算机网络原理(谢希仁第八版)第三章课后习题答案计算机网络原理(谢希仁第八版)第四章课后习题答案计算机网络原理(谢希仁第八版)第五章课后习题答案计算机网络原理(谢希仁第八版)第六章课后习题答案
