
简介
该用户还未填写简介
擅长的技术栈
未填写擅长的技术栈
可提供的服务
暂无可提供的服务
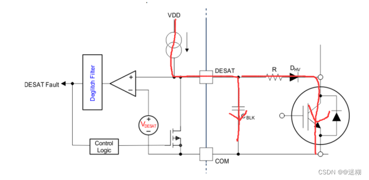
驱动芯片退饱和保护(DESAT)
驱动芯片退饱和保护(DESAT)的原理为:首先因为MOS管关断时承受很高的反压,检测不了这个,故一般加一个高压的二极管即为图中的Dhv,正常工作时,如图所画,红色线为电流的流向图,此时,Cblk的电位为流过R上的压降+Dhv的二极管压降,SIC漏源之间的一个不大的压降,当SIC MOS短路时,漏源之间的电压变大,Dhv不导通,那么VDD全部加在CBLK上,导致CBLK电压差比正常时高,将这个电压与

如何设计反激开关电源的启动电阻
1 这个启动电阻和接VDD的电容,组成RC,能决定芯片启动时间,(500ms,1s,2s等)一般通过改变电阻的大小来调节启动时间,电容不能太小,太小的话,可能会存储的电荷量不够,不足以驱动MOS管 这个启动电阻尽量大些,静态功耗会小点。Vdd还可以通过D4来调节,用慢管就V小些,快管就V大些,这个电压还可以通过副边绕组的匝数来调节,降低匝数可以减低电压,还有变压器的匝数的耦合度来影响这个电压,耦合

推挽电路(图腾柱)
若驱动小于供电,例如是MCU的电平的话,一般MCU输出的幅值是3.3V,供电电压12V,会出现 1 由于三极管的PN压降,那么给到MOS驱动的只有2.7V左右,不能使得MOS管完全的导通。这是一个错误的用法,如果单独输入是0V或12V,那么该电路看似没有毛病,但是输入信号是变化的,电压信号高低电平的跳变有过渡的过程,所以在某个中间电压时会出现两个管子同时导通的情况,这是要。原因是芯片内部的工作电压

到底了








