
简介
该用户还未填写简介
擅长的技术栈
可提供的服务
暂无可提供的服务
本文详细解析了文档审核AI Agent的技术架构与应用实践。AI Agent在文档审核中表现优异,准确性≥90%,速度提升数千倍,成本降低99.97%。文章系统介绍了文档审核Agent的核心能力、技术架构(解析与结构化、规则与知识、Agent编排),对比了OCR与VLM两种技术路线,并通过票据审核和合同审核案例展示了从简单到复杂的渐进式落地路径。多Agent协作成为提升审核效果的关键方案,为开发者

本文详细解析了文档审核AI Agent的技术架构与应用实践。AI Agent在文档审核中表现优异,准确性≥90%,速度提升数千倍,成本降低99.97%。文章系统介绍了文档审核Agent的核心能力、技术架构(解析与结构化、规则与知识、Agent编排),对比了OCR与VLM两种技术路线,并通过票据审核和合同审核案例展示了从简单到复杂的渐进式落地路径。多Agent协作成为提升审核效果的关键方案,为开发者

本文深入解析大模型训练中RL比SFT更不易导致灾难性遗忘的核心原因:RL的On-policy特性使更新方向与模型自身分布保持一致,避免SFT中跨分布替换导致的高干扰问题。文章分析了PPO作为near-on-policy算法的特性,并探讨了推荐系统作为off-policy学习可能面临的类似问题,为传统推荐系统缺陷提供了新解释。

本文深入解析大模型训练中RL比SFT更不易导致灾难性遗忘的核心原因:RL的On-policy特性使更新方向与模型自身分布保持一致,避免SFT中跨分布替换导致的高干扰问题。文章分析了PPO作为near-on-policy算法的特性,并探讨了推荐系统作为off-policy学习可能面临的类似问题,为传统推荐系统缺陷提供了新解释。

当AI圈千万年薪的录用通知刷屏社交网络时,很多人以为这只是顶流人才的专属福利。但2025年的人才市场早已给出新答案——AI领域的高薪岗位正从“点状爆发”转向“面状扩散”,普通人的机会已然到来。

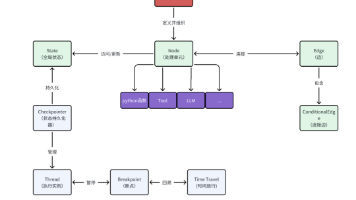
本文介绍了2025年最火的7个AI智能体开发框架和平台,包括LangGraph、CrewAI、Microsoft Semantic Kernel、Microsoft AutoGen、Dify、OmAgent和n8n。这些工具分为框架(提供编程接口,适合深度定制)和平台(提供可视化工具,适合快速构建)。每个工具各有特色,从多智能体协作到多模态支持,满足不同开发需求。开发者可根据项目复杂度和技能水平选

文章基于101份AI Agent岗位招聘信息分析发现,该领域薪资普遍较高,59.6%岗位月薪超25K,北京平均薪资超40K。Python、LangChain和RAG是主流技术组合。市场正从单智能体向多智能体系统演进,RAG技术要求日趋细化,垂直行业应用深化,且工程化能力依然重要。科研院所和高校在该领域招聘活跃度高于其他技术岗位,显示出强劲的发展势头。

文章基于101份AI Agent岗位招聘信息分析发现,该领域薪资普遍较高,59.6%岗位月薪超25K,北京平均薪资超40K。Python、LangChain和RAG是主流技术组合。市场正从单智能体向多智能体系统演进,RAG技术要求日趋细化,垂直行业应用深化,且工程化能力依然重要。科研院所和高校在该领域招聘活跃度高于其他技术岗位,显示出强劲的发展势头。

网上流传程序员普遍都有35岁危机,不管是不是真的,大龄程序员的竞争力(更准确地说是说性价比),的确在下降。但是,现在AI时代来了,程序员的35岁危机在AI的加持下正在被破解。

网上流传程序员普遍都有35岁危机,不管是不是真的,大龄程序员的竞争力(更准确地说是说性价比),的确在下降。但是,现在AI时代来了,程序员的35岁危机在AI的加持下正在被破解。








