
简介
该用户还未填写简介
擅长的技术栈
未填写擅长的技术栈
可提供的服务
暂无可提供的服务
24年全国大学生电子设计大赛C题无线传输信号模拟系统(省一等奖)
全国大学生电子设计竞赛(National Undergraduate Electronics Design Contest)是教育部和工业和信息化部共同发起的大学生学科竞赛之一,是面向大学生的群众性科技活动,目的在于推动高等学校促进信息与电子类学科课程体系和课程内容的改革。竞赛的特点是与高等学校相关专业的课程体系和课程内容改革密切结合,以推动其课程教学、教学改革和实验室建设工作。其含金量在电子信息

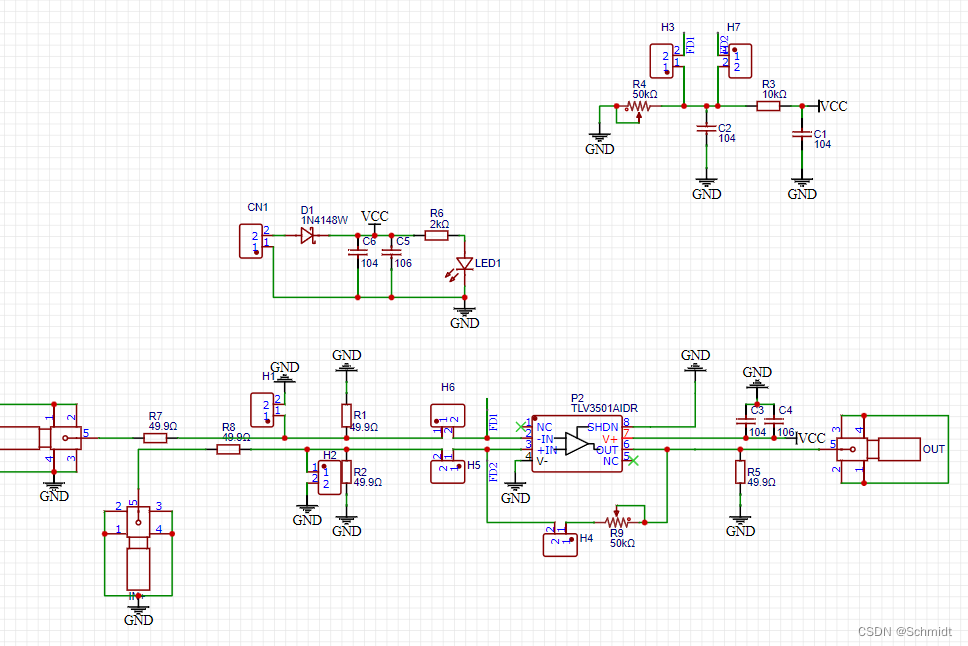
TLV3501构成比较器
当同相输入为Vpp=100mV,f=2MHz的正弦波时输出波形如下当频率改变为5MHz时,输出波形如下:当频率增加到10MHz时,输出波形如下:在线求助,为什么此电路在输出方波时边沿有振荡的现象。

到底了







