
简介
该用户还未填写简介
擅长的技术栈
未填写擅长的技术栈
可提供的服务
暂无可提供的服务
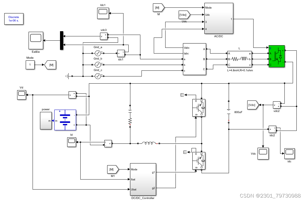
电动汽车充电桩的MALAB仿真
电动汽车充电桩的MALAB仿真

无线电能传输系统仿真建模无线充电SS拓扑结构MATLAB/SimulinkSS 型无线电能传输系统设计与优化
L P 、L S 为发射线圈与接收线圈的自感,R P 、R S 为线圈的内阻(随着频率变化而变化),C P 、C S 为谐振器的补偿电容;U in 、I in 分别为系统的直流输入电压与电流,U P 为电流逆变后产生的电压,U o 为接收回路输出的电压,I P 、I S分别为发射回路、接收回路的电流有效值,I L 为负载端电流,M 为两线圈之间的互感。摘要:以 SS 型补偿等效电路为基础,运用电路

到底了







