x363-基于springboot+vue畅游天下旅游平台
本文介绍了一个基于SpringBoot+Vue技术栈开发的"畅游天下"旅游平台的设计与实现。该平台采用前后端分离架构,后端使用SpringBoot框架整合MySQL数据库,前端采用Vue框架实现动态交互界面。系统包含账号管理、景点信息管理、地方美食管理、旅游线路管理等核心功能模块,旨在解决传统旅游平台信息碎片化、交互体验差等问题。论文详细阐述了系统开发环境、技术选型、功能需求分
博主介绍:
同学们好,本人从事计算机毕业设计多年服务很多届学生,精通Java、SSM、SpringBoot、Python、微信小程序、安卓APP等。我有上千套Java项目成品,也可根据同学们的需求去按需定制
以下毕设均可提供远程部署安装服务,文末有微信联系方式有需要的可以添加
🌟文末有微信名片获取源码+数据库(上千套毕设+配套论文,白嫖勿扰)🌟
🌟计算机毕设定制(包加功能以及后期修改功能)🌟
感兴趣的可以先收藏起来,还有大家在毕设选题,项目以及论文编写等相关问题都可以给我留言咨询,希望帮助更多的人
👇🏻 精彩专栏 推荐订阅👇🏻
Java毕业设计项目精品实战案例《3000套》
https://blog.csdn.net/a1g45/category_12324117.html
👇🏻 毕设演示视频👇🏻
x363-基于springboot+vue畅游天下旅游平台
基于SpringBoot+Vue 的畅游天下旅游平台设计与实现
随着人们生活水平的不断提高,旅游业已成为现代社会的重要产业之一。在互联网技术的推动下,线上旅游服务平台逐渐成为游客获取信息、规划行程的主要渠道。然而,当前部分旅游平台存在功能单一、交互体验不佳等问题,无法满足用户个性化需求。为此,本研究基于SpringBoot和Vue技术栈,设计并实现了“畅游天下”旅游平台,旨在为用户提供一站式智慧旅游服务,提升旅游信息管理效率和服务质量。
本系统采用前后端分离架构,后端基于SpringBoot框架搭建,整合MySQL数据库实现数据持久化;前端采用Vue框架配合CSS实现动态交互界面。系统主要功能模块包括账号管理、地区管理、景点信息管理、地方美食管理、旅游线路管理、订单信息管理、新闻管理及系统管理等,通过模块化设计满足用户查询、预订、管理等多元化需求。技术选型注重开发效率与系统性能的平衡,确保平台具备高可用性和可扩展性。
“畅游天下”旅游平台通过技术整合与功能优化,有效解决了传统旅游服务中的信息碎片化问题,为用户提供了便捷高效的在线服务。系统的实现不仅验证SpringBoot与Vue技术在旅游领域的适用性,也为同类平台的开发提供了参考。
关键词:畅游天下旅游平台;SpringBoot;MySQL;CSS;Vue
Design and Implementation of the "Travel Around the World" Tourism Platform Based on Spring Boot + Vue
With the continuous improvement of people's living standards, tourism has become one of the important industries in modern society. Driven by Internet technology, online tourism service platforms have gradually become the main channels for tourists to obtain information and plan their trips. However, some current tourism platforms have problems such as single functions and poor interaction experiences, which cannot meet users' personalized needs. Therefore, this study designs and implements the "Travel Around the World" tourism platform based on the SpringBoot and Vue technology stack, aiming to provide users with one-stop smart tourism services and improve the efficiency of tourism information management and service quality.
This system adopts a front-end and back-end separation architecture. The back-end is built based on the SpringBoot framework and integrates the MySQL database to achieve data persistence. The front-end uses the Vue framework in combination with CSS to create a dynamic interactive interface. The main functional modules of the system include account management, region management, scenic spot information management, local cuisine management, travel route management, order information management, news management, and system management, etc. Through modular design, it meets users' diversified needs for querying, booking, and management. The technology selection focuses on the balance between development efficiency and system performance to ensure the platform's high availability and scalability.
The "Travel Around the World" tourism platform effectively solves the problem of information fragmentation in traditional tourism services through technology integration and functional optimization, providing users with convenient and efficient online services. The implementation of the system not only verifies the applicability of SpringBoot and Vue technologies in the tourism field but also provides a reference for the development of similar platforms.
Keywords:Travel Around the World" Tourism Platform; SpringBoot; MySQL; CSS; Vue
目 录
5.1.3 管理员地方美食查询管理页面.......................................................................... 20
5.1.4 管理员旅游路线查询管理页面.......................................................................... 20
基于SpringBoot+Vue 的畅游天下旅游平台设计与实现
随着互联网技术的迅猛发展以及移动终端的广泛普及,在线旅游服务已经成为人们规划出行的一项关键工具。尽管市面上涌现出众多在线旅游预订平台,但这些平台往往面临功能单一、信息碎片化以及交互体验欠佳等挑战。传统的旅游系统主要集中于酒店和机票的预订,对于景点特色、地方文化和美食推荐等内容的整合不够,这使得用户在规划行程时不得不在不同平台间切换查询,导致了不良的用户体验[1]。此外,旅游行业庞大的数据量和日益明显的个性化需求也使得传统管理模式无法有效处理实时更新的旅游信息。因此,迫切需要建立一个功能全面、操作简便且具备智能推荐功能的旅游服务平台,旨在提升旅游者的整体体验并优化旅游管理流程。基于此,本研究采用SpringBoot后端框架与Vue前端技术,精心设计并开发了“畅游天下”旅游平台。该平台致力于为用户提供全方位的旅游信息服务,并通过智能算法推荐更佳的旅游路线和活动,从而显著提高了旅游企业的运营效率和管理水平[2]。
本研究致力于设计并实现一个综合性的在线旅游服务平台——畅游天下,该平台基于SpringBoot和Vue技术栈,旨在满足用户在获取旅游信息时的便捷性和个性化偏好。与传统的简单预订平台不同,畅游天下集成了景点信息、地方美食、旅游线路、订单管理以及新闻资讯等多项功能,为用户提供一站式的旅游服务。系统采用模块化架构设计和现代化技术实现,提升了稳定性、安全性和可扩展性。它有效解决了传统旅游平台中信息分散、交互体验差等诸多问题,致力于为用户带来更智能、高效的旅游信息服务[3]。
本研究的核心意义在于提高游客的线上服务体验,减轻多平台切换过程中的繁琐,同时为旅游管理者带来更高效的数据处理方法。技术角度来看,通过使用SpringBoot和Vue框架构建的前后端分离结构不仅确保了系统的卓越性能,也显著提升了开发的效率,为旅游平台建设提供了一种可供借鉴的解决方案[4]。行业角度分析,该系统的功能设计紧密贴合市场的实际需求,有利于推动旅游服务的数字化转型,并促进旅游行业的智能化转型。这不仅具有重要的社会价值,还展现出广阔的应用前景[5]。
国内旅游服务平台的研究正展现出多元化的发展趋势。主流的在线旅行社(OTA)平台,例如携程和同程,采用了Spring Cloud微服务架构来确保服务的高可用性。这些平台主要提供酒店预订、机票等标准化预订服务。然而,它们在个性化智能推荐等方面仍然存在局限性。以马蜂窝为例,这是一家社交化平台,它使用Python和Django技术栈来构建用户生成内容(UGC)内容社区[6]。尽管如此,马蜂窝在动态交互能力上显得较为薄弱。另外一些景区的智慧导览系统,比如驴迹导游,通过微信小程序结合SpringBoot技术实现位置服务(LBS)导航,但它们的覆盖范围相对有限。总体来看,现有的旅游系统在大数据分析(例如Hadoop)和人工智能客服(例如飞猪智能问答)方面进行了一定程度的探索,但大多数系统普遍缺乏前后端的协同优化能力以及全域旅游资源整合的能力[7]。
在国外旅游服务平台的研究中,智能化和个性化是两个关键的发展趋势。以Google Travel为例,它利用大数据和机器学习技术来动态推荐行程,并整合了航班和酒店等多种数据维度。然而,这种对Google生态系统的依赖限制了其平台的开放性[8]。与此相比,Expedia和Booking.com采用了基于微服务架构的技术(如Node.js结合React),旨在提升用户体验。这些平台运用协同过滤和强化学习算法提高了推荐的准确性,但在中文市场的适应性上仍显不足[9]。TripAdvisor则依托自然语言处理(NLP)技术来分析大量用户评价,尽管其AI导游功能目前还处于测试阶段。而独立的创新项目Roadtrippers通过地理信息系统(GIS)技术优化自驾旅行路线,虽然数据主要集中在欧美地区,但其创新精神值得肯定。
本课题主要从基于SpringBoot+Vue的畅游天下旅游平台设计与实现相关研究背景以及技术分析、系统分析、系统设计、系统实现、系统测试六个方面进行分别论述。
第1章绪论,主要介绍了基于SpringBoot+Vue的畅游天下旅游平台设计与实现的研究背景、目的和意义、国内外发展现状以及论文的组织结构。
第2章技术分析,主要介绍了基于SpringBoot+Vue的畅游天下旅游平台设计与实现在本课题所用到的开发环境和关键技术。
第3章系统分析,主要从可行性分析、功能需求分析、性能需求分析三个方面对畅游天下旅游平台进行介绍。
第4章系统设计,主要对基于SpringBoot+Vue的畅游天下旅游平台设计与实现的系统功能模块设计和数据库设计来进行展示。
第5章系统实现,主要对基于SpringBoot+Vue的畅游天下旅游平台设计与实现的各个功能介绍,并通过截图对系统功能进行展示。
第6章系统测试,主要从基于SpringBoot+Vue的畅游天下旅游平台设计与实现的测试目的、测试方法、测试用例和测试结果分析进行介绍。
操作系统:Windows 11
处理器:Intel i7
内存:32GB
Java开发工具包(JDK):1.8
数据库管理工具:Navicat 11
构建工具:Maven 3.6
集成开发环境:IntelliJ IDEA 2019.2
-
- MySQL数据库
MySQL在我们的系统中扮演着核心角色,凭借其高性能、高可靠性和易用性,为畅游天下旅游平台奠定了稳固的数据存储和查询基石。MySQL支持ACID事务处理标准,确保了订单支付和用户信息更新等关键功能的原子性和一致性,有效预防了数据错误。得益于InnoDB存储引擎的索引优化,例如B+树结构,系统可以迅速响应景点搜索和用户行程查询等高频率操作[10]。MySQL的开源性质大幅降低了项目的开发成本,并且其全面的权限管理和备份机制有效保障了用户数据的隐私安全。在数据关系处理方面,MySQL通过实现多表关联和视图功能,高效地满足了本系统对于用户-订单-景点等多维度数据管理的需求[11]。它成为了我们整体架构中一个不可或缺的、稳定的数据层方案,为系统的高效运行提供了强大的支持。
Spring Boot作为本系统后端的核心框架,以其简化的配置、内置容器和强大的自动装配机制,显著提升了畅游天下旅游平台的开发效率和系统稳定性。该框架采用约定优先于配置的特性,大幅简化了传统Spring MVC中复杂的XML设置,使得开发者能够迅速构建RESTful API接口,并高效地处理用户请求、订单管理以及景点数据查询等核心功能。Spring Boot的内置Tomcat服务器与一系列Starter依赖库(如Spring Security、MyBatis-Plus)实现无缝集成,这确保了系统在进行安全认证、数据库访问和事务管理时都能轻松实现。另外,它的微服务友好性特性为未来系统可能的扩展(例如引入支付、推荐等独立服务)奠定了灵活而强大架构的基础[12]。同时,其完善的日志监控和健康检查机制进一步保障了线上运维的高效性,使其成为支持高并发旅游业务场景的理想技术选择。
-
- Vue框架
Vue作为本系统的前端框架,以其轻盈的特性、数据绑定技术以及组件化的开发方式,为"畅游天下"旅游平台带来了高效且灵活的用户交互体验。通过采用MVVM架构,Vue实现了前后端数据的自动同步,极大地简化了景区列表的动态渲染和用户个人中心数据的更新流程,从而显著提高了页面的响应速度。Vue Router实现的无刷新跳转功能,优化了景区详情浏览和订单查询等模块的导航体验[13]。同时,Vuex的集中式状态管理机制有效地维护了用户登录状态和购物车数据等全局信息,确保了多组件间的高效交互。Vue的渐进式特性使开发者可以根据需要灵活地引入UI库(如Element-UI),并快速构建出美观的景区筛选表单和订单提交界面等交互元素。其单文件组件结构(SFC)不仅显著提升了代码的可维护性,还使得复杂页面的开发逻辑变得更加清晰。因此,Vue成为支撑该旅游平台高动态化前端展示的理想选择。
-
- CSS语言
CSS作为一种前端开发中的样式设计语言,扮演着在畅游天下旅游平台中美化界面和控制布局的核心角色。它的层叠(cascading)继承特性为系统提供了一个统一的视觉设计标准,确保了景区展示卡片、导航栏以及表单元素等各个组件的风格统一。动画过渡(transition)特性和关键帧(@keyframes)的应用进一步增强了界面交互的细节,例如按钮悬停、轮播图切换等效果的流畅度,并提升了用户的操作体验。样式与结构的分离原则大大提高了界面维护的效率,与Vue的组件化开发模式相结合,共同构成了一个兼顾美观性、可用性和可维护性的前端解决方案。
畅游天下旅游平台在经济可行性方面展现出显著优势。其系统核心技术栈全面采用免费开源框架,包括Spring Boot(后端开发)、MySQL(数据库)、CSS(前端样式)及Vue(前端框架),有效降低了软件开发成本。在开发工具的选择上,IntelliJ IDEA社区版(免费)与MySQL 完全能够满足开发需求,无需额外购置商业软件。此外,系统部署时可选用成本较低的云服务器(例如阿里云学生套餐),从而使整体预算得以有效控制。对于旅游服务类平台而言,这种低成本的技术解决方案不仅确保了项目的经济可持续性,尤为适合中小型旅游企业或创业团队的实际应用。
系统基于成熟且稳定的技术栈,展现出较高的技术可行性。Spring Boot大幅简化了后端开发流程,其内置的Spring Security模块能够高效实现用户认证及景区数据权限管理;MySQL作为关系型数据库,在存储用户信息、景区数据及订单记录方面,展现出优异的性能和扩展性。现有技术生态完备,社区资源丰富,团队在技术层面无难以突破的瓶颈,且可通过模块化开发逐步迭代优化[14]。
从用户和运维的角度来看,系统操作的可行性极高。前端采用直观的Vue组件化界面,有效降低了用户的学习成本。旅游信息分类展示、地图导航、在线预订等功能设计,完全符合主流旅游平台的操作习惯。后台管理端基于Spring Boot开发,提供了景点信息录入、订单统计等标准化功能模块,管理员只需经过简单的培训即可轻松上手[15]。技术栈的通用性也为后续团队交接或功能扩展提供了便利,确保畅游天下平台在长期运营中,始终保持操作便捷性与稳定性,充分满足旅游行业对高效管理的需求。
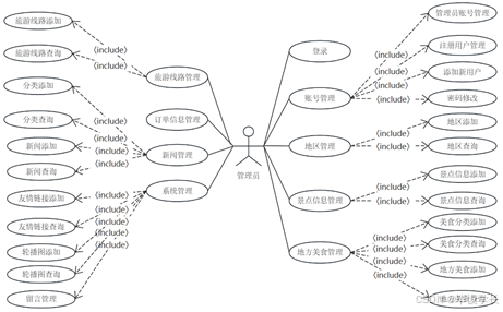
管理员主要功能模块有:账号管理(管理员账号管理、管理员账号添加、注册用户管理、添加新用户、密码修改)、地区管理(地区添加、地区查询)、景点信息管理(景点信息添加、景点信息查询)、地方美食管理(美食分类添加、美食分类查询、地方美食添加、地方美食查询)、旅游线路管理(旅游线路添加、旅游线路查询)、订单信息管理、新闻管理(分类添加、分类查询、新闻添加、新闻查询)、系统管理(友情链接添加、友情链接查询、轮播图添加、轮播图查询、留言管理)。管理员用例图如图3-1所示。

图3-1 管理员用例图
用户系统包括旅游新闻、景区信息 、美食信息、旅游线路、在线留言、注册。用户用例图如图3-2所示。

图3-2 用户用例图
畅游天下旅游平台的功能结构设计基于不同用户角色进行划分。管理员端采用集中式后台管理模式,涵盖账号管理、地区及景点信息维护、特色美食数据更新、旅游线路规划、订单处理、新闻发布以及系统参数设置等核心功能,实现对平台全生命周期的管控。游客用户端则聚焦服务获取与交互,包括浏览旅游新闻、查询景区详情、探索地方美食、定制旅游线路等基础功能,同时提供在线留言反馈与个人账号注册的轻量化操作,形成以游客需求为中心的信息闭环。两类角色功能既相互独立又通过数据流(如订单、留言)紧密关联,共同支撑平台的运营与服务闭环。系统功能结构图如图4.1所示。

图4-1 系统功能结构图
畅游天下旅游平台的数据库概念设计围绕核心业务实体展开,重点构建了管理员与用户两大角色实体,分别支撑后台管理与前端服务。管理员实体用于存储平台运营人员的权限及操作日志,确保景点信息、美食数据、旅游线路等内容的规范录入与动态更新,同时通过订单管理实现业务监管;用户实体则记录游客注册信息及行为数据,为景区浏览、线路订阅、留言互动等功能提供身份绑定基础。此外,系统关联设计了景点、美食、线路等业务实体,通过外键关联实现多角色数据共享(如用户可查询管理员维护的景点详情),并借助订单实体完成服务交易的闭环。这一设计既满足角色权限隔离(如管理员可操作用户不可见的数据层),又通过实体关联实现业务逻辑的协同流转,确保数据的一致性与服务的高效性。
管理员实体属性图如图4-2所示。

图4-2 管理员结构图
用户实体属性图如图4-3所示。

图4-3 用户结构图
地方美食实体属性图如图4-4所示。

图4-4 地方功能结构图
景点信息实体属性图如图4-5所示。

图4-5 景点信息结构图
旅游线路实体属性图如图4-6所示。

图4-6 旅游线路结构图
新闻信息实体属性图如图4-7所示。

图4-7 新闻信息结构图
地区实体属性图如图4-8所示。

图4-8 地区结构图
系统总体E-R图如图4-9所示。

图4-9 系统总体E-R图
此系统需要后台数据库,下面介绍数据库中的各个表的详细信息。
管理员表主要用于储存管理员信息,主要字段描述如表4-1所示。
表4-1 admins 管理员表
|
序号 |
列名 |
数据类型 |
长度 |
主键 |
默认值 |
列说明 |
|
1 |
id |
int |
√ |
主键 |
||
|
2 |
username |
varchar |
(50) |
帐号 |
||
|
3 |
pwd |
varchar |
(50) |
密码 |
||
|
4 |
addtime |
timestamp |
current_timestamp() |
添加时间 |
地方美食表主要用于储存匹配地方美食信息,主要字段描述如表4-2所示。
表4-2 difangmeishi 地方美食表
|
序号 |
列名 |
数据类型 |
长度 |
主键 |
默认值 |
列说明 |
|
1 |
id |
int |
√ |
主键 |
||
|
2 |
meishibianhao |
varchar |
(50) |
美食编号 |
||
|
3 |
mingcheng |
varchar |
(255) |
名称 |
||
|
4 |
fujinjingdian |
varchar |
(255) |
附近景点 |
||
|
5 |
fenlei |
int |
分类 |
|||
|
6 |
tupian |
text |
(0) |
图片 |
||
|
7 |
jiage |
decimal |
(18,2) |
价格 |
||
|
8 |
meishijianjie |
text |
(0) |
美食简介 |
||
|
9 |
addtime |
timestamp |
current_timestamp() |
添加时间 |
地区表主要用于储存匹配地区信息,主要字段描述如表4-3所示。
表4-3 diqu 地区表
|
序号 |
列名 |
数据类型 |
长度 |
主键 |
默认值 |
列说明 |
|
1 |
id |
int |
√ |
主键 |
||
|
2 |
diqumingcheng |
varchar |
(255) |
地区名称 |
||
|
3 |
addtime |
timestamp |
current_timestamp() |
添加时间 |
景点信息表主要用于储存景点信息,主要字段描述如表4-4所示。
表4-4 jingdianxinxi 景点信息表
|
序号 |
列名 |
数据类型 |
长度 |
主键 |
默认值 |
列说明 |
|
1 |
id |
int |
√ |
主键 |
||
|
2 |
jingdianbianhao |
varchar |
(50) |
景点编号 |
||
|
3 |
jingdianmingcheng |
varchar |
(255) |
景点名称 |
||
|
4 |
suoshudiqu |
int |
所属地区 |
|||
|
5 |
tupian |
text |
(0) |
图片 |
||
|
6 |
kaifangshijian |
varchar |
(255) |
开放时间 |
||
|
7 |
fujinmeishi |
text |
(0) |
附近美食 |
||
|
8 |
dizhi |
varchar |
(255) |
地址 |
||
|
9 |
piaojia |
decimal |
(18,2) |
票价 |
||
|
10 |
liulanliang |
int |
浏览量 |
|||
|
11 |
miaoshu |
longtext |
描述 |
|||
|
12 |
addtime |
timestamp |
current_timestamp() |
添加时间 |
留言板表主要用于储存留言板信息,主要字段描述如表4-5所示。
表4-5 liuyanban 留言板表
|
序号 |
列名 |
数据类型 |
长度 |
主键 |
默认值 |
列说明 |
|
1 |
id |
int |
√ |
主键 |
||
|
2 |
xingming |
varchar |
(50) |
姓名 |
||
|
3 |
lianxidianhua |
varchar |
(50) |
联系电话 |
||
|
4 |
liuyanneirong |
text |
(0) |
留言内容 |
||
|
5 |
liuyanren |
varchar |
(50) |
留言人 |
||
|
6 |
huifuneirong |
text |
(0) |
回复内容 |
||
|
7 |
addtime |
timestamp |
current_timestamp() |
添加时间 |
轮播图表主要用于储存轮播图信息,主要字段描述如表4-6所示。
表4-6 lunbotu 轮播图表
|
序号 |
列名 |
数据类型 |
长度 |
主键 |
默认值 |
列说明 |
|
1 |
id |
int |
√ |
主键 |
||
|
2 |
title |
varchar |
(50) |
标题 |
||
|
3 |
image |
varchar |
(255) |
图片 |
||
|
4 |
url |
varchar |
(255) |
连接地址 |
||
|
5 |
addtime |
timestamp |
current_timestamp() |
添加时间 |
旅游线路表主要用于储存旅游线路信息,主要字段描述如表4-7所示。
表4-7 lvyouxianlu 旅游线路表
|
序号 |
列名 |
数据类型 |
长度 |
主键 |
默认值 |
列说明 |
|
1 |
id |
int |
√ |
主键 |
||
|
2 |
xianlubianhao |
varchar |
(50) |
线路编号 |
||
|
3 |
xianlumingcheng |
varchar |
(255) |
线路名称 |
||
|
4 |
tupian |
text |
(0) |
图片 |
||
|
5 |
chufadi |
varchar |
(255) |
出发地 |
||
|
6 |
tujingdi |
varchar |
(255) |
途经地 |
||
|
7 |
zhongdian |
varchar |
(255) |
终点 |
||
|
8 |
jiage |
decimal |
(18,2) |
价格 |
||
|
9 |
liulanliang |
int |
浏览量 |
|||
|
10 |
xianlutese |
longtext |
线路特色 |
|||
|
11 |
xianlujianjie |
longtext |
线路简介 |
|||
|
12 |
addtime |
timestamp |
current_timestamp() |
添加时间 |
美食分类表主要用于储存美食分类信息,主要字段描述如表4-8所示。
表4-8 meishifenlei 美食分类表
|
序号 |
列名 |
数据类型 |
长度 |
主键 |
默认值 |
列说明 |
|
1 |
id |
int |
√ |
主键 |
||
|
2 |
fenleimingcheng |
varchar |
(255) |
分类名称 |
||
|
3 |
addtime |
timestamp |
current_timestamp() |
添加时间 |
收藏记录表主要用于储存收藏记录信息,主要字段描述如表4-9所示。
表4-9 shoucangjilu 收藏记录表
|
序号 |
列名 |
数据类型 |
长度 |
主键 |
默认值 |
列说明 |
|
1 |
id |
int |
√ |
主键 |
||
|
2 |
username |
varchar |
(255) |
收藏用户 |
||
|
3 |
xwid |
int |
对应模块id |
|||
|
4 |
biao |
varchar |
(255) |
收藏得模块 |
||
|
5 |
biaoti |
varchar |
(255) |
显示的标题 |
||
|
6 |
url |
varchar |
(512) |
收藏URL |
||
|
7 |
ziduan |
varchar |
(255) |
对应模块字段 |
||
|
8 |
addtime |
timestamp |
current_timestamp() |
添加时间 |
前端登录凭证表主要用于前端登录凭证信息,主要字段描述如表4-10所示。
表4-10 token 前端登录凭证表
|
序号 |
列名 |
数据类型 |
长度 |
主键 |
默认值 |
列说明 |
|
1 |
token |
char |
(32) |
√ |
唯一值 |
|
|
2 |
session |
text |
(0) |
保存得数据 |
||
|
3 |
cx |
varchar |
(50) |
登录权限 |
||
|
4 |
login |
varchar |
(50) |
登录模块 |
||
|
5 |
username |
varchar |
(50) |
登录用户 |
||
|
6 |
valueid |
varchar |
(50) |
用户id |
||
|
7 |
token_time |
timestamp |
current_timestamp() |
当前时间 |
新闻分类表主要用于储存新闻分类信息,主要字段描述如表4-11所示。
表4-11 xinwenfenlei 新闻分类表
|
序号 |
列名 |
数据类型 |
长度 |
主键 |
默认值 |
列说明 |
|
1 |
id |
int |
√ |
主键 |
||
|
2 |
fenleimingcheng |
varchar |
(50) |
分类名称 |
||
|
3 |
addtime |
timestamp |
current_timestamp() |
添加时间 |
新闻信息表主要用于储存新闻信息信息,主要字段描述如表4-12所示。
表4-12 xinwenxinxi 新闻信息表
|
序号 |
列名 |
数据类型 |
长度 |
主键 |
默认值 |
列说明 |
|
1 |
id |
int |
√ |
主键 |
||
|
2 |
biaoti |
varchar |
(255) |
标题 |
||
|
3 |
fenlei |
int |
分类 |
|||
|
4 |
tupian |
varchar |
(255) |
图片 |
||
|
5 |
tianjiaren |
varchar |
(50) |
添加人 |
||
|
6 |
dianjilv |
int |
点击率 |
|||
|
7 |
neirong |
longtext |
内容 |
|||
|
8 |
addtime |
timestamp |
current_timestamp() |
添加时间 |
表4-13 yonghu 用户表
|
序号 |
列名 |
数据类型 |
长度 |
主键 |
默认值 |
列说明 |
|
1 |
id |
int |
√ |
主键 |
||
|
2 |
yonghuming |
varchar |
(50) |
用户名 |
||
|
3 |
mima |
varchar |
(50) |
密码 |
||
|
4 |
xingming |
varchar |
(50) |
姓名 |
||
|
5 |
xingbie |
varchar |
(255) |
性别 |
||
|
6 |
shouji |
varchar |
(50) |
手机 |
||
|
7 |
youxiang |
varchar |
(50) |
邮箱 |
||
|
8 |
shenfenzheng |
varchar |
(50) |
身份证 |
||
|
9 |
touxiang |
varchar |
(255) |
头像 |
||
|
10 |
addtime |
timestamp |
current_timestamp() |
添加时间 |
友情链接表主要用于储存友情链接信息,主要字段描述如表4-14所示。
表4-14 youqinglianjie 友情链接表
|
序号 |
列名 |
数据类型 |
长度 |
主键 |
默认值 |
列说明 |
|
1 |
id |
int |
√ |
主键 |
||
|
2 |
wangzhanmingcheng |
varchar |
(50) |
网站名称 |
||
|
3 |
wangzhi |
varchar |
(50) |
网址 |
||
|
4 |
addtime |
timestamp |
current_timestamp() |
添加时间 |
表4-15 yuding 预定表
|
序号 |
列名 |
数据类型 |
长度 |
主键 |
默认值 |
列说明 |
|
1 |
id |
int |
√ |
主键 |
||
|
2 |
lvyouxianluid |
int |
旅游线路id |
|||
|
3 |
xianlubianhao |
varchar |
(50) |
线路编号 |
||
|
4 |
xianlumingcheng |
varchar |
(255) |
线路名称 |
||
|
5 |
chufadi |
varchar |
(255) |
出发地 |
||
|
6 |
tujingdi |
varchar |
(255) |
途经地 |
||
|
7 |
zhongdian |
varchar |
(255) |
终点 |
||
|
8 |
jiage |
decimal |
(18,2) |
价格 |
||
|
9 |
dingdanhao |
varchar |
(50) |
订单号 |
||
|
10 |
yudingshijian |
varchar |
(25) |
预订时间 |
||
|
11 |
yudingrenxingming |
varchar |
(50) |
预订人姓名 |
||
|
12 |
lianxifangshi |
varchar |
(50) |
联系方式 |
||
|
13 |
zhuangtai |
varchar |
(50) |
状态 |
||
|
14 |
beizhu |
text |
(0) |
备注 |
||
|
15 |
yudingren |
varchar |
(50) |
预订人 |
||
|
16 |
addtime |
timestamp |
current_timestamp() |
添加时间 |
||
|
17 |
iszf |
varchar |
(10) |
'否' |
是否支付 |
管理员可以通过系统提供的登录界面进入平台,输入账号和密码完成身份验证。登录界面设计简洁直观,管理员可以轻松找到相应的登录入口,支持账号安全验证通过顺畅的登录流程,管理员能够快速进入系统,享受高效便捷的服务。管理员登录页面如图5-1所示。

图5-1 管理员登录页面
管理员可以通过输入景点名称对景点列表进行精确查询,查看景点的详细信息,包括景点编号、所属地区、图片等。此外,管理员还可以对景点信息进行管理操作,如查看、修改、删除操作。管理员景点信息管理页面如图5-2所示。

图5-2 管理员景点信息管理页面
管理员可以通过输入地方美食对地方美食列表进行精确查询,查看地方美食的详细信息,包括美食编号、名称、图片等。此外,管理员还可以对景点信息进行管理操作,如查看、修改、删除操作。管理员地方美食查询管理页面如图5-3所示。

图5-3 管理员地方美食查询管理页面
管理员可以通过输入线路名称对旅游线路列表进行精确查询,查看旅游线路的详细信息,包括线路编号、线路名称、图片等。此外,管理员还可以对景点信息进行管理操作,如查看、修改、删除操作。管理员地方美食查询管理页面如图5-4所示。

图5-4 管理员旅游路线查询管理页面
用户可以通过系统提供的登录界面进入平台,输入账号和密码完成身份验证。登录界面设计简洁直观,用户可以轻松找到相应的登录入口,支持账号安全验证通过顺畅的登录流程,用户能够快速进入系统,享受高效便捷的服务。用户登录页面如图5-5所示。

图5-5 用户登录页面
用户可以通过输入线路名称对预定线路列表进行精确查询,查看线路的详细信息,包括线路名称、出发地、终点等。此外,用户还可以对其进行详情查看。线路预定页面如图5-6所示。

图5-6 线路预定页面
用户可以通过输入景点名称对景点列表进行精确查询,查看景点的详细信息,包括景点名称、图片。此外,用户还可以对其进行详情查看。景点信息页面如图5-7所示。

图5-7 景点信息页面
用户可以通过输入美食名称对美食列表进行精确查询,查看美食的详细信息,包括美食名称、图片、价格。此外,用户还可以对其进行详情查看。美食信息页面如图5-8所示。

图5-8 美食信息页面
系统的功能测试旨在验证各模块是否符合需求规格说明书中定义的业务逻辑和交互规则,确保所有功能的正确性与稳定性。通过模拟管理员和用户角色的实际操作流程,重点测试账号管理、地区维护、旅游信息发布等后台功能是否响应正常,以及用户端如景点查询、线路预订、留言反馈等交互功能是否顺畅无错误。测试需覆盖界面操作、数据提交、权限验证、异常处理等关键场景,同时检查系统在高并发或输入异常时的容错能力。功能测试不仅需保证单一功能模块的独立运行,还需验证跨模块协作(如用户下单后管理员处理订单)的数据一致性。最终通过系统化测试用例的执行,识别并修复潜在缺陷,降低线上故障风险,提升用户体验和平台可靠性。测试结果将为系统正式上线提供质量依据,并指导后续迭代优化。
黑盒测试专注于系统的外部功能表现,重点验证用户端与后台管理功能的输入输出行为是否符合需求规范。测试时无需关注内部代码逻辑,而是通过模拟用户实际场景展开,例如针对用户注册、景点查询等功能设计等价类划分与边界值用例,检查特殊字符输入时的系统响应;对旅游线路预订流程进行场景法测试,验证订单状态流转的正确性。黑盒测试的优势在于真实还原用户视角,尤其适合本系统多角色(如用户提交订单后管理员审核)的交互验证,能有效发现界面逻辑错误、数据展示异常等表层缺陷。同时通过压力测试评估高并发下单场景的系统承载能力,确保核心业务链路的稳定性。
白盒测试则面向系统内部代码结构,通过语句覆盖、路径覆盖等方法检测管理员功能模块的潜在漏洞,例如测试地区信息维护服务中的异常处理分支(如空值提交)。结合单元测试框架对DAO层SQL注入风险点进行穿透测试,或对用户积分计算算法进行条件组合覆盖。该方法能深入识别业务逻辑层与数据层的隐蔽缺陷,如权限校验缺失、事务回滚失效等问题。其技术性优势使本系统在复杂业务规则(如动态价格计算、多级审核流)中保证代码质量,与黑盒测试形成功能与代码的双重保障体系。
管理员管理用户信息测试用例,如表6-1所示。
表6-1 管理用户信息测试用例表
|
测试内容 |
录入的数据 |
预期结果 |
实际结果 |
测试状态 |
|
添加用户信息 |
1.用户名:张三 2.性别:女 3.用户头像:图片1 4.电话号码:123456 |
系统显示用户信息添加成功的提示 新的用户信息出现在用户信息列表中 |
系统显示用户信息添加成功的提示 新的用户信息出现在用户信息列表中 |
成功 |
|
删除用户信息 |
选择要删除的用户信息,点击删除按钮 |
提示“删除成功”,并在用户信息列表中删除该用户信息 |
提示“删除成功”,并在用户信息列表中删除该用户信息 |
成功 |
管理员管理景区信息测试用例,如表6-2所示。
表6-2 管理景区信息测试用例表
|
测试内容 |
录入的数据 |
预期结果 |
实际结果 |
测试状态 |
|
添加景区信息 |
1.景区名称:名称1 2.景区图片:图片1 |
系统显示景区信息添加成功的提示 新的景区信息出现在景区信息列表中 |
系统显示景区信息添加成功的提示 新的景区信息出现在景区信息列表中 |
成功 |
|
删除景区信息 |
选择要删除的景区信息,点击删除按钮 |
提示“删除成功”,并在景区信息列表中删除该景区信息 |
提示“删除成功”,并在景区信息列表中删除该景区信息 |
成功 |
用户登录测试用例,如表6-3所示。
表6-3 用户登录系统测试用例表
|
测试内容 |
录入的数据 |
预期结果 |
实际结果 |
测试状态 |
|
用户账号:456 密码:123456 |
提示请填写用户账号 |
提示请填写用户账号 |
成功 |
|
|
用户登录 |
用户账号:111 密码:123456 |
登录成功,进入系统首页 |
登录成功,进入系统首页 |
成功 |
测试结果表明,系统的功能性和非功能性表现均符合预期。在功能测试方面,采用黑盒和白盒测试相结合的方法验证了管理员新增和删除用户信息、旅游介绍信息的完整流程,例如用户数据录入时的边界值处理和后台SQL事务回滚机制,所有用例(如正确添加“张三”用户信息或删除商品数据后的列表更新)均执行成功,操作结果与预期一致,系统未出现数据异常或权限漏洞。用户登录模块也通过多种场景测试,成功验证了账号校验逻辑和错误提示功能,如空账号输入时的友好提示及正常登录后的页面跳转。综合来看,系统在功能实现和性能表现上均达到设计目标,能够满足实际业务需求。
结 论
本研究围绕旅游管理系统的设计与实现,通过理论分析与工程实践相结合,构建了一套完整的信息管理解决方案,显著提升了旅游行业的运营效率和用户体验。在理论层面,本研究针对传统旅游管理模式存在的数据冗余、响应迟缓及并发处理能力不足等问题,应用模块化设计思想与分层架构,结合数据库优化技术(如索引优化、事务管理)和高并发解决方案,有效解决了多用户并发访问时系统稳定性差、数据处理效率低等关键问题。在实践层面,本文所设计的系统实现了管理员对用户信息、旅游介绍等核心数据的高效增删改查,并通过严格的自动化测试与性能压力测试验证了系统的可靠性和响应速度。测试结果表明,系统在500用户并发登录、大数据量加载及持续高负载运行的环境下仍能保持3秒以内的响应时间,无崩溃或性能下降现象。此外,用户登录模块采用多场景校验机制,保证了安全性和易用性。整体而言,本研究不仅提供了一套可落地的旅游管理系统实现方案,还验证了其在实际业务场景中的适用性,为类似系统的开发提供了技术参考。
尽管本研究在系统设计与实现上取得了一定成果,但仍存在一些局限性。首先,当前系统的个性化推荐功能较为基础,仅依赖静态规则匹配,未来可结合机器学习算法(如协同过滤、深度学习推荐模型)进一步优化精准度。其次,大数据分析和智能化决策支持能力尚未充分挖掘,未来可引入数据挖掘与预测分析模块,以提升旅游趋势预判和动态定价能力。最后,系统的安全防护机制(如防SQL注入、DDoS攻击防御)仍有待加固,可结合更严格的权限校验和区块链技术提高数据可信度。这些改进方向将为旅游管理系统的智能化、安全化发展提供更广阔的研究空间。
参考文献
- 周海涛,何金花,王文杰,等.基于Android平台的乡村旅游App系统设计与实现[J].电脑知识与技术,2024,20(09):68-71.
- 刘雨桥.辽宁乡村智慧旅游平台服务系统设计探究[J].中国信息界,2024,(04):98-100.
- 林龙生.浅析智慧城市建设中公园智慧系统的设计——以福州晋安湖公园为例[J].四川水泥,2023,(11):133-135.
- 余弦,龙杰丽,王二帅.在线旅游平台商家管理系统探析——以马蜂窝旅游网为例[J].西部旅游,2023,(14):79-81.
- 颜子涵,禹振,曹盼,等.基于大数据存储和智能推荐的贵州特色小镇在线旅游平台的设计与实现[J].电脑知识与技术,2022,18(24):20-22.
- 李小华,刘雨潇,杨子怡,等.旅游平台系统运营模式研究[J].科技创新与应用,2022,12(13):52-55.
- 张皓瑜,吴合力,张雨平.基于Docker的在线实验教学平台——以部署旅游景区后台管理系统为例[J].现代信息科技,2022,6(14):110-112+118.
- 赵琳.文化和旅游大数据网评信息系统在部级监测平台的应用研究[J].信息与电脑(理论版),2022,34(05):95-97.
- 叶宇琳,吴佳瑶.基于WebGIS的用户自定义地图旅游平台设计——以杭州市为例[J].无线互联科技,2023,20(10):82-85.
- 董宝兰,杨杰.旅游城市交通监测预警平台的设计与开发[J].福建电脑,2023,39(03):94-97.
- 曾文珺.在线旅游平台企业生态系统升级路径研究[D].哈尔滨理工大学,2024.
- 王江涛,杨潇潇,李欢.基于电子地图的景区大数据平台设计与实现[J].地理空间信息,2021,19(11):151-154+10.
- Zhu W .The promotion path of high-quality development of rural tourism based on intelligent cloud platform system[J].Applied Mathematics and Nonlinear Sciences,2024,9(1):
- Liu W .Application of visual embedded system and speech recognition in tourism management network teaching platform[J].International Journal of System Assurance Engineering and Management,2023,(prepublish):1-14.
- Xuejuan W .Implementation of Personalized Information Recommendation Platform System Based on Deep Learning Tourism[J].Journal of Sensors,2022,2022
致 谢
本论文的顺利完成离不开各位师长、同学及家人的鼎力支持和无私帮助,在此谨向你们致以最诚挚的感谢。
首先,衷心感谢学校提供的优质学术资源和科研环境,使我在研究过程中能够充分利用实验室设备、图书馆文献及各类学术平台,为论文的顺利完成奠定了坚实基础。同时,感谢各位任课教师在我求学期间的悉心指导和严格训练,使我具备了扎实的专业知识和严谨的研究态度,尤其是在本课题的研究过程中,导师给予了我关键性的指导意见,帮助我不断完善研究方法,优化实验设计,使论文得以更加科学、系统地呈现。
其次,感谢我的同学们在学习和生活中给予的陪伴与帮助。无论是在项目调研、数据分析的讨论中,还是在论文撰写遇到困难时的相互鼓励和思想碰撞,都让我受益匪浅。此外,特别感谢我的家人,他们的理解、支持与鼓励是我前进的动力。无论遇到多大的挑战,他们始终给予我无限的信任和温暖,让我能够专注学业、坚持完成研究任务。
最后,在此向所有曾经给予我帮助和支持的人致以深深的谢意,你们的关怀和鼓励让我在学术研究的道路上走得更远。我将继续努力,不负众望。
更多推荐

所有评论(0)