龙虾OpenClaw王炸来了,全体码农的春天来了!
再通过两个高并发项目实战帮你积累有亮点的项目经验,再加一节AI大模型实战课帮你面试加分,最后还有一节手把手优化简历的课程,解决你所有的面试跳槽困惑,助你在万千面试者中杀出重围!JVM 调优、Redis 高并发、Spring Cloud微服务这些核心技能,全是AI落地企业级应用的基石 ——CRUD的Java岗位需求持续萎缩,只会写基础业务代码的程序员,正被会AI的同行快速替代。由于篇幅有限,这里只展
最近刷技术圈,OpenClaw简直是刷屏级存在——GitHub星标疯涨,同事群里全在转,连隔壁做运维的老哥都在问 “这玩意儿能不能帮我写脚本”。
文末可免费领取龙虾Open Clawa超详细安装教程
但对Java 程序员来说,这波风口背后,是前所未有的生存危机!
打开招聘网站看看残酷真相:AI+后端相关岗位需求同比暴涨12倍,平均月薪直接冲到60738元!而传统纯CRUD的Java岗位需求持续萎缩,只会写基础业务代码的程序员,正被会AI的同行快速替代。

现在大厂面试早就变天了:80%的岗位明确要求 “懂大模型、能做Java+AI集成”,不会AI,不是“加分项”没了,是连面试门槛都摸不到了。
JVM 调优、Redis 高并发、Spring Cloud微服务这些核心技能,全是AI落地企业级应用的基石 ——不懂AI的Java程序员,正在失去职场话语权!
别慌,现在补还来得及!现在正是弯道超车的黄金期,图灵课堂《Java面试+AI大模型面试突击课》重磅开讲,帮你抓住AI时代的涨薪救命稻草。

本训练营由前京东唯品会资深架构师诸葛老师主讲,3天讲透Java面试六大高频技术栈JVM、Mysql、Redis、并发、Spring与SpringBoot、微服务架构底层原理与面试核心点,再通过两个高并发项目实战帮你积累有亮点的项目经验,再加一节AI大模型实战课帮你面试加分,最后还有一节手把手优化简历的课程,解决你所有的面试跳槽困惑,助你在万千面试者中杀出重围!
课程直播时间是3月23日-3月25日,每晚8点,不仅免费,还将给你带来极佳课程体验和课程效果!
具体课程内容如下:


左右滑动查看更多
本次课程还提供技术集训、项目实战、面试突击、学习反馈四大模块的服务,逐一修炼,步步落实,帮助你在求职跳槽中,找到正确发力点,稳中求胜。

面试题已经准备好,正打算找工作的可以扫码添加领取:
📣即将开播
立即扫码,即可免费预约
「面试突击 +项目实战 + 免费资料」


面试宝典资料展示👇
01
龙虾Open Claw篇



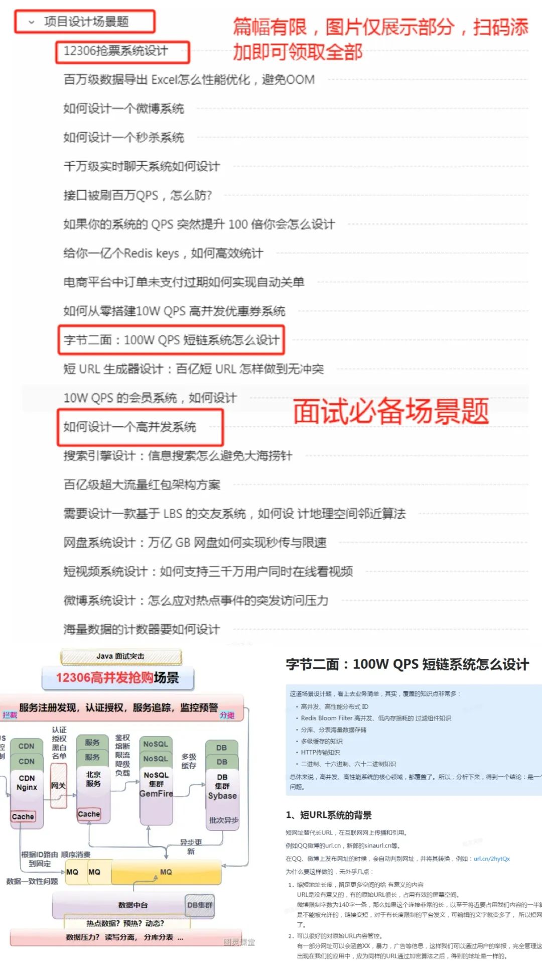
02
项目设计场景题篇



03
线上问题排查篇



04
面试篇



05
并发编程篇



06
Spring&SpringBoot篇



07
系列篇



08
AI大模型DeepSeek篇



09
云计算篇



10
综合篇



由于篇幅有限,这里只展示部分内容,大家自行扫下方二维码,添加助教小姐姐微信领取!
🔥「Java+AI大模型面试提升训练营」🔥
立即扫码,即可免费预约
「面试突击 +项目实战 + 免费资料」


更多推荐


所有评论(0)