OpenClaw完全指南——从原理到实现的专家级解析 2026
OpenClaw 是一款开源自托管的个人 AI 助手网关,核心定位为 “自托管、多通道、代理原生、开源开放”,通过桥接主流即时通讯应用(如 Telegram、Discord、WhatsApp 等)与大型语言模型(LLM),实现跨平台消息统一路由与 AI 代理协作。支持 macOS、Linux、Windows(WSL2)等多系统部署,提供官方安装脚本和 npm 安装两种方式,配置流程涵盖初始化向导、

一、核心定位与技术背景
OpenClaw 是一款开源自托管的个人 AI 助手网关,核心定位为 “自托管、多通道、代理原生、开源开放”,通过桥接主流即时通讯应用(如 Telegram、Discord、WhatsApp 等)与大型语言模型(LLM),实现跨平台消息统一路由与 AI 代理协作。其技术根基源于第三代 LLM-based Agent 范式,区别于传统符号 Agent 和统计 Agent,具备上下文学习、思维链推理、指令遵循和工具使用四大涌现能力,采用 “感知 - 决策 - 执行” 的闭环工作模式,与自动驾驶系统在架构设计上存在技术同源性。
二、核心架构与工作机制
1. 架构设计
采用扁平化功能组件架构,核心包括 Gateway 控制平面(运行于本地 127.0.0.1:18789)、多通道接入层(Channels)、Pi Agent 运行时、会话管理(Session Management)、定时任务与 Webhook 等模块。设计遵循本地优先、模块化、可扩展性和事件驱动四大原则,确保数据主权与系统灵活性。
2. 关键组件工作原理
Gateway:作为中央枢纽,负责消息路由、会话管理、通道集成和技能加载,通过 WebSocket 协议实现实时通信,支持会话修剪、上下文压缩和多维度权限控制。
Agent Runtime:核心执行引擎,通过 Agent Loop 实现 “等待输入 - 上下文组装 - LLM 推理 - 流式处理 - 工具执行 - 结果反馈 - 响应输出” 的闭环流程,支持模型故障转移、子代理并行执行和动态推理级别调整。
通信协议:基于 WebSocket 实现客户端与网关的身份认证(本地信任 + 配对令牌)、心跳检测和消息传输,定义标准化的请求 / 响应 / 事件格式,支持跨设备节点能力调用(相机、屏幕录制、位置获取等)。
三、核心功能模块
1. 五大核心能力
多通道通信网关:支持 10+ 主流聊天平台,通过适配器模式统一消息格式,适配平台原生特性。
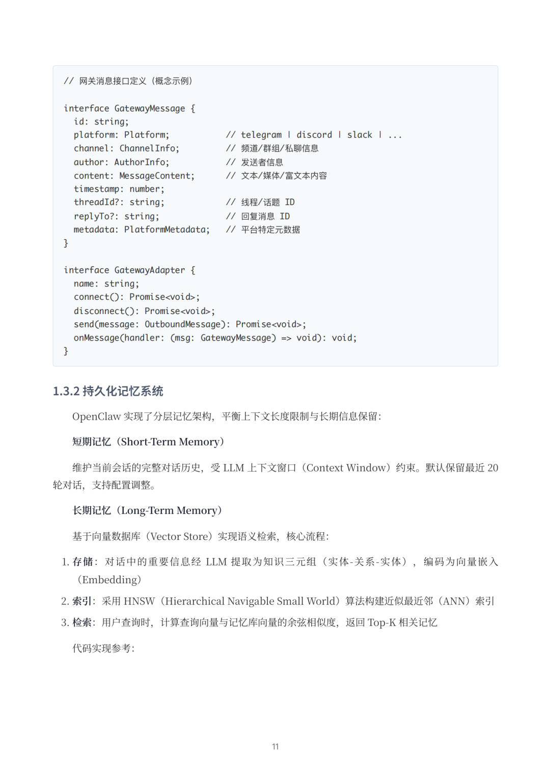
持久化记忆系统:采用短期记忆(会话历史)+ 长期记忆(向量数据库存储)分层架构,支持语义检索、记忆压缩和自动记忆刷新。
工具执行系统:内置文件操作、Shell 执行、浏览器控制等 6 大类工具,通过声明式 Schema 注册,支持权限沙箱和审批机制。
多代理系统:支持多 Agent 独立部署(独立工作区、配置和会话),基于规则路由实现消息精准分发,支持代理间协作与负载均衡。
技能扩展系统:通过 SKILL.md 标准化格式实现功能扩展,支持社区技能市场(ClawHub)一键安装、更新与定制开发。
2. 安全与权限机制
构建四级策略防护(全局 - Agent - 工具 - 提供商),包含沙盒隔离、敏感操作确认、访问控制(配对 / 白名单)、审计日志四大核心机制,保障工具执行、数据存储和跨平台通信的安全性。
四、实践与生态
1. 部署与使用
支持 macOS、Linux、Windows(WSL2)等多系统部署,提供官方安装脚本和 npm 安装两种方式,配置流程涵盖初始化向导、通道配对、模型配置和技能安装,典型应用场景包括个人 AI 助手、团队协作助手、多平台统一管理等。
2. 生态与创业方向
生态建设:包含 Skill 开发、GitHub 代码贡献、Discord 社区互动三大参与路径,ClawHub 技能市场提供丰富的第三方扩展。
创业方向:聚焦垂直领域 AI 代理服务、Skill 开发工作室、企业级平台集成、AI 教育培训和 AI 代理基础设施五大赛道,提供从 MVP 开发到规模扩张的实施路线。
五、未来展望
技术层面将强化多模态能力、自主代理规划、边缘计算部署和 AI 原生应用架构;生态层面计划推出图形化 Skill 编辑器、团队协作功能和全球化社区;长期愿景是成为 AI 代理时代的核心基础设施,支撑商业生态与就业机会创造。
后台回复“260312A”,可获得下载资料的方法。






























更多推荐

所有评论(0)