数据行者:OpenClaw完全使用手册 2026
提供常用命令速查、完整配置文件示例、故障排除指南(Gateway 启动失败、模型无响应等问题排查),同时给出官方资源(GitHub、文档、ClawHub)、中文社区地址、云厂商部署方案及相关工具(Ollama、AgentSkills)。核心功能:支持文件 / 文档全类型处理(创建、批量操作、格式转换等)、浏览器自动化(网页访问、数据抓取、定时监控)、系统命令执行(终端操作、开发工作流自动化),且可

这份《OpenClaw 完全使用手册(2026 年 2 月版)》是一款 2026 年初走红的开源个人 AI 助手平台的全维度使用指南,核心围绕 OpenClaw 的功能特性、全场景使用、国内适配、本地部署及安全实践展开,清晰讲解了其从基础操作到高级应用的全流程,同时针对国内网络环境做了专属优化方案,以下是核心总结:
一、平台核心定位与特性
核心定位:主打 “本地优先” 的个人 AI 助手,区别于传统云服务聊天机器人,实现从 “顾问” 到 “数字员工” 的转变,可本地运行、深度定制,支持多通讯平台交互并能直接操作用户系统完成自动化任务。
核心优势
本地优先架构:数据隐私保障、离线可用、用户完全控制且无额外订阅费用;
多平台集成:支持 Telegram、WhatsApp 等国际平台,及飞书、钉钉、企业微信等国内办公平台;
零代码技能插件系统:ClawHub 已有 3000 + 社区技能,修改后热重载,遵循 AgentSkills 标准;
持久化记忆:通过 Markdown 存储用户偏好、历史对话,实现个性化交互。
发展现状:2026 年 1 月在 GitHub 发布后快速崛起,短时间内 Stars 破 18 万,拥有活跃的开发者社区,国内云厂商(阿里云、腾讯云)提供一键部署方案,还有中文社区做本地化支持。
适用群体:个人用户(知识管理、日程处理等)、团队协作(智能客服、数据报表、流程自动化等)、开发者(技能 / 插件开发、原型验证等)。
二、全场景使用攻略
基础操作:首次启动通过配置向导完成身份认证、模型配置等,可通过 Web 控制台、通讯平台、命令行三种方式交互,提供openclaw status/gateway start等常用命令实现状态查看、服务启停等操作。
核心功能:支持文件 / 文档全类型处理(创建、批量操作、格式转换等)、浏览器自动化(网页访问、数据抓取、定时监控)、系统命令执行(终端操作、开发工作流自动化),且可通过自然语言指令触发。
通讯平台集成:详细讲解 Telegram(官方推荐)、飞书、钉钉的配置步骤,含应用创建、凭证获取、权限配置等关键操作。
技能插件管理:技能分工作区、本地、内置三类(工作区优先级最高),可从 ClawHub 安装 / 更新,推荐 serpapi(联网搜索)、obsidian(笔记管理)等常用技能。
高级应用:可构建个人知识库(结合 RAG 功能)、实现自动化工作流(数据监控、内容创作流水线)、多智能体协作、智能家居控制(对接第三方 API)。
三、国内网络专属使用方案
环境准备:无需科学上网,可使用国内 npm 镜像源加快下载,国内社区提供汉化版本,预装常用技能且适配国内网络。
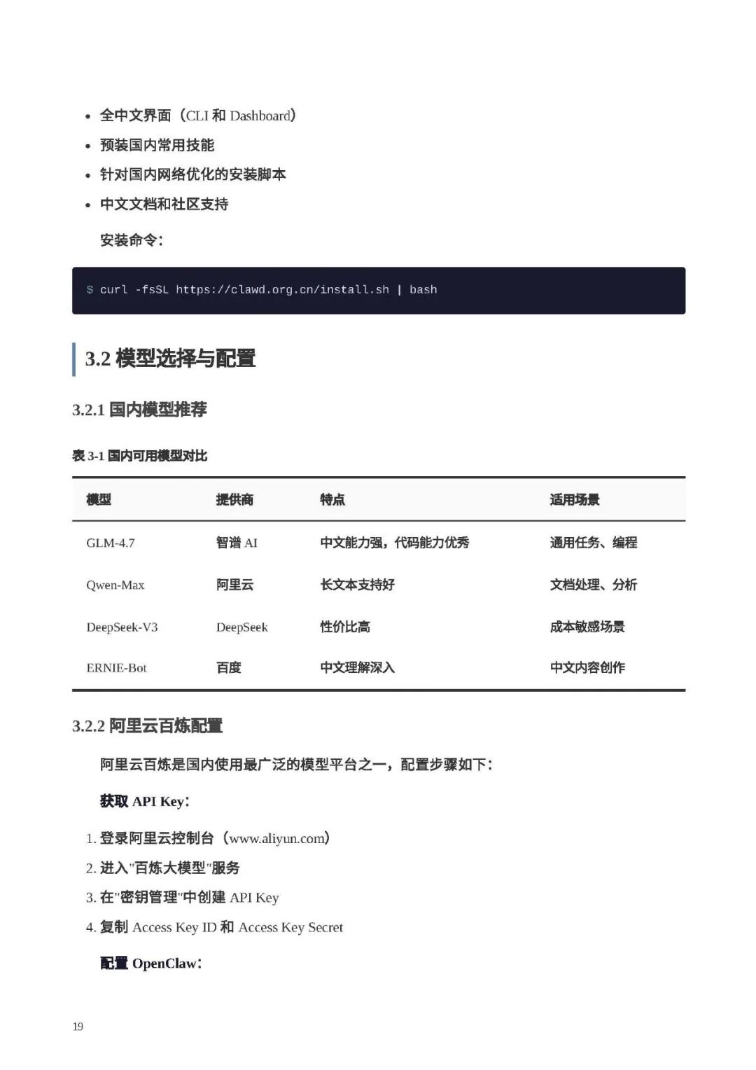
模型配置:推荐智谱 GLM-4.7、阿里云 Qwen-Max、百度 ERNIE-Bot 等国内大模型,详细给出阿里云百炼、智谱 AI 的 API Key 获取及配置步骤;也支持通过 Ollama 部署本地模型(给出硬件要求:7B 模型需 16GB 内存,14B 需 32GB 等)。
国内平台接入:分步详解飞书、钉钉、企业微信的完整接入流程,含开放平台应用创建、权限设置、回调配置等。
常见问题解决:针对网络下载失败、模型 API 超时、飞书 / 钉钉机器人无响应等问题,给出具体排查和解决方法,同时提供性能优化建议(如选择快模型、限制并发、清理缓存)。
四、多环境本地部署指南
部署前提:明确硬件要求(最低 2 核 4G,推荐 4 核 8G),软件依赖 Node.js 22+、npm、Git(可选)、Docker(可选),并给出前置检查命令。
分系统部署:分别讲解 Windows(含 WSL2 推荐方案)、macOS(Homebrew 安装,Apple Silicon 芯片本地模型优化)、Linux(Ubuntu/Debian、CentOS/RHEL)的安装和配置步骤。
便捷部署方式
Docker 部署:提供官方镜像拉取、Docker Compose 配置,国内可使用阿里云镜像加速;
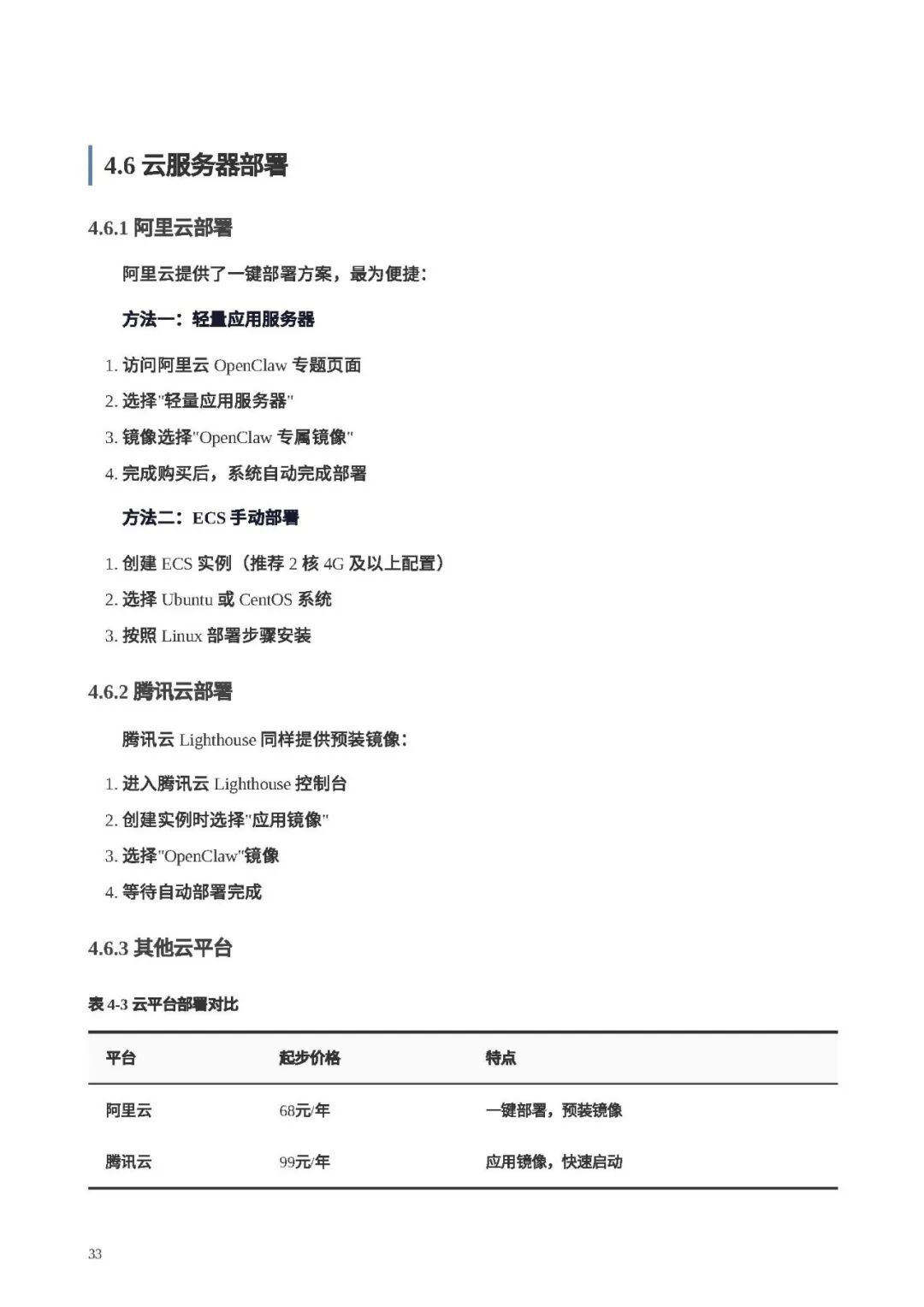
云服务器部署:阿里云、腾讯云提供 OpenClaw 专属镜像,一键部署,也给出华为云、DigitalOcean 等平台的部署特点和起步价格。
配置与优化:介绍配置文件结构(主配置openclaw.json,含模型、网关、技能等配置),提供性能优化(模型故障转移、内存清理)、备份与恢复(定时备份~/.openclaw/目录)方法。
五、安全与最佳实践
核心安全风险:高风险包括远程代码执行、提示词注入、凭证泄露,中风险包括供应链攻击、数据泄露,且存在公网暴露、恶意技能利用等典型攻击场景(超 42000 个公网实例存在认证漏洞)。
安全加固措施:网络层面限制端口公网暴露、修改默认端口;系统层面降权运行、使用 Docker 隔离;应用层面及时更新版本、审查第三方技能。
权限管理:遵循最小权限原则,限制文件 / 网络 / 命令访问范围;开启配对验证,仅批准可信用户;配置允许列表,限定访问用户。
监控与审计:启用详细日志记录并配置日志轮转,监控高频 API 调用、异常文件操作等行为,定期审计端口、技能、凭证安全。
六、附录资源
提供常用命令速查、完整配置文件示例、故障排除指南(Gateway 启动失败、模型无响应等问题排查),同时给出官方资源(GitHub、文档、ClawHub)、中文社区地址、云厂商部署方案及相关工具(Ollama、AgentSkills)。
后台回复“260309A”,可获得下载资料的方法。



































点击文后阅读原文,可获得下载资料的方法。

更多推荐

所有评论(0)