基于Python的疫苗接种预约系统设计与实现 计算机毕业设计源码97267
前端注册用户模块:注册登录:用户可以通过填写注册表单来创建一个新账户,注册成功后,使用相同的用户名和密码登录系统,以便访问个人数据和进行操作。首页:用户登录后首先看到的页面,提供了一个概览,包括通知公告、新闻资讯和疫苗信息等重要更新和消息,方便用户快速获取最新信息。通知公告:此部分展示系统发布的官方通知和公告,用户可以查看最新的政策变动、活动信息等,确保不会错过重要消息。新闻资讯:用户可以阅读最新
目 录
摘 要
本研究旨在介绍一种基于Python语言开发的疫苗接种预约系统的整体架构设计与具体实现方法。该系统主要针对当前全球公共卫生事件,特别是疫苗接种过程中面临的预约难题,提供了一套完整的信息化解决方案。系统采用B/S架构模式,前端利用HTML、CSS和JavaScript技术构建用户友好的交互界面,后端则使用Python及其强大的Web框架Django进行业务逻辑处理和数据管理。系统还集成了用户注册登录、通知公告、新闻资讯浏览、疫苗信息查询及预约功能,并为管理员提供了包括疫苗类型、接种地点、预约记录等在内的全面管理系统。通过实际部署与应用,该系统不仅提高了疫苗接种预约的效率,减少了人群聚集带来的风险,而且提升了公众对疫苗接种过程的信任度和满意度。
关键词:Django框架,疫苗接种预约系统
This study aims to introduce the overall architecture design and specific implementation method of a vaccination appointment system developed in the Python language. The system provides a complete set of information solutions to the current global public health events, especially the booking problems faced in the vaccination process. The system adopts B / S architecture mode. In the front end, HTML, CSS and JavaScript technologies are used to build a user-friendly interactive interface, while in the back end, Python and its powerful Web framework Django are used for business logic processing and data management. The system also integrates user registration and login, notification announcement, news information browsing, vaccine information query and appointment functions, and provides administrators with a comprehensive management system including vaccine type, vaccination site, appointment record, etc. Through practical deployment and application, the system not only improves the efficiency of vaccination appointments, reduces the risk of crowd gathering, but also improves the public's trust and satisfaction with the vaccination process.
Keywords: Django framework, vaccination appointment system
- 绪 论
- 研究背景及意义
在全球公共卫生事件频发的背景下,疫苗接种作为预防和控制传染病最有效的手段之一,其重要性不言而喻。在实际操作中,疫苗接种过程面临着诸多挑战,其中之一便是预约系统的效率与便捷性问题。传统的电话预约或现场登记方式不仅耗时费力,还容易导致信息不对称、人群聚集等问题,增加了交叉感染的风险。开发一个高效、便捷且安全的疫苗接种预约系统显得尤为迫切。
基于Python语言开发的疫苗接种预约系统正是在这样的背景下应运而生。该系统通过信息化手段优化了疫苗接种流程,实现了从用户注册登录、信息发布、疫苗查询到在线预约的一站式服务。利用Python及其丰富的库和框架(如Django),系统能够快速处理大量并发请求,并确保数据的安全性和隐私保护。系统还为管理者提供了强大的后台支持,包括但不限于疫苗类型管理、接种地点管理、预约记录审核等功能,极大提升了管理效率和服务质量。
该研究的意义在于,它不仅提供了一种切实可行的技术解决方案来应对当前疫苗接种过程中遇到的实际问题,而且展示了信息技术在公共卫生领域中的巨大应用潜力。通过提高疫苗接种预约的透明度和便利性,该系统有助于增强公众对疫苗接种的信任和支持,从而促进群体免疫目标的实现。
在全球范围内,疫苗接种预约系统的开发与应用已成为公共卫生领域的重要研究方向。国外方面,许多发达国家如美国、英国和德国等已经建立了较为成熟的在线预约系统。美国的V-safe系统不仅支持疫苗接种预约,还能通过短信提醒和健康状况追踪功能帮助用户管理接种后的健康状态。英国的NHS也推出了类似的在线平台,提供从预约到接种全流程服务,并集成了电子健康记录以提高医疗服务的整体效率。这些系统大多基于先进的信息技术框架,如Java、Python等,具有高度的可扩展性和安全性。
在国内,随着数字化转型的加速推进,疫苗接种预约系统的研发也取得了显著进展。中国政府高度重视信息化在疫情防控中的作用,积极推广使用“健康码”、“疫苗接种预约平台”等工具。提供了便捷的疫苗接种预约服务,用户可以通过手机端快速完成预约操作。阿里云、腾讯等科技公司也积极参与相关系统的开发,利用其强大的云计算能力,优化了预约流程并提高了系统的响应速度和服务质量。
尽管国内外在疫苗接种预约系统方面已取得了一定成果,但仍面临一些挑战。例如,如何确保大规模并发请求下的系统稳定性、数据的安全性以及用户体验的优化等问题仍需进一步探索。此外,针对不同地区、不同人群的需求差异,如何实现系统的个性化定制也是一个重要的研究方向。未来的研究将继续致力于解决这些问题,推动疫苗接种预约系统的不断完善和发展。
本论文共分为七个主要章节,具体结构如下:
1. 绪论:介绍研究背景与意义,回顾国内外研究现状,并概述论文的组织结构。
2. 相关技术介绍:本章节将对疫苗接种预约系统平台系统的实现关键技术进行简要介绍。
3. 需求分析:对系统的功能需求和非功能需求进行分析,明确用户和管理员的需求,并进行可行性分析,包括技术、操作和经济可行性。
4. 系统设计:涵盖系统架构设计、系统模块设计,并进行数据库的概念设计与表设计。
5. 系统实现:具体描述各个功能模块的实现过程,展示系统如何根据需求进行开发。
6. 系统测试:阐述测试的目的,分析测试结果并得出结论,以验证系统的稳定性和功能完整性。
7. 总结:总结研究的主要成果和贡献,指出存在的不足及未来的研究方向。
B/S体系[1],即Browser/Server体系,是一种常见的网络应用程序架构。其工作原理基于客户端与服务器之间的请求-响应模型。用户通过浏览器向服务器发送请求,服务器接收到请求后进行处理,并生成相应的响应结果,最终将响应返回给客户端。浏览器接收到服务器返回的响应后,解析其中的标记语言(如HTML[2]),并根据CSS样式表和PythonScript脚本来渲染页面,呈现给用户。用户可以与页面进行交互,例如点击链接、填写表单等操作,这些操作会触发新的请求,循环执行上述过程。
Django是一个使用Python语言开发的Web应用程序框架[3]。它提供了一种简单而强大的方式来构建复杂的网站和应用程序。通过使用Django,开发人员可以更轻松地处理数据库、创建用户界面和处理用户请求。它还提供了一个自动生成管理界面的功能,使得管理后台数据变得更加简单。Django还具有强大的安全功能,可以保护网站免受常见的网络攻击[4]。总之,Django是一个非常实用和易于学习的框架,适用于各种规模的Web项目。无论你是初学者还是经验丰富的开发人员,都可以从Django的便利性和灵活性中受益。
MySQL是一种广泛使用的开源关系型数据库管理系统[5](RDBMS),其稳定性、可靠性和卓越性能使其成为众多应用程序的首选数据库。MySQL支持标准SQL语法,并提供丰富的功能和特性,如事务处理、触发器和存储过程等,以满足开发者对数据管理和操作的需求。MySQL具有良好的可扩展性,支持主从复制、分布式架构和集群部署,适用于各种规模和负载的应用场景。作为一个开源项目,MySQL拥有庞大的用户社区和活跃的开发者社区,为用户提供了丰富的文档、教程和支持资源。总之,MySQL是一款可靠、强大且灵活的关系型数据库管理系统[6],通过其卓越性能和可扩展性,帮助开发者高效地管理和操作数据,并得到了广大用户的认可和应用。
Python是一种简洁易读、跨平台且功能强大的编程语言[7]。它拥有庞大而活跃的社区,提供了丰富的第三方库和框架,如NumPy、Pandas和Django,使开发人员能够快速构建各种应用程序。Python在数据处理和科学计算方面表现出色,通过相关库和工具,可以进行数据分析、机器学习和科学计算等任务。此外,Python广泛应用于Web开发[8]、自动化脚本、网络爬虫等领域,其多样性使其成为一个全能的编程语言。无论你是初学者还是有经验的开发者,Python的简单语法、跨平台性以及强大的社区支持都能为你提供高效、优雅和可靠的编程体验。总之,Python是一个强大而灵活的编程语言,深受开发人员喜爱,并在各个领域得到广泛应用
在技术可行性方面,选择使用Python作为开发语言,结合相应的框架Django,以实现系统的功能需求。Python作为一种简洁而强大的编程语言,具有丰富的库支持和成熟的开发社区,可以满足疫苗接种预约系统平台系统的开发需求。Django作为Python的Web框架,提供了高度可扩展的开发环境,使得系统的设计和实现更加便捷和高效。
系统开发采用开源技术栈,降低了软件授权与工具采购成本。Django框架简化了开发流程,缩短了项目周期,减少了人力投入。此外,借助云计算资源部署系统,可根据实际需求灵活调整服务器配置,进一步降低硬件成本。
疫苗接种预约系统平台的构建符合社会对公共卫生服务的需求,有助于提高疫苗接种效率和覆盖面。系统的实施能够优化医疗资源配置,减少人工预约的繁琐流程,提升公众对疫苗接种服务的满意度。通过系统的数据收集和分析功能,可以为公共卫生部门提供有价值的决策支持,促进疫苗接种工作的科学化和规范化。
在操作可行性方面,本系统设计注重用户体验,采用了直观易用的界面设计,并提供详细的帮助文档支持,确保用户可以轻松上手使用各项功能。无论是用户还是后台管理员,都能通过简洁明了的操作流程完成信息查询和管理等任务。因此,从用户操作的角度来看,本系统具备良好的操作可行性。
疫苗接种预约系统平台系统划分为了前端模块和后端模块两大部分。
前端注册用户模块:
注册登录:用户可以通过填写注册表单来创建一个新账户,注册成功后,使用相同的用户名和密码登录系统,以便访问个人数据和进行操作。
首页:用户登录后首先看到的页面,提供了一个概览,包括通知公告、新闻资讯和疫苗信息等重要更新和消息,方便用户快速获取最新信息。
通知公告:此部分展示系统发布的官方通知和公告,用户可以查看最新的政策变动、活动信息等,确保不会错过重要消息。
新闻资讯:用户可以阅读最新的新闻和资讯,了解行业动态和相关知识。此外,用户还可以对新闻进行点赞、收藏和评论,与社区互动。
疫苗信息:提供疫苗相关的最新信息,包括疫苗种类、接种指南和注意事项等。用户可以对疫苗信息进行点赞、收藏和评论,便于分享和讨论。
我的账号:用户可以在此模块中修改个人密码和资料,确保账户安全和个人信息的准确性。
个人中心:用户可以访问个人首页,查看个人资料和活动记录。此外,预约记录、接种记录、收藏和评论管理等功能,帮助用户更好地管理个人健康信息和互动内容。
后端管理员模块:
登录:管理员通过输入用户名和密码登录系统,系统提供安全验证机制,确保只有授权的管理员可以访问管理界面。
后台首页:登录成功后,管理员将进入后台首页,在这里可以点击右上角查看个人信息、修改密码等,同时首页会展示系统的所有的功能模块。
系统用户:此模块允许管理员管理平台上的用户账户,包括管理员账户和注册用户账户的添加、删除、查询以及修改用户信息。
疫苗类型管理:管理员可以在此模块添加新的疫苗类型、删除不再使用的疫苗类型以及查询和查看疫苗类型的详细信息。
接种地点管理:管理员可以添加新的接种地点、删除不再运营的地点、查询现有地点,并查看每个地点的详细信息。
疫苗信息管理:管理员可以添加新的疫苗信息、删除过期或错误的疫苗信息、查询疫苗信息,并查看用户对疫苗的评论。
预约记录管理:此模块允许管理员删除无效或错误的预约记录、查询和查看预约详情,以及审核和管理接种状态。
接种记录管理:管理员可以删除错误或无效的接种记录、查询和查看接种详情,确保接种数据的准确性。
系统管理:包括轮播图管理,管理员可以添加、删除和查询轮播图,以及网站公告管理,添加、删除和查询公告内容。
资源管理:管理员可以管理新闻资讯和资讯分类,包括添加、删除、查询和查看评论,确保信息的及时更新和准确性。
疫苗接种预约系统平台系统的非功能性需求比如疫苗接种预约系统平台系统的安全性怎么样,可靠性怎么样,性能怎么样,可拓展性怎么样等,具体可以表示在如下3-1表格中:
表3-1疫苗接种预约系统平台系统非功能需求表
|
安全性 |
主要指疫苗接种预约系统平台系统数据库的安装,数据库的使用和密码的设定必须合乎规范。 |
|
可靠性 |
可靠性是指疫苗接种预约系统平台系统能够安装用户的指示进行操作,经过测试,可靠性90%以上。 |
|
性能 |
性能是影响疫苗接种预约系统平台系统占据市场的必要条件,所以性能最好要佳才好。 |
|
可扩展性 |
比如数据库预留多个属性,比如接口的使用等确保了系统的非功能性需求。 |
|
易用性 |
用户只要跟着疫苗接种预约系统平台系统的页面展示内容进行操作,就可以了。 |
|
可维护性 |
疫苗接种预约系统平台系统开发的可维护性是非常重要的,经过测试,可维护性没有问题 |
疫苗接种预约系统平台系统的完整UML用例图分别是图3-1、3-2。
注册用户角色用例如下图所示。

图 3-1疫苗接种预约系统平台系统注册用户角色用例图
管理员角色用例如下图所示。

图 3-2疫苗接种预约系统平台系统管理员角色用例图
系统开发流程的主要步骤,从需求分析到系统完成的全过程。流程包括需求分析、总体设计(结构、功能、数据)、详细设计(模块、编码)、模块整合与调用,以及测试、扩展和完善,最终完成系统的开发。本系统的开发流程如下图所示

图 3-3系统开发流程图
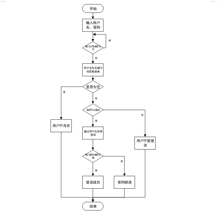
用户输入用户名和密码后,系统先检查输入是否为空,再验证用户名是否存在,若存在则通过用户名获取密码并校验。若密码正确则登录成功,否则提示密码错误。若用户名不存在或无法登录,提示用户操作无效。如下图所示。

图 3-4登录流程图
用户首先进入系统登录界面,输入用户名和密码后,系统验证信息是否正确。若验证失败,返回登录界面重新输入,若验证成功,则进入功能界面,执行相应功能处理后结束操作流程。操作流程如下图所示。

图 3-5 系统操作流程图
管理员可以添加信息,用户添加可以自己权限内的信息,输入信息后,要想利用这个软件来进行系统的安全管理,首先需要登录到该软件中。添加信息流程如下图所示。

图 3-6 添加信息流程图
用户首先选择需要修改的记录,输入修改后的数据,系统判断输入数据是否合法。若数据不合法,提示重新输入,若数据合法,则将修改后的数据写入数据库,完成操作后流程结束。修改信息流程图如下图所示。

图 3-7 修改信息流程图
用户选择需要删除的记录后,系统判断是否确认删除。若未确认,返回选择环节,若确认删除,则更新数据库,删除对应记录,完成操作后流程结束。删除信息流程图如下图所示。

图 3-8删除信息流程图
- 总体设计
本章主要讨论的内容包括疫苗接种预约系统平台系统的功能模块设计、数据库系统设计。
本疫苗接种预约系统平台系统从架构上分为三层:表现层(UI)、业务逻辑层(BLL)以及数据层(DL)。

图 4-1疫苗接种预约系统平台系统架构设计图
表现层(UI):也称为用户界面层,它负责与用户进行直接的交互。一个优秀的UI设计能够显著提升用户的体验,确保用户在使用疫苗接种预约系统平台系统时感到舒适和便捷。为了确保良好的兼容性,UI界面设计需要适应不同版本的平台和各种屏幕尺寸的分辨率。此外,UI交互功能必须合理设计,确保用户的操作能够得到相应的反馈和结果,这要求表现层与业务逻辑层之间保持良好的通信和协同工作。
业务逻辑层(BLL):这一层主要处理疫苗接种预约系统平台系统的数据和业务逻辑。当用户通过表现层提交数据时,业务逻辑层会接收这些数据,进行处理,并将结果传递给数据层进行存储或查询。同时,当系统需要从数据层读取数据时,业务逻辑层会处理这些数据,并将其传递给表现层进行展示。
数据层(DL):虽然本疫苗接种预约系统平台系统的数据存储在服务端的MySQL数据库中,但数据层仍然作为一个独立的部分存在。它的主要功能是存储和管理疫苗接种预约系统平台系统的数据。数据层与MySQL数据库进行交互,执行数据的增、删、改、查等操作,确保数据的完整性和安全性。
这三个层次相互独立但又紧密协作,共同构成了疫苗接种预约系统平台系统的完整架构。通过合理的分层设计,可以提高系统的可维护性、可扩展性和可重用性,为用户提供更好的服务和体验。
在上一章节中主要对系统的功能性需求和非功能性需求进行分析,并且根据需求分析了本疫苗接种预约系统平台系统中的用例。那么接下来就要开始对本疫苗接种预约系统平台系统的架构、主要功能和数据库开始进行设计。疫苗接种预约系统平台系统根据前面章节的需求分析得出,疫苗接种预约系统平台系统的功能模块图如下图所示。

图 4-2疫苗接种预约系统平台系统功能模块图
数据库设计一般包括需求分析、概念模型设计、数据库表建立三大过程,其中需求分析前面章节已经阐述,概念模型设计有概念模型和逻辑结构设计两部分。
-
-
- 数据库概念结构设计
-
下面是整个疫苗接种预约系统平台系统中主要的数据库表总E-R实体关系图。

图 4-3疫苗接种预约系统平台系统总E-R关系图
通过上一小节中疫苗接种预约系统平台系统中总E-R关系图上得出一共需要创建多个数据表。在此主要罗列几个主要的数据库表结构设计。
|
编号 |
字段名 |
类型 |
长度 |
是否非空 |
是否主键 |
注释 |
|
1 |
token_id |
int |
是 |
是 |
临时访问牌ID |
|
|
2 |
token |
varchar |
64 |
否 |
否 |
临时访问牌 |
|
3 |
info |
text |
65535 |
否 |
否 |
信息 |
|
4 |
maxage |
int |
是 |
否 |
最大寿命:默认2小时 |
|
|
5 |
create_time |
timestamp |
是 |
否 |
创建时间 |
|
|
6 |
update_time |
timestamp |
是 |
否 |
更新时间 |
|
|
7 |
user_id |
int |
是 |
否 |
用户编号 |
表 4-2-article(文章)
|
编号 |
字段名 |
类型 |
长度 |
是否非空 |
是否主键 |
注释 |
|
1 |
article_id |
mediumint |
是 |
是 |
文章id |
|
|
2 |
title |
varchar |
125 |
是 |
是 |
标题 |
|
3 |
type |
varchar |
64 |
是 |
否 |
文章分类 |
|
4 |
hits |
int |
是 |
否 |
点击数 |
|
|
5 |
praise_len |
int |
是 |
否 |
点赞数 |
|
|
6 |
create_time |
timestamp |
是 |
否 |
创建时间 |
|
|
7 |
update_time |
timestamp |
是 |
否 |
更新时间 |
|
|
8 |
source |
varchar |
255 |
否 |
否 |
来源 |
|
9 |
url |
varchar |
255 |
否 |
否 |
来源地址 |
|
10 |
tag |
varchar |
255 |
否 |
否 |
标签 |
|
11 |
content |
longtext |
4294967295 |
否 |
否 |
正文 |
|
12 |
img |
varchar |
255 |
否 |
否 |
封面图 |
|
13 |
description |
text |
65535 |
否 |
否 |
文章描述 |
表 4-3-article_type(文章分类)
|
编号 |
字段名 |
类型 |
长度 |
是否非空 |
是否主键 |
注释 |
|
1 |
type_id |
smallint |
是 |
是 |
分类ID |
|
|
2 |
display |
smallint |
是 |
否 |
显示顺序 |
|
|
3 |
name |
varchar |
16 |
是 |
否 |
分类名称 |
|
4 |
father_id |
smallint |
是 |
否 |
上级分类ID |
|
|
5 |
description |
varchar |
255 |
否 |
否 |
描述 |
|
6 |
icon |
text |
65535 |
否 |
否 |
分类图标 |
|
7 |
url |
varchar |
255 |
否 |
否 |
外链地址 |
|
8 |
create_time |
timestamp |
是 |
否 |
创建时间 |
|
|
9 |
update_time |
timestamp |
是 |
否 |
更新时间 |
表 4-4-auth(用户权限管理)
|
编号 |
字段名 |
类型 |
长度 |
是否非空 |
是否主键 |
注释 |
|
1 |
auth_id |
int |
是 |
是 |
授权ID |
|
|
2 |
user_group |
varchar |
64 |
否 |
否 |
用户组 |
|
3 |
mod_name |
varchar |
64 |
否 |
否 |
模块名 |
|
4 |
table_name |
varchar |
64 |
否 |
否 |
表名 |
|
5 |
page_title |
varchar |
255 |
否 |
否 |
页面标题 |
|
6 |
path |
varchar |
255 |
否 |
否 |
路由路径 |
|
7 |
parent |
varchar |
64 |
否 |
否 |
父级菜单 |
|
8 |
parent_sort |
int |
是 |
否 |
父级菜单排序 |
|
|
9 |
position |
varchar |
32 |
否 |
否 |
位置 |
|
10 |
mode |
varchar |
32 |
是 |
否 |
跳转方式 |
|
11 |
add |
tinyint |
是 |
否 |
是否可增加 |
|
|
12 |
del |
tinyint |
是 |
否 |
是否可删除 |
|
|
13 |
set |
tinyint |
是 |
否 |
是否可修改 |
|
|
14 |
get |
tinyint |
是 |
否 |
是否可查看 |
|
|
15 |
field_add |
text |
65535 |
否 |
否 |
添加字段 |
|
16 |
field_set |
text |
65535 |
否 |
否 |
修改字段 |
|
17 |
field_get |
text |
65535 |
否 |
否 |
查询字段 |
|
18 |
table_nav_name |
varchar |
500 |
否 |
否 |
跨表导航名称 |
|
19 |
table_nav |
varchar |
500 |
否 |
否 |
跨表导航 |
|
20 |
option |
text |
65535 |
否 |
否 |
配置 |
|
21 |
create_time |
timestamp |
是 |
否 |
创建时间 |
|
|
22 |
update_time |
timestamp |
是 |
否 |
更新时间 |
表 4-5-code_token(验证码)
|
编号 |
字段名 |
类型 |
长度 |
是否非空 |
是否主键 |
注释 |
|
1 |
code_token_id |
int |
是 |
是 |
验证码ID |
|
|
2 |
token |
varchar |
255 |
否 |
否 |
令牌 |
|
3 |
code |
varchar |
255 |
否 |
否 |
验证码 |
|
4 |
expire_time |
timestamp |
是 |
否 |
失效时间 |
|
|
5 |
create_time |
timestamp |
是 |
否 |
创建时间 |
|
|
6 |
update_time |
timestamp |
是 |
否 |
更新时间 |
表 4-6-collect(收藏)
|
编号 |
字段名 |
类型 |
长度 |
是否非空 |
是否主键 |
注释 |
|
1 |
collect_id |
int |
是 |
是 |
收藏ID |
|
|
2 |
user_id |
int |
是 |
是 |
收藏人ID |
|
|
3 |
source_table |
varchar |
255 |
否 |
否 |
来源表 |
|
4 |
source_field |
varchar |
255 |
否 |
否 |
来源字段 |
|
5 |
source_id |
int |
是 |
否 |
来源ID |
|
|
6 |
title |
varchar |
255 |
否 |
否 |
标题 |
|
7 |
img |
varchar |
255 |
否 |
否 |
封面 |
|
8 |
create_time |
timestamp |
是 |
否 |
创建时间 |
|
|
9 |
update_time |
timestamp |
是 |
否 |
更新时间 |
表 4-7-comment(评论)
|
编号 |
字段名 |
类型 |
长度 |
是否非空 |
是否主键 |
注释 |
|
1 |
comment_id |
int |
是 |
是 |
评论ID |
|
|
2 |
user_id |
int |
是 |
是 |
评论人ID |
|
|
3 |
reply_to_id |
int |
是 |
否 |
回复评论ID |
|
|
4 |
content |
longtext |
4294967295 |
否 |
否 |
内容 |
|
5 |
nickname |
varchar |
255 |
否 |
否 |
昵称 |
|
6 |
avatar |
varchar |
255 |
否 |
否 |
头像地址 |
|
7 |
create_time |
timestamp |
是 |
否 |
创建时间 |
|
|
8 |
update_time |
timestamp |
是 |
否 |
更新时间 |
|
|
9 |
source_table |
varchar |
255 |
否 |
否 |
来源表 |
|
10 |
source_field |
varchar |
255 |
否 |
否 |
来源字段 |
|
11 |
source_id |
int |
是 |
否 |
来源ID |
表 4-8-hits(用户点击)
|
编号 |
字段名 |
类型 |
长度 |
是否非空 |
是否主键 |
注释 |
|
1 |
hits_id |
int |
是 |
是 |
点赞ID |
|
|
2 |
user_id |
int |
是 |
否 |
点赞人 |
|
|
3 |
create_time |
timestamp |
是 |
否 |
创建时间 |
|
|
4 |
update_time |
timestamp |
是 |
否 |
更新时间 |
|
|
5 |
source_table |
varchar |
255 |
否 |
否 |
来源表 |
|
6 |
source_field |
varchar |
255 |
否 |
否 |
来源字段 |
|
7 |
source_id |
int |
是 |
否 |
来源ID |
表 4-9-inoculation_record(接种记录)
|
编号 |
字段名 |
类型 |
长度 |
是否非空 |
是否主键 |
注释 |
|
1 |
inoculation_record_id |
int |
是 |
是 |
接种记录ID |
|
|
2 |
user_account |
int |
否 |
否 |
用户账号 |
|
|
3 |
user_name |
varchar |
64 |
否 |
否 |
用户姓名 |
|
4 |
user_phone_number |
varchar |
64 |
否 |
否 |
用户电话 |
|
5 |
user_gender |
varchar |
64 |
否 |
否 |
用户性别 |
|
6 |
name_of_vaccine |
varchar |
64 |
否 |
否 |
疫苗名称 |
|
7 |
vaccine_number |
varchar |
64 |
否 |
否 |
疫苗编号 |
|
8 |
appointment_number |
varchar |
64 |
否 |
否 |
预约编号 |
|
9 |
inoculation_number |
varchar |
64 |
否 |
否 |
接种编号 |
|
10 |
inoculation_time |
datetime |
否 |
否 |
接种时间 |
|
|
11 |
inoculation_remarks |
text |
65535 |
否 |
否 |
接种备注 |
|
12 |
create_time |
datetime |
是 |
否 |
创建时间 |
|
|
13 |
update_time |
timestamp |
是 |
否 |
更新时间 |
|
|
14 |
source_table |
varchar |
255 |
否 |
否 |
来源表 |
|
15 |
source_id |
int |
否 |
否 |
来源ID |
|
|
16 |
source_user_id |
int |
否 |
否 |
来源用户 |
表 4-10-inoculation_site(接种地点)
|
编号 |
字段名 |
类型 |
长度 |
是否非空 |
是否主键 |
注释 |
|
1 |
inoculation_site_id |
int |
是 |
是 |
接种地点ID |
|
|
2 |
location_name |
varchar |
64 |
否 |
否 |
地点名称 |
|
3 |
vaccination_address |
text |
65535 |
否 |
否 |
接种地址 |
|
4 |
create_time |
datetime |
是 |
否 |
创建时间 |
|
|
5 |
update_time |
timestamp |
是 |
否 |
更新时间 |
表 4-11-notice(公告)
|
编号 |
字段名 |
类型 |
长度 |
是否非空 |
是否主键 |
注释 |
|
1 |
notice_id |
mediumint |
是 |
是 |
公告ID |
|
|
2 |
title |
varchar |
125 |
是 |
否 |
标题 |
|
3 |
content |
longtext |
4294967295 |
否 |
否 |
正文 |
|
4 |
create_time |
timestamp |
是 |
否 |
创建时间 |
|
|
5 |
update_time |
timestamp |
是 |
否 |
更新时间 |
表 4-12-praise(点赞)
|
编号 |
字段名 |
类型 |
长度 |
是否非空 |
是否主键 |
注释 |
|
1 |
praise_id |
int |
是 |
是 |
点赞ID |
|
|
2 |
user_id |
int |
是 |
是 |
点赞人 |
|
|
3 |
create_time |
timestamp |
是 |
否 |
创建时间 |
|
|
4 |
update_time |
timestamp |
是 |
否 |
更新时间 |
|
|
5 |
source_table |
varchar |
255 |
否 |
否 |
来源表 |
|
6 |
source_field |
varchar |
255 |
否 |
否 |
来源字段 |
|
7 |
source_id |
int |
是 |
否 |
来源ID |
|
|
8 |
status |
tinyint |
是 |
否 |
点赞状态:1为点赞,0已取消 |
表 4-13-registered_user(注册用户)
|
编号 |
字段名 |
类型 |
长度 |
是否非空 |
是否主键 |
注释 |
|
1 |
registered_user_id |
int |
是 |
是 |
注册用户ID |
|
|
2 |
user_name |
varchar |
64 |
否 |
否 |
用户姓名 |
|
3 |
user_phone_number |
varchar |
64 |
否 |
否 |
用户电话 |
|
4 |
user_gender |
varchar |
64 |
否 |
否 |
用户性别 |
|
5 |
examine_state |
varchar |
16 |
是 |
否 |
审核状态 |
|
6 |
user_id |
int |
是 |
否 |
用户ID |
|
|
7 |
create_time |
datetime |
是 |
否 |
创建时间 |
|
|
8 |
update_time |
timestamp |
是 |
否 |
更新时间 |
表 4-14-reservation_record(预约记录)
|
编号 |
字段名 |
类型 |
长度 |
是否非空 |
是否主键 |
注释 |
|
1 |
reservation_record_id |
int |
是 |
是 |
预约记录ID |
|
|
2 |
user_account |
int |
否 |
否 |
用户账号 |
|
|
3 |
user_name |
varchar |
64 |
否 |
否 |
用户姓名 |
|
4 |
user_phone_number |
varchar |
64 |
否 |
否 |
用户电话 |
|
5 |
user_gender |
varchar |
64 |
否 |
否 |
用户性别 |
|
6 |
name_of_vaccine |
varchar |
64 |
否 |
否 |
疫苗名称 |
|
7 |
vaccine_number |
varchar |
64 |
否 |
否 |
疫苗编号 |
|
8 |
appointment_number |
varchar |
64 |
否 |
否 |
预约编号 |
|
9 |
location_name |
varchar |
64 |
否 |
否 |
地点名称 |
|
10 |
vaccination_address |
varchar |
64 |
否 |
否 |
接种地址 |
|
11 |
appointment_time |
datetime |
否 |
否 |
预约时间 |
|
|
12 |
appointment_remarks |
text |
65535 |
否 |
否 |
预约备注 |
|
13 |
examine_state |
varchar |
16 |
是 |
否 |
审核状态 |
|
14 |
examine_reply |
varchar |
16 |
否 |
否 |
审核回复 |
|
15 |
inoculation_record_limit_times |
int |
是 |
否 |
接种限制次数 |
|
|
16 |
create_time |
datetime |
是 |
否 |
创建时间 |
|
|
17 |
update_time |
timestamp |
是 |
否 |
更新时间 |
|
|
18 |
source_table |
varchar |
255 |
否 |
否 |
来源表 |
|
19 |
source_id |
int |
否 |
否 |
来源ID |
|
|
20 |
source_user_id |
int |
否 |
否 |
来源用户 |
表 4-15-schedule(日程管理)
|
编号 |
字段名 |
类型 |
长度 |
是否非空 |
是否主键 |
注释 |
|
1 |
schedule_id |
smallint |
是 |
是 |
日程ID |
|
|
2 |
content |
varchar |
255 |
否 |
否 |
日程内容 |
|
3 |
scheduled_time |
datetime |
否 |
否 |
计划时间 |
|
|
4 |
user_id |
int |
是 |
否 |
用户ID |
|
|
5 |
create_time |
datetime |
否 |
否 |
创建时间 |
|
|
6 |
update_time |
datetime |
否 |
否 |
更新时间 |
表 4-16-score(评分)
|
编号 |
字段名 |
类型 |
长度 |
是否非空 |
是否主键 |
注释 |
|
1 |
score_id |
int |
是 |
是 |
评分ID |
|
|
2 |
user_id |
int |
是 |
否 |
评分人 |
|
|
3 |
nickname |
varchar |
64 |
否 |
否 |
昵称 |
|
4 |
score_num |
double |
是 |
否 |
评分 |
|
|
5 |
create_time |
timestamp |
是 |
否 |
创建时间 |
|
|
6 |
update_time |
timestamp |
是 |
否 |
更新时间 |
|
|
7 |
source_table |
varchar |
255 |
否 |
否 |
来源表 |
|
8 |
source_field |
varchar |
255 |
否 |
否 |
来源字段 |
|
9 |
source_id |
int |
是 |
否 |
来源ID |
表 4-17-slides(轮播图)
|
编号 |
字段名 |
类型 |
长度 |
是否非空 |
是否主键 |
注释 |
|
1 |
slides_id |
int |
是 |
是 |
轮播图ID |
|
|
2 |
title |
varchar |
64 |
否 |
否 |
标题 |
|
3 |
content |
varchar |
255 |
否 |
否 |
内容 |
|
4 |
url |
varchar |
255 |
否 |
否 |
链接 |
|
5 |
img |
varchar |
255 |
否 |
否 |
轮播图 |
|
6 |
hits |
int |
是 |
否 |
点击量 |
|
|
7 |
create_time |
timestamp |
是 |
否 |
创建时间 |
|
|
8 |
update_time |
timestamp |
是 |
否 |
更新时间 |
表 4-18-type_of_vaccine(疫苗类型)
|
编号 |
字段名 |
类型 |
长度 |
是否非空 |
是否主键 |
注释 |
|
1 |
type_of_vaccine_id |
int |
是 |
是 |
疫苗类型ID |
|
|
2 |
type_of_vaccine |
varchar |
64 |
否 |
否 |
疫苗类型 |
|
3 |
create_time |
datetime |
是 |
否 |
创建时间 |
|
|
4 |
update_time |
timestamp |
是 |
否 |
更新时间 |
表 4-19-upload(文件上传)
|
编号 |
字段名 |
类型 |
长度 |
是否非空 |
是否主键 |
注释 |
|
1 |
upload_id |
int |
是 |
是 |
上传ID |
|
|
2 |
name |
varchar |
64 |
否 |
否 |
文件名 |
|
3 |
path |
varchar |
255 |
否 |
否 |
访问路径 |
|
4 |
file |
varchar |
255 |
否 |
否 |
文件路径 |
|
5 |
display |
varchar |
255 |
否 |
否 |
显示顺序 |
|
6 |
father_id |
int |
否 |
否 |
父级ID |
|
|
7 |
dir |
varchar |
255 |
否 |
否 |
文件夹 |
|
8 |
type |
varchar |
32 |
否 |
否 |
文件类型 |
表 4-20-user(用户账户)
|
编号 |
字段名 |
类型 |
长度 |
是否非空 |
是否主键 |
注释 |
|
1 |
user_id |
int |
是 |
是 |
用户ID |
|
|
2 |
state |
smallint |
是 |
否 |
账户状态:(1可用|2异常|3已冻结|4已注销) |
|
|
3 |
user_group |
varchar |
32 |
否 |
否 |
所在用户组 |
|
4 |
login_time |
timestamp |
是 |
否 |
上次登录时间 |
|
|
5 |
phone |
varchar |
11 |
否 |
否 |
手机号码 |
|
6 |
phone_state |
smallint |
是 |
否 |
手机认证:(0未认证|1审核中|2已认证) |
|
|
7 |
username |
varchar |
16 |
是 |
否 |
用户名 |
|
8 |
nickname |
varchar |
16 |
否 |
否 |
昵称 |
|
9 |
password |
varchar |
64 |
是 |
否 |
密码 |
|
10 |
|
varchar |
64 |
否 |
否 |
邮箱 |
|
11 |
email_state |
smallint |
是 |
否 |
邮箱认证:(0未认证|1审核中|2已认证) |
|
|
12 |
avatar |
varchar |
255 |
否 |
否 |
头像地址 |
|
13 |
open_id |
varchar |
255 |
否 |
否 |
针对获取用户信息字段 |
|
14 |
create_time |
timestamp |
是 |
否 |
创建时间 |
表 4-21-user_group(用户组)
|
编号 |
字段名 |
类型 |
长度 |
是否非空 |
是否主键 |
注释 |
|
1 |
group_id |
mediumint |
是 |
是 |
用户组ID |
|
|
2 |
display |
smallint |
是 |
否 |
显示顺序 |
|
|
3 |
name |
varchar |
16 |
是 |
否 |
名称 |
|
4 |
description |
varchar |
255 |
否 |
否 |
描述 |
|
5 |
source_table |
varchar |
255 |
否 |
否 |
来源表 |
|
6 |
source_field |
varchar |
255 |
否 |
否 |
来源字段 |
|
7 |
source_id |
int |
是 |
否 |
来源ID |
|
|
8 |
register |
smallint |
否 |
否 |
注册位置 |
|
|
9 |
create_time |
timestamp |
是 |
否 |
创建时间 |
|
|
10 |
update_time |
timestamp |
是 |
否 |
更新时间 |
表 4-22-vaccine_information(疫苗信息)
|
编号 |
字段名 |
类型 |
长度 |
是否非空 |
是否主键 |
注释 |
|
1 |
vaccine_information_id |
int |
是 |
是 |
疫苗信息ID |
|
|
2 |
name_of_vaccine |
varchar |
64 |
否 |
否 |
疫苗名称 |
|
3 |
vaccine_number |
varchar |
64 |
否 |
否 |
疫苗编号 |
|
4 |
cover_image |
varchar |
255 |
否 |
否 |
封面图片 |
|
5 |
type_of_vaccine |
varchar |
64 |
否 |
否 |
疫苗种类 |
|
6 |
inoculation_site |
varchar |
64 |
否 |
否 |
接种地点 |
|
7 |
vaccination_recommendations |
text |
65535 |
否 |
否 |
接种建议 |
|
8 |
introduction_to_vaccines |
longtext |
4294967295 |
否 |
否 |
疫苗介绍 |
|
9 |
hits |
int |
是 |
否 |
点击数 |
|
|
10 |
praise_len |
int |
是 |
否 |
点赞数 |
|
|
11 |
collect_len |
int |
是 |
否 |
收藏数 |
|
|
12 |
comment_len |
int |
是 |
否 |
评论数 |
|
|
13 |
reservation_record_limit_times |
int |
是 |
否 |
预约限制次数 |
|
|
14 |
create_time |
datetime |
是 |
否 |
创建时间 |
|
|
15 |
update_time |
timestamp |
是 |
否 |
更新时间 |
疫苗接种预约系统平台系统的详细设计与实现主要是根据前面的疫苗接种预约系统平台系统的需求分析和疫苗接种预约系统平台系统的总体设计来设计页面并实现业务逻辑。主要从疫苗接种预约系统平台系统界面实现、业务逻辑实现这两部分进行介绍。
-
- 前端首页模块
用户登录后首先看到的页面,提供了一个概览,包括通知公告、新闻资讯和疫苗信息等重要更新和消息,方便用户快速获取最新信息。前台首页模块展示如下图所示。

图 5-1前台首页模块图
-
- 用户注册模块
不是疫苗接种预约系统平台系统中正式用户的是可以在线进行注册的,当填写上自己的账号+设置密码+确认密码+昵称+邮箱+手机号+身份+用户姓名+用户性别等信息后再点击“注册”按钮后将会先验证输入的有没有空数据,再次验证密码和确认密码是否是一样的,最后验证输入的账户名和数据库表中已经注册的账户名是否重复,只有都验证没问题后即可用户注册成功。其用户注册模块展示如下图所示。

图 5-2注册模块图
-
- 登录模块
疫苗接种预约系统平台系统中的前台上注册后的用户是可以通过自己的用户名+密码进行登录的,当用户输入完整的自己的用户名+密码信息并点击“登录”按钮后,将会首先验证输入的有没有空数据,再次验证输入的用户名+密码和数据库中当前保存的用户信息是否一致,只有在一致后将会登录成功并自动跳转到疫苗接种预约系统平台系统的首页中,否则将会提示相应错误信息,登录模块如下图所示。

图 5-3登录模块图
-
- 前端注册用户功能模块
此部分展示系统发布的官方通知和公告,用户可以查看最新的政策变动、活动信息等,确保不会错过重要消息。模块如下图所示:

图 5-4通知公告模块图
用户可以阅读最新的新闻和资讯,了解行业动态和相关知识。此外,用户还可以对新闻进行点赞、收藏和评论,与社区互动。模块如下图所示。

图 5-5新闻资讯模块图
提供疫苗相关的最新信息,包括疫苗种类、接种指南和注意事项等。用户可以对疫苗信息进行点赞、收藏和评论,便于分享和讨论。模块如下图所示。

图 5-6疫苗信息模块图
用户可以访问个人首页,查看个人资料和活动记录。此外,预约记录、接种记录、收藏和评论管理等功能,帮助用户更好地管理个人健康信息和互动内容。模块如下图所示。

图 5-7个人中心模块图
-
- 后端管理员功能模块
此模块允许管理员管理平台上的用户账户,包括管理员账户和注册用户账户的添加、删除、查询以及修改用户信息。流程图如下所示。

图 5-8用户管理流程图
系统用户模块如下图所示。

图 5-9系统用户模块图
管理员可以在此模块添加新的疫苗类型、删除不再使用的疫苗类型以及查询和查看疫苗类型的详细信息。模块如下图所示。

图 5-10疫苗类型管理模块图
管理员可以添加新的疫苗信息、删除过期或错误的疫苗信息、查询疫苗信息,并查看用户对疫苗的评论。模块如下图所示。

图 5-11疫苗信息管理模块图
此模块允许管理员删除无效或错误的预约记录、查询和查看预约详情,以及审核和管理接种状态。模块如下图所示。

图 5-12预约记录管理模块图
管理员可以管理新闻资讯和资讯分类,包括添加、删除、查询和查看评论,确保信息的及时更新和准确性。模块如下图所示。

图 5-13资源管理模块图
测试的主要目的是确保系统的功能和性能满足预期的需求,同时识别和修复潜在的缺陷。通过系统测试,可以验证各个功能模块的正确性和稳定性,确保系统在不同使用场景下的表现符合设计要求。测试目的包括确认系统功能的完整性、验证数据处理的准确性、评估系统的性能和安全性。测试还可以提高用户满意度,保证用户在使用系统时获得流畅和可靠的体验。通过全面的测试,可以降低后期维护成本,减少系统上线后出现故障的风险,从而保障系统的长期稳定运行。
在本系统中,测试方法主要依赖于测试用例的设计与执行。测试用例是根据系统需求文档编写的,覆盖所有功能模块及其边界情况。每个测试用例包含输入数据、预期结果和实际结果的对比,以验证系统的功能是否按预期工作。
常见的测试用例包括功能测试用例、边界测试用例和异常测试用例。功能测试用例针对系统的各项功能进行验证;边界测试用例则侧重于输入数据的边界条件,验证系统在极端情况下是否能够稳定运行;异常测试用例则用于验证系统在处理错误输入或异常情况时的反应。本文选择功能测试用例进行系统测试。
在测试执行过程中,记录每个用例的执行结果,并根据实际结果与预期结果的对比,判断系统是否存在缺陷。通过系统化的测试用例执行,可以有效提高测试的覆盖率和效率,为系统的最终上线提供保障。
表6-1 用户登录功能测试表
|
用例名称 |
用户登录系统 |
|
目的 |
测试用户通过正确的用户名和密码可否登录功能 |
|
前提 |
未登录的情况下 |
|
测试流程 |
1) 进入登录页面 2) 输入正确的用户名和密码 |
|
预期结果 |
用户名和密码正确的时候,跳转到登录成功界面,反之则显示错误信息,提示重新输入 |
|
实际结果 |
实际结果与预期结果一致 |
在系统中,创建功能也是基础功能之一,因此创建功能的测试很有代表性。在此章节主要列举在创建时各种情况下系统结果的测试。由于系统涉及创建功能操作过多,因此将多处统称创建功能。
创建数据用例如表6-2 所示。
表6-2 创建数据测试用例
|
测试用例编号 |
YL_05 |
|
|
测试用例名称 |
系统使用者进行创建数据 |
|
|
测试用例描述 |
使用者输入要创建的数据 |
|
|
系统入口 |
浏览器 |
|
|
步骤 |
预期结果 |
实际结果 |
|
输入完整并且格式正确的数据 |
提示“创建成功”,并显示所有数据 |
预期结果 |
|
核心位置数据但非必要位置不输入数据 |
提示“创建成功”,并显示所有数据 |
预期结果 |
|
核心数据位置不输入数据 |
提示“创建失败” |
预期结果 |
-
-
- 修改数据测试
-
在系统中,修改功能是系统主要实现功能,因此修改功能的测试很有代表性。在此章节主要列举在修改时各种情况下系统结果的测试。由于系统涉及修改功能操作过多,因此将多处数据表记录修改和状态修改统称修改功能。
修改数据用例如表6-3所示。
表6-3 修改数据测试用例
|
测试用例编号 |
YL_06 |
|
|
测试用例名称 |
系统使用者进行修改数据 |
|
|
测试用例描述 |
使用者对可修改的数据项进行修改 |
|
|
系统入口 |
浏览器 |
|
|
步骤 |
预期结果 |
实际结果 |
|
将现有数据修改成正确的数据 |
提示“修改成功”,并显示所有数据 |
预期结果 |
|
将现有数据修改成错误的数据 |
提示“修改失败” |
预期结果 |
-
-
- 查询数据测试
-
在系统中,查询功能是使用系统使用最多也是最基础的功能,因此查询功能的测试很有代表性。在此章节主要列举在查询时各种情况下系统结果的测试。
查询数据用例如表6-4所示。
表6-4 查询数据测试用例
|
测试用例编号 |
YL_05 |
|
|
测试用例名称 |
系统使用者进行查询数据 |
|
|
测试用例描述 |
全部查询以及输入关键词查询 |
|
|
系统入口 |
浏览器 |
|
|
步骤 |
预期结果 |
实际结果 |
|
界面自动查询全部 |
显示对应所有记录 |
预期结果 |
|
输入已存在且能匹配成功的关键字 |
显示所查询到的数据 |
预期结果 |
|
输入不存在的关键字 |
显示数据界面为空 |
预期结果 |
在本次测试的过程主要针对所有功能下的添加操作,修改操作和删除操作,并以真实数据一一进行相关功能项目的输入,最终能够保证每个项目涉及的功能都能够正常运行,因此能够保证本次设计的,已实现的功能能够正常运行并且相关数据库的信息也同样保证正确。
经过本次系统测试,疫苗接种预约系统平台系统的各项功能均得到了全面的验证。测试结果显示,系统在不同使用场景下均能稳定运行,功能和性能均达到了预期的设计要求。特别是在数据创建、数据修改以及数据查询等核心功能上,系统展现出了良好的稳定性和准确性。
在测试过程中,我们发现了少量潜在的缺陷,并及时进行了修复。这些修复工作进一步提升了系统的可靠性和用户体验。通过全面的测试用例执行,我们确保了系统的测试覆盖率达到了较高水平,为系统的最终上线提供了坚实的保障。
综上所述,本次系统测试取得了圆满成功。疫苗接种预约系统平台系统的功能和性能均达到了预期目标,为系统的后续开发和维护奠定了坚实的基础。该模块将在实际应用中发挥出色的表现,为用户提供高效、便捷的资源管理服务。
- 黄维.基于B/S模式的虚拟网络实验室安全管理体系分析[J].信息系统工程,2024,(05):4-7.
- 张宇薇.HTML5在Web前端开发中的应用[J].集成电路应用,2024,41(04):274-276.
- 邱红丽,张舒雅.基于Django框架的web项目开发研究[J].科学技术创新,2021,(27):97-98.
- 段艺,涂伟忠.Django开发从入门到实践[M].机械工业出版社:202211.635.
- 李艳杰.MySQL数据库下存储过程的综合运用研究[J].现代信息科技,2023,7(11):80-82+88.
- 肖睿,李鲲程,范效亮,等.MySQL数据库应用技术及实践[M].人民邮电出版社:202206.228.
- 明日科技.快速上手Python[M].化学工业出版社:202211.337.
- 明日科技.Python Web开发手册[M].化学工业出版社:202201.411.
- 张锦贤,吴晓玲. 基于Django框架技术的网站设计 [J]. 电脑知识与技术, 2024, 20 (10): 71-73.
- 庞敏. MySQL数据库的数据安全应用设计技术研究 [J]. 数字通信世界, 2024, (09): 25-27.
- Stokes D . Update or migrate? Planning for MySQL 5.7 EOL [J]. InfoWorld.com, 2023, 24 (03): 22-30.
- Guo Z ,Wang H ,He J , et al. PSLSA v2.0: An automatic Python package integrating machine learning models for regional landslide susceptibility assessment [J]. Environmental Modelling and Software, 2025, 186 106367-106367.
- Daniel C ,Greg L . Django 5 for the Impatient:Learn the core concepts of Django to develop Python web applications[M]. Packt Publishing Limited: 2024-09-27.
- 周晓,刘乐.流感流行季节家长对儿童流感疫苗接种意愿及其影响因素分析[J].公共卫生与预防医学,2024,35(06):138-141.
- 张琳婧,李庆玲.智能疫苗接种系统的设计[J].现代计算机,2024,30(20):106-109.
- 谭绮芬.预防接种分时段预约系统对预防保健科现场接种效率影响[J].智慧健康,2024,10(25):80-82.
- 许长沙,曹雷,胡冉,等.疫苗接种预约管理现况和实施建议[J].中国疫苗和免疫,2023,29(01):86-89.
- 余凯玲.公立医院疫苗接种管理系统的设计与实现[J].福建电脑,2022,38(10):79-82.
- 马金凤,林坤,李佳琦,等.社区医院疫苗接种管理系统设计[J].福建电脑,2022,38(07):59-65.
- 贾黎,刘忠超,李英玲.基于SpringBoot+Vue新冠疫苗接种全过程管理系统[J].西南民族大学学报(自然科学版),2022,48(02):181-189.
疫苗接种预约系统平台系统设计与实现工作已结束,虽然过程中充满挑战,但内心充满自豪和满足。感谢大学四年间教导我的所有老师,他们的专业知识与人生智慧让我成长为能独立完成系统的学生。特别感谢指导老师,他耐心解答疑惑,引导我解决问题,提升自主解决能力。室友和同学们的宝贵建议和支持也让我取得长足进步。未来,我将继续努力追求卓越,不辜负所学所悟和老师期望。坚信坚定信念和不懈努力,未来定能取得更辉煌成就。期待更美好未来!
疫苗接种预约系统平台系统设计与实现不仅是技术挑战,挫折和困难是成长的垫脚石,让我更深入理解问题,精确找到解决方案。每次解决问题,都感到满足和自豪。
对于未来,我充满期待和信心。无论道路多崎岖,只要保持坚定信念,持续努力,定能取得更大成就。期待将知识和技能运用到实际中,为社会做出更大贡献。
最后,感谢所有帮助和支持我的人。你们的教诲、鼓励和支持让我有今天的成就。我会继续努力,不辜负期望,为实现更美好的未来而奋斗。
点赞+收藏+关注 → 私信领取本源代码、数据库
更多推荐

所有评论(0)