AI智能体设计新范式:从PRD到RSD的进化之路
【摘要】AI浪潮之下,具备持续行动力的智能体并非源于巧妙的提示词,而是依赖于结构化的需求设计。本指南摒弃传统PRD的局限,提出“角色-任务-能力-评估”的AI-RSD框架,构建可推演的智能体模型,为从业者提供一套可复用、能落地的规划逻辑,以驾驭AI的概率性、自主性与演化性。
【摘要】AI浪潮之下,具备持续行动力的智能体并非源于巧妙的提示词,而是依赖于结构化的需求设计。本指南摒弃传统PRD的局限,提出“角色-任务-能力-评估”的AI-RSD框架,构建可推演的智能体模型,为从业者提供一套可复用、能落地的规划逻辑,以驾驭AI的概率性、自主性与演化性。
引言
我们正站在一个技术新纪元的门槛上。
数十年来,软件工程的基石是确定性。我们通过精确的代码、明确的逻辑和可预测的规则,构建了庞大而可靠的数字世界。输入A,必然得到输出B,这是产品创造者与用户之间心照不宣的契约。
然而,一种全新的物种正在崛起,它将从根本上颠覆这一契约。这个新物种,就是AI智能体(AI Agent)。
AI智能体不是传统意义上的软件。它并非被动地执行预设指令,而是主动地感知环境、制定规划、采取行动,并从结果中学习,以达成一个给定的目标。其内在的核心,是概率性、自主性和演化性。
-
概率性
智能体的“大脑”,通常是大型语言模型(LLM),其输出本质上是基于概率分布的预测。对于同一个目标,它可能有多种行动路径,产生多种可能的结果。我们无法再穷举所有if-then,只能定义行为的“可能性边界”。 -
自主性
智能体被赋予了目标和工具,它会自主决定何时、如何使用这些工具。它能处理预料之外的情况,展现出类似“常识”和“创造力”的行为,这是传统软件无法企及的。 -
演化性
智能体的能力随着模型的迭代、数据的丰富和与环境的交互而不断变化。昨天的能力边界,不代表今天的极限。它是一个“活的”系统。
这种从“功能执行”到“目标达成”的根本转变,使得我们长期依赖的产品需求文档(PRD)范式,开始显得力不从心。一份PRD,如果还想用像素级的精度去定义交互,穷举所有分支,那在面对一个本质上“非确定性”的智能体时,就无异于刻舟求剑了。
所以,我们需要一场思想和工具的革命。我们需要一套全新的方法论,来描述、规约和评估这些充满不确定性但又潜力无限的新物种。
本文档将引入并系统性阐述 AI需求规格设计(AI Requirements Specification Design, AI-RSD) 这一全新框架。AI-RSD不仅仅是一个文档模板,更是一套思维框架,它旨在帮助产品经理、设计师和工程师们。
-
拥抱不确定性,学会从定义“精确功能”转向规约“行为概率”和“价值对齐”。
-
聚焦核心意图,将需求的核心从“用户做什么”转变为“用户想达成什么”。
-
系统性地管理风险,将模型幻觉、数据漂移、伦理安全等AI特有的挑战,纳入产品设计的核心流程。
一、🧭 传统PRD的黄昏与黎明

在踏上构建AI智能体的全新旅程之前,我们必须首先向一个久经考验的“战友”——传统产品需求文档(PRD)——致以敬意。PRD并非需要被彻底抛弃的旧物,相反,理解其核心价值,是构建新范式AI-RSD的逻辑起点。
1.1 传统PRD的核心价值
一份优秀的传统PRD,是确定性软件开发的基石与罗盘。它的核心价值体现在三个方面。
-
明确性与共识
通过用户故事、功能列表、交互线框图、技术规格等,PRD为“产品应该做什么”提供了一个单一、无歧义的真相来源,确保设计、开发、测试团队在同一张蓝图下工作。 -
协调与协作
PRD是跨职能团队的沟通契约,它定义了项目范围、优先级和验收标准,是项目管理和进度跟踪的依据。 -
知识沉淀
它记录了产品决策的“为什么”,为后续的版本迭代和维护者提供了宝贵的上下文。
在那个代码即法律、逻辑即真理的确定性世界里,PRD的精确性和全面性是其最大的优点。但是,当我们将这把精密的“手术刀”对准一个活的、会呼吸的、充满概率性的AI智能体时,它却在五个关键领域暴露出了深刻的局限性,我们称之为五大“失灵区”。
1.2 AI时代PRD的五大“失灵区”
1.2.1 失灵区一,意图模糊性
传统PRD擅长描述明确的用户操作,比如“点击按钮”、“填写表单”。但AI智能体的核心价值在于理解用户的深层意图,甚至是那些未被言说的、模糊的意图。例如,用户说“给我来点适合今晚的音乐”,这背后可能包含了对用户当前情绪、所在场景、历史偏好等多维度的推断。传统PRD缺乏有效的语言和框架来描述这种“读心术”般的需求,更无法定义其“理解”的深度和广度。
1.2.2 失灵区二,行为非确定性
PRD的根基是可预测性。但AI智能体的行为本质上是概率性的。面对“规划一次周末旅行”这样的指令,智能体每次给出的方案都可能不同,甚至可能产生意料之外的“创造性”回答。试图用PRD去穷举所有可能的旅行方案是不可能的。当输出不再唯一,传统的“验收标准”也随之失效。我们无法再说“期望输出必须与此完全一致”,而必须转向定义“可接受的输出范围”和“不可接受的行为红线”。
1.2.3 失灵区三,能力动态性
PRD是一份静态文档,它描绘了产品在某个特定时间点的快照。而AI智能体的核心能力——模型,是动态演进的。一次模型升级,可能让智能体的语言理解能力、工具使用技巧发生质的飞跃。静态的PRD无法跟上这种快速、非线性的能力增长,很快就会与产品的实际能力脱节,失去其作为“真相来源”的价值。
1.2.4 失灵区四,数据依赖性
在传统软件中,数据是内容;在AI产品中,数据即代码。智能体的表现与其所训练和实时获取的数据质量、分布和时效性高度耦合。数据漂移(Data Drift),即线上真实数据与训练数据分布的差异,可能会无声无息地侵蚀产品性能,导致智能体做出离谱的决策。传统PRD往往关注功能逻辑,系统性地忽视了对数据质量、监控和适应性策略的规约,而这恰恰是AI产品的生命线。
1.2.5 失灵区五,伦理复杂性
当一个软件开始自主决策,它就踏入了复杂的伦理雷区。一个自主交易Agent可能引发市场操纵,一个内容生成Agent可能被用于制造虚假信息。传统PRD中的“非功能性需求”通常只涉及到性能、安全等技术指标,很少系统性地规约智能体在面对伦理困境时应遵循的价值观和行为准则。这种缺失,可能给产品和企业带来毁灭性的声誉风险。
认识到这五大“失灵区”,并非要全盘否定PRD,而是为了清晰地指明AI-RSD需要构建的新能力。它必须超越静态的功能描述,去拥抱和规约意图、概率、演化、数据和伦理这五大AI时代的变量。
二、🧩 解构AI智能体,洞悉其心智
要为AI智能体设计一份有效的“蓝图”,产品经理无需成为算法专家,但必须建立一个清晰、准确的心智模型(Mental Model),理解智能体“内部”是如何运转的。这如同建筑师必须了解材料力学,才能设计出安全而优美的建筑。
2.1 AI智能体的关键模块
一个典型的AI智能体,可以被解构成四个相互协作的关键模块。
|
模块 |
核心角色 |
关键能力 |
打个比方 |
|---|---|---|---|
|
🧠 大脑 (Brain) |
核心认知引擎 |
推理、规划、记忆 |
公司的CEO,负责思考和决策 |
|
👁️ 感知 (Perception) |
理解世界之窗 |
多模态输入、上下文理解 |
公司的市场部,负责收集信息 |
|
🦾 行动 (Action) |
与世界互动之手 |
工具调用、环境交互 |
公司的执行部门,负责落地执行 |
|
💾 记忆 (Memory) |
经验的沉淀与提取 |
短期记忆、长期记忆 |
公司的档案室和知识库 |
2.1.1 大脑,核心认知引擎
智能体的“大脑”是其所有智能行为的策源地,通常由一个或多个大型语言模型(LLM)担当。LLM为智能体提供了三大核心认知能力。
-
推理,基于海量知识,对复杂问题进行逻辑分析、因果推断和常识判断。当用户说“我想找个安静、评价好、离我公司近的咖啡馆”,大脑需要将这个模糊指令分解为多个具体的约束条件。
-
规划,为了达成一个复杂目标,将任务分解成一系列有序的、可执行的步骤。例如,规划一次旅行,需要先查询航班,再预订酒店,然后规划每日行程。大脑负责制定这个“行动剧本”。
-
记忆,这是大脑与外界交互和自我学习的基础,我们将在第四个组件中详细探讨。
2.1.2 感知,理解世界之窗
如果说大脑是中枢处理器,那么感知系统就是智能体的“五官”,负责从外部环境中接收信息并将其转化为大脑可以理解的格式。
-
多模态输入,现代智能体早已不局限于文本。它们可以“看”(图像、视频识别)、“听”(语音转文本),甚至理解更复杂的结构化数据(如表格、API响应)。
-
上下文理解,这是感知的核心。智能体不仅要理解当前的指令,还要结合历史对话、用户画像、当前时间地点等上下文信息,形成一个更全面的认知。例如,“再来一杯”这个指令,只有在特定上下文中才有意义。
2.1.3 行动,与世界互动之手
仅有思考和感知是不够的,智能体必须能够对物理或数字世界施加实际影响。行动模块就是智能体的“双手”,让它能够执行大脑规划好的任务。
-
工具调用,这是AI智能体区别于普通聊天机器人的关键。智能体的大脑本身不具备实时联网、执行代码或查询数据库的能力。它通过调用外部工具(如搜索引擎API、计算器、内部数据库接口、智能家居控制等)来扩展自身的能力边界。大脑决定“调用哪个工具”以及“如何组织工具的输入参数”,然后由行动模块负责具体执行。
-
外部环境交互,行动的结果会改变外部环境(例如,成功预订一张机票),而环境的变化又会被感知系统捕捉,形成一个“感知-思考-行动”的闭环,让智能体能够持续与世界互动。
2.1.4 记忆,经验的沉淀与提取
记忆赋予了智能体学习和成长的能力,使其不再是“金鱼”,每次交互都从零开始。记忆系统通常分为两类。
-
短期记忆,通常指LLM的上下文窗口(Context Window)。它保存了最近的对话历史和交互信息,是进行连贯对话和执行多步任务的基础。但其容量有限,且会随着对话的结束而消失。
-
长期记忆,为了实现持久化的学习和个性化,智能体需要长期记忆。这通常通过外部数据库实现,比如向量数据库,将用户的偏好、过去的成功经验、关键知识等信息转化为数学向量存储起来。当遇到新问题时,智能体可以检索出最相关的记忆,作为决策参考。知识图谱也是一种常见的形式,用于存储结构化的实体和关系信息。
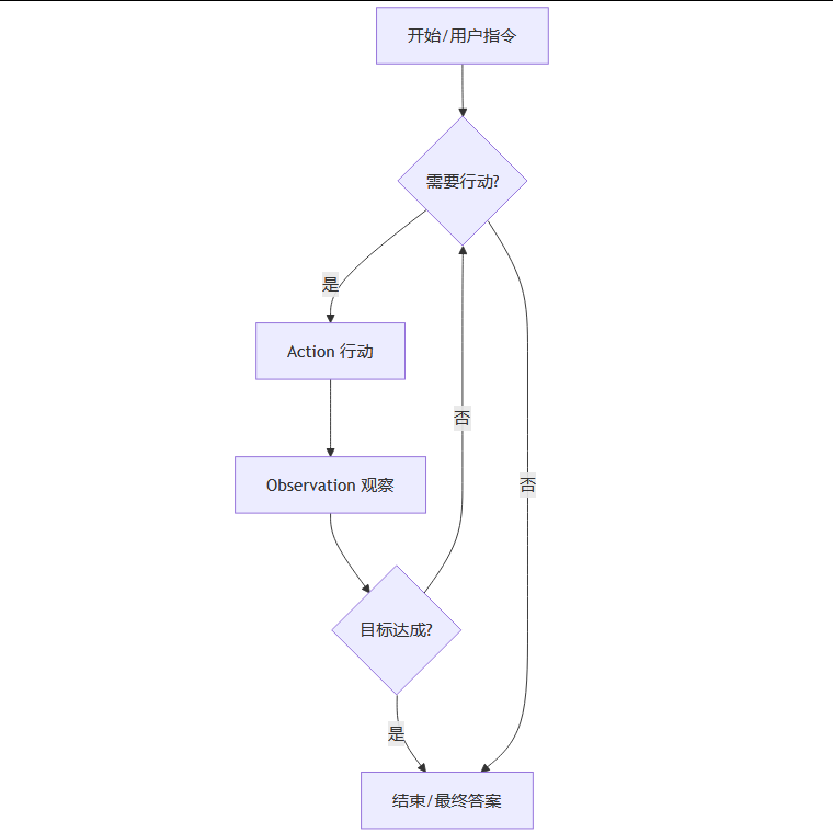
2.2 工作流的演进,从“一次性查询”到“ReAct”
早期的AI应用多是“一次性查询-响应”模式。而现代AI智能体,尤其是基于上述架构的智能体,采用了一种更高级的工作流,其中最著名的当属**ReAct (Reason + Act)**框架。
ReAct的核心思想是,让智能体像人一样,在“思考”和“行动”之间反复迭代。

-
Thought (思考),智能体首先分析当前目标和已有信息,进行推理,决定下一步该做什么。
-
Action (行动),根据思考结果,选择并调用一个工具。
-
Observation (观察),获取行动的结果(如API的返回信息)。
-
Thought (再思考),智能体分析观察到的结果,评估当前进展,更新计划,然后决定下一步的行动或最终给出答案。
这个“思考-行动-观察”的循环,赋予了智能体处理复杂任务、从错误中恢复、动态调整策略的强大能力。作为产品经理,理解ReAct这样的工作流,对于设计任务流程、预判失败场景、定义“干预机制”至关重要。
三、🌊 驾驭概率之舟,规约非确定性

“非确定性”是AI智能体与生俱来的天性,也是传统产品人最感困惑与焦虑的特性。它源于模型的概率本质、推理路径的多样性,以及偶尔出现的“创造性涌现”或“模型幻觉”。过去,我们将非确定性视为Bug;现在,我们必须学会将其作为一个核心特性(Feature)来进行管理和规约。本章的目标,就是提供一套系统性的方法,将对非确定性的控制,从“祈祷它不要出错”,转变为“设计一个稳健的系统来拥抱它”。
3.1 非确定性的来源剖析
要驾驭非确定性,首先要理解它的三个主要来源。
-
模型幻觉
模型在缺乏足够知识或受到误导性提示时,可能会“编造”事实、API调用或代码。这是最需要被严格管控的非确定性类型。 -
创造性涌现
在某些场景下(如头脑风暴、文案撰写),我们期望模型能够提供多样化、新颖的输出。这种非确定性是产品的核心价值之一。 -
推理路径多样性
对于同一个复杂任务,智能体可能通过不同的步骤组合(调用不同的工具、查询不同的信息源)来达成目标。所有路径可能都是有效的,只是效率或侧重点不同。
3.2 需求设计策略,从精确到概率
面对非确定性,我们的需求设计语言必须升级。
3.2.1 定义“可接受的输出范围”
放弃定义唯一的“正确答案”,转向定义一个多维度的验收空间。
-
风格规约,对于生成性任务,定义其沟通风格(如“专业严谨”、“风趣幽默”)、内容结构(如“必须包含三个要点”)、长度限制等。
-
事实性规约,明确要求输出中的关键信息必须来自指定的、可信的知识来源(如内部数据库、权威网站),并设计事实性校验机制。
-
安全与伦理红线,定义绝不可逾越的边界,如“绝不能生成仇恨言论”、“绝不能提供医疗建议”等。
3.2.2 设计优雅降级与“人在回路”机制
当智能体的输出落在了“可接受范围”之外,或者它对自己的决策置信度较低时,系统不能崩溃或给出错误答案,而应启动预设的降级策略。
-
澄清式提问,当用户意图模糊时,主动提问以寻求澄清,而不是冒险猜测。“您是指苹果公司,还是苹果这种水果?”
-
展示多种选项,当存在多个合理的解决方案时,将它们作为选项呈现给用户,由用户做出最终选择。
-
透明化不确定性,直接告知用户,“关于这个问题,我有几种不同的看法……”或者“我正在根据现有信息进行推断,结果可能不完全准确。”
-
无缝的人工介入,在关键或高风险任务中(如大额金融交易、客户投诉处理),设计一个顺畅的流程,在智能体无法处理或达到某个风险阈值时,自动或手动将任务移交给人类专家。
3.2.3 管理数据与概念漂移
智能体的稳定性不仅取决于模型,更取决于它所依赖的数据。
-
数据漂移,线上真实数据的统计特性(如用户的平均消费金额、热门话题)与训练数据发生了变化。
-
概念漂移,数据背后的现实世界关系发生了变化(如“最佳投资策略”的定义在牛市和熊市中完全不同)。
缓解这些漂移的策略包括。
-
性能持续监控,建立一套自动化监控系统,跟踪关键性能指标(KPIs),如任务成功率、用户满意度、幻觉率等。一旦指标出现异常波动,立即触发警报。
-
在线学习与持续学习,设计机制让智能体能从新的线上交互数据中学习,持续更新其知识和能力,以适应环境变化。
-
领域自适应,如果产品需要服务于多个垂直领域,应采用技术手段让模型能根据当前领域调整其行为和知识重点。
通过上述策略,我们将非确定性从一个不可预测的“幽灵”,转变为一个在设计框架内可度量、可管理、可利用的系统特性。这正是AI产品设计成熟的标志。
四、🛡️ 铸造信任基石,三大设计原则
在驾驭了非确定性之后,我们需要一套更高层次的设计原则,来确保我们创造的AI智能体不仅功能强大,更是稳健、可信和负责任的。这些原则将作为需求定义的原则,指导我们在每一个设计决策中,都将人的价值和安全放在首位。
4.1 原则一,稳健性 — 清晰的边界与迭代路径
稳健性意味着智能体在明确的能力范围内表现稳定可靠,并有清晰的成长路径。这解决了“我的智能体究竟能做什么?”这一根本问题。
4.1.1 明确能力边界
-
核心任务域,在AI-RSD中,必须用清晰、无歧义的语言定义智能体被设计来解决的核心问题是什么。例如,“本Agent专注于提供Python代码调试建议,不涉及项目架构设计。”
-
可用工具集,清单式地列出智能体被授权使用的所有工具(API、数据库、函数等),并明确每个工具的使用场景、参数和限制。
-
禁止操作项,明确列出智能体绝不允许执行的操作。例如,“禁止执行任何删除文件的命令”、“禁止调用支付API”等。这是构建安全护栏的第一步。
4.1.2 规划迭代路径
-
从单步到多步规划,智能体的成长路径应是有序的。V1.0可能只擅长执行单步、确定性的工具调用,而后续版本则逐步扩展到能自主规划、执行多步复杂任务。
-
定义AI特色成功指标,稳健性需要被量化。除了传统的活跃度、留存率,我们必须定义更能体现智能体核心价值的指标。
-
任务成功率,有多少比例的用户意图被成功满足?
-
自主解决率,在无人干预的情况下,智能体独立完成任务的比例。
-
工具调用准确率,调用工具的选择、参数是否正确。
-
用户信任度,通过问卷、行为分析(如用户是否采纳其建议)等方式综合评估。
-
4.2 原则二,可信性 — 透明、可解释与价值对齐
可信性是用户愿意持续使用一个自主系统的基石。它源于用户对智能体行为的理解和认同。
4.2.1 透明度与可解释性
-
展示思考过程,在执行复杂任务时,智能体应适时地向用户展示其“思考链”(Chain-of-Thought)。例如,“好的,为了规划您的旅行,我将首先搜索去往北京的航班,然后根据航班时间为您查找附近的酒店。”这让用户理解其决策逻辑,而不是面对一个神秘的“黑箱”。
-
解释结果来源 (Cite Your Sources),当提供基于外部知识的答案时,智能体应明确注明信息来源(如“根据XX网站的文章……”),允许用户自行查证,这对于建立事实性上的信任至关重要。
4.2.2 价值对齐
-
定义智能体画像,在AI-RSD中,为智能体定义一个清晰的角色、性格和沟通风格。这个画像不仅是产品体验的一部分,更是其价值观的载体。一个“严谨的金融助手”和一个“富有创意的设计伙伴”,它们的行为准则和沟通方式应截然不同。
-
编码组织原则,通过系统提示和指令微调,将人类社会的普世价值观和企业的特定准则,编码为智能体在面对模糊或伦理困境时的行为约束。
4.3 原则三,负责任 — 将伦理、安全与隐私置于核心
负责任的设计意味着将伦理、安全、隐私(EAP)的考量从产品开发流程的末端,提升到需求定义的起点。
4.3.1 安全设计
-
对抗性攻击防范,在需求阶段就要考虑如何应对“提示词注入”等恶意攻击,设计输入净化和输出过滤机制。
-
工具调用幻觉检测,智能体可能会“幻觉”出不存在的API或错误的参数。需要设计校验机制,在执行前验证工具调用的合法性。
-
内容安全策略,集成内容审查工具,确保智能体的输出符合社区准则和法律法规。
4.3.2 隐私保护
-
数据最小化原则,在AI-RSD中明确,智能体只应请求和存储完成其核心任务所必需的最少量用户数据。
-
隐私保护技术,根据业务场景,在需求层面就考虑引入差分隐私、联邦学习等技术,在利用数据的同时保护用户隐私。
-
明确的数据使用告知,以清晰易懂的方式告知用户,他们的数据将如何被使用,并提供便捷的管理和退出选项。
将这三大原则融入AI-RSD的每一个模块,我们就不再仅仅是定义一个“功能”,而是在塑造一个值得信赖、能与人类社会和谐共存的“数字公民”。这正是AI产品经理在未来所肩负的、最核心的职责。
五、🗺️ AI-RSD全流程,从意图到进化

本章将阐述一套从“意图识别”到“持续进化”的六阶段AI智能体需求设计全流程,为产品经理提供一个系统性的、可执行的行动框架。AI-RSD设计流程是一个迭代循环的框架,旨在系统性地定义、构建和优化AI智能体。它将AI产品的生命周期分解为六个关键阶段,确保在每个环节都能精准地把握需求的核心。
5.1 阶段一,意图识别与价值定位
-
核心目标,旨在回答“我们要做什么?”以及“为何它有价值?”。
-
关键活动,
-
用户研究,深入理解目标用户的深层需求、痛点和未被满足的期望。
-
意图映射,将用户需求转化为Agent需要理解和响应的具体意图(显性与隐性)。
-
价值主张定义,清晰地阐述Agent为用户、业务带来的独特价值,确立产品的北极星指标。
-
-
交付物,用户画像、意图地图、核心价值主张声明。
5.2 阶段二,能力边界与工具规划
-
核心目标,定义“Agent能做什么?”以及“它借助什么来做?”。
-
关键活动,
-
能力范围界定,明确Agent的核心任务域,以及哪些是它不能或不应做的。
-
工具集选择,识别并选择必要的内部/外部API和工具,作为Agent能力的延伸。
-
资源评估,评估实现这些能力所需的数据、模型和工程资源。
-
-
交付物,能力范围说明书、工具集清单(含API规格)、资源需求评估。
5.3 阶段三,核心交互与行为设计
-
核心目标,设计“用户如何与Agent互动?”以及“Agent应如何表现?”。
-
关键活动,
-
智能体画像设计,定义Agent的性格、沟通风格和角色,使其交互更具一致性和吸引力。
-
核心对话流设计,绘制关键任务场景下的用户-智能体交互流程图(正常路径&极端情况)。
-
模型行为协议(MBP)的制定,规定Agent在面对不确定性、模糊指令或失败时的行为准则和响应策略。
-
-
交付物,智能体画像文档、核心交互流程图、模型行为协议。
5.4 阶段四,数据策略与评估体系
-
核心目标,确立“如何衡量成功?”以及“如何保障和利用数据?”。
-
关键活动,
-
数据采集与标注策略,规划训练、评估和持续优化所需的数据来源、格式和标注标准。
-
评估指标定义,设定一套能够反映AI核心能力的量化指标(如任务成功率、意图识别准确率、用户信任度)。
-
基准测试建立,设计标准化的测试集和测试流程,用于评估模型迭代的效果。
-
-
交付物,数据规格说明书、评估指标体系(KPIs)、基准测试方案。
5.5 阶段五,伦理安全与信任构建
-
核心目标,为Agent构建“信任防护栏”。
-
关键活动,
-
风险评估,系统性地识别在公平性、隐私、安全、可解释性等方面可能存在的风险。
-
约束条件定义,将伦理原则和安全要求转化为明确的、可执行的行为约束和技术规范。
-
透明度与可解释性设计,设计机制,在适当时机向用户解释Agent的决策过程,建立信任。
-
-
交付物,伦理安全风险评估报告、硬性约束清单、可解释性设计方案。
5.6 阶段六,迭代部署与持续进化
-
核心目标,实现从“上线”到“持续变聪明”的闭环。
-
关键活动,
-
分阶段上线,制定从内部测试、小范围灰度到全面上线的部署计划。
-
性能监控,部署监控系统,实时跟踪线上核心评估指标和数据漂移情况。
-
反馈闭环的建立,设计高效的用户反馈收集机制(显式和隐式),并将其用于模型的持续学习和优化(如RLHF)。
-
-
交付物,部署计划、监控仪表盘设计、反馈与学习机制说明。
六、📜 AI-RSD模板,新时代的蓝图
本章将正式发布AI需求规格设计(AI-RSD)的完整文档模板,它融合了传统PRD的精华并增加了AI特有的核心模块,旨在提供一份全面的撰写指南。
6.1 AI-RSD 模板概览
AI-RSD (AI Requirement Specification Document) 是专为AI智能体设计的下一代需求文档。它在传统PRD的基础上,增加了多个核心模块,以系统性地规约AI的独特属性。
文档核心结构
-
项目概述与目标 (继承自PRD)
-
1.1 背景与问题陈述
-
1.2 用户画像与场景
-
1.3 核心价值主张与业务目标
-
-
智能体画像 (Agent Persona) [AI新增]
-
2.1 角色与名称
-
2.2 性格与沟通风格
-
2.3 知识领域
-
-
意图规格 (Intent Specification) [AI新增]
-
3.1 核心意图范围
-
3.2 意图识别要求(准确性、鲁棒性)
-
3.3 意图示例(正例与反例)
-
-
功能与交互设计 (继承并扩展自PRD)
-
4.1 核心任务流程
-
4.2 UI/UX设计(如适用)
-
-
能力与工具集 (Capabilities & Toolset) [AI新增]
-
5.1 内在能力(如推理、摘要)
-
5.2 外部工具调用清单(API列表)
-
5.3 能力边界与限制
-
-
模型行为协议 (Model Behavior Protocol) [AI新增]
-
6.1 创造性与确定性权衡
-
6.2 面对不确定性的行为准则(追问、承认不知、提供选项)
-
6.3 失败处理与优雅降级策略
-
-
评估与度量基准 (Evaluation & Metrics) [AI新增]
-
7.1 关键性能指标(KPIs)
-
7.2 验收测试标准(Acceptance Criteria)
-
7.3 基准测试数据集
-
-
伦理与安全约束 (EAP Constraints) [AI新增]
-
8.1 伦理原则(公平、透明等)
-
8.2 安全红线(禁止生成的内容、禁止执行的操作)
-
8.3 隐私保护策略(数据最小化、匿名化)
-
-
非功能性需求 (继承自PRD)
-
9.1 性能(延迟、并发)
-
9.2 可靠性
-
-
迭代计划 (继承自PRD)
-
10.1 MVP定义
-
10.2 后续版本规划
-
6.2 核心模块详解
6.2.1 智能体画像 (Agent Persona)
-
目的,确保Agent行为的一致性,提升用户交互体验。
-
要点,描述要具体、可感知。例如,不要只写“专业”,而要写“像一位有10年经验的资深数据分析师,语言严谨、逻辑清晰,会主动指出数据中的潜在问题”。
6.2.2 意图规格 (Intent Specification)
-
目的,精确定义Agent的理解边界。
-
要点,使用大量正例和反例。正例是必须正确理解的,反例是可能引起混淆但Agent应能区分或拒绝的。
6.2.3 能力与工具集 (Capabilities & Toolset)
-
目的,清晰地列出Agent的“武器库”。
-
要点,对每个工具API的描述必须包含功能、输入参数、输出格式、错误码处理。这是工程师实现工具调用的关键依据。
6.2.4 模型行为协议 (Model Behavior Protocol)
-
目的,这是驾驭“非确定性”的核心模块。
-
要点,采用“当…时,则…” (WHEN…THEN…) 的句式。例如,“当用户指令模糊不清时,则Agent应主动发起澄清式提问,并提供2-3个可能的选项。”
6.2.5 评估与度量基准 (Evaluation & Metrics)
-
目的,旨在使“智能”可量化、可测试。
-
要点,验收标准必须是SMART的(具体的、可衡量的、可达成的、相关的、有时限的)。例如,“在V1版本上线后一个月,针对‘预订机票’核心任务,用户自主完成率达到80%。”
6.2.6 伦理与安全约束 (EAP Constraints)
-
目的,划定不可逾越的“红线”。
-
要点,约束必须是绝对和明确的。例如,“在任何情况下,Agent都不得存储用户的个人身份信息(PII)超过24小时。”
七、🔬 案例解剖,理论照进现实

7.1 案例一,智能客服Agent (电商领域)
核心挑战,在高并发场景下,准确理解用户关于订单、物流、退款等多样化意图,并能处理一定程度的客户负面情绪。
AI-RSD设计重点
-
智能体画像
-
角色,“高效贴心的小助手”。
-
沟通风格,简洁、礼貌、有同理心。在用户表达不满时,能切换到安抚模式。
-
范例,“您好,很高兴为您服务。请问有什么可以帮您?” vs “别着急,您的问题我明白了,我们一起来解决。”
-
-
意图规格
-
核心意图,查询订单状态、修改地址、申请退款、咨询商品信息、投诉。
-
难点,区分“我想退货”和“这个商品质量怎么样,别人退货多吗?”这类相似但目标不同的意图。
-
要求,对核心意图的识别准确率>95%。对模糊意图能主动澄清。
-
-
能力与工具集
-
query_order(order_id),查询订单详情API。 -
request_refund(order_id, reason),申请退款API。 -
get_product_faq(product_id),获取商品常见问题知识库。 -
边界,不能处理超过5000元的退款请求,必须转人工。
-
-
模型行为协议 (MBP)
-
WHEN 用户情绪激动(通过情感分析识别) THEN 优先使用安抚话术,并提供一键转人工的选项。
-
WHEN 连续两次无法理解用户意图 THEN 主动道歉并建议转人工服务。
-
-
评估与度量基准
-
KPI,自主解决率、首次接触解决率、用户满意度评分。
-
验收标准,70%的退款请求能够由Agent独立完成,无需人工介入。
-
7.2 案例二,自动化数据分析Agent
核心挑战,理解复杂的、有时是口语化的数据分析指令,正确调用数据查询和可视化工具,并能对结果进行初步解读。
AI-RSD设计重点
-
智能体画像
-
角色,“一位初级数据分析师”。
-
沟通风格,专业、严谨、逻辑清晰。会主动确认指令中的模糊地带。
-
范例,“根据您的要求,我将查询近30天A产品的销售额,并按渠道进行拆分。确认执行吗?”
-
-
意图规格
-
核心意图,查询指标、对比分析、趋势预测、生成报表。
-
难点,理解“上个月卖得最好的渠道是哪个?”这种包含时间、指标、维度等多个要素的自然语言指令。
-
要求,对指令中关键实体(时间、指标、维度)的抽取准确率>90%。
-
-
能力与工具集
-
run_sql(query),执行SQL查询。 -
plot_chart(chart_type, data),绘制图表(折线图、柱状图等)。 -
get_metrics_definition(metric_name),查询指标定义。 -
安全,
run_sql工具必须有严格的权限控制,只能执行只读查询,防止数据库被恶意操作。
-
-
模型行为协议 (MBP)
-
WHEN 用户指令可能产生歧义(如“上个月”可能指自然月或过去30天) THEN 必须向用户澄清定义。
-
WHEN 查询结果为空或异常 THEN 不能只返回“无数据”,而应告知用户可能的原因(如时间范围错误,筛选条件过严)。
-
-
评估与度量基准
-
KPI,查询指令执行成功率、结果准确性(通过与人工分析结果对比)、报告生成效率。
-
验收标准,对于预设的100个典型分析问题,Agent能正确生成图表并给出初步洞察的比例达到80%。
-
八、🔭 远眺未来,智能体的新大陆

8.1 趋势一,多模态交互 (Multimodality)
-
现状,当前多数Agent仍以文本交互为主。
-
未来,Agent将能无缝地理解和生成文本、图像、语音、视频等多种信息的组合。用户可以通过拍照提问,Agent可以用图表和语音来回答。
-
设计挑战,如何描述一个包含“这张图片里的这件衣服”和“帮我找找类似的款式”的复合意图?如何确保Agent在不同模态下的“人格”和沟通风格保持一致?如何综合评估一个既要看图又要听音的Agent的性能?
8.2 趋势二,深度个性化与情感化
-
现状,个性化多停留在内容推荐层面,情感理解能力初级。
-
未来,Agent将具备长期记忆,能真正记住用户的偏好、历史和个人背景,形成独特的“个人助理”。同时,它能精准识别和适应用户的情绪状态,提供更有同理心的互动。
-
设计挑战,如何定义Agent应该“记住什么”、“忘记什么”以及“记忆的有效期”?这涉及到深刻的隐私和伦理问题。如何设计Agent在感知到用户“悲伤”、“快乐”或“愤怒”时的恰当行为?如何避免情感操纵?
8.3 趋势三,群体智能与协作 (Swarm Intelligence)
-
现状,以单个Agent完成特定任务为主。
-
未来,复杂的任务将由多个专才Agent组成的“团队”协同完成。例如,一个“市场分析任务”可能由一个“数据搜集Agent”、一个“数据分析Agent”和一个“报告生成Agent”共同协作。
-
设计挑战,如何定义Agent之间的沟通语言、任务分配机制、冲突解决策略?在AI-RSD中,我们需要为每个参与协作的Agent定义清晰的角色和能力边界。是需要一个“项目经理Agent”来协调,还是让Agent们自主涌现出协作模式?这将是全新的设计领域。
8.4 趋势四,自主学习与进化
-
现状,Agent的进化主要依赖于开发者的手动迭代和模型更新。
-
未来,Agent将具备一定的自主学习能力,能从与用户的交互和任务成功/失败的经验中自我改进,甚至能主动探索新工具的用法。
-
设计挑战,静态的需求文档将失效。未来的AI-RSD可能需要演变成一个动态的、可由Agent部分更新的“成长档案”。如何在允许Agent自主进化的同时,确保其行为始终与人类的价值观和最初设定的目标保持一致(Value Alignment)?这是终极挑战。
结语
未来的AI产品经理,将不仅仅是需求的定义者,更是。
-
AI伦理学家,负责设定Agent的价值观和行为红线。
-
智能系统设计师,负责设计Agent间的协作模式和进化路径。
-
人机关系设计师,负责构建人类用户与AI伙伴之间信任、高效的协作关系。
-
技术、产品、商业与伦理的“连接器”,站在交叉路口,引领产品走向一个真正智能且负责任的未来。
从确定性的PRD到概率性的AI-RSD,这不仅是文档范式的更迭,更是产品思维的深刻革命。拥抱这种不确定性,并为其设计稳健的框架,是我们在这场AI浪潮中,从随波逐流的“使用者”蜕变为引领航向的“构建者”的关键一步。
📢💻 【省心锐评】
别再迷信Prompt工程了,那只是术。真正的AI产品壁垒,在于将智能体的行为概率、价值对齐和演化路径,结构化地“设计”出来。这篇指南,就是道。
为武汉地区的开发者提供学习、交流和合作的平台。社区聚集了众多技术爱好者和专业人士,涵盖了多个领域,包括人工智能、大数据、云计算、区块链等。社区定期举办技术分享、培训和活动,为开发者提供更多的学习和交流机会。
更多推荐





所有评论(0)