vue生命周期钩子函数(详解及使用场景)


- 可以访问和更改数据
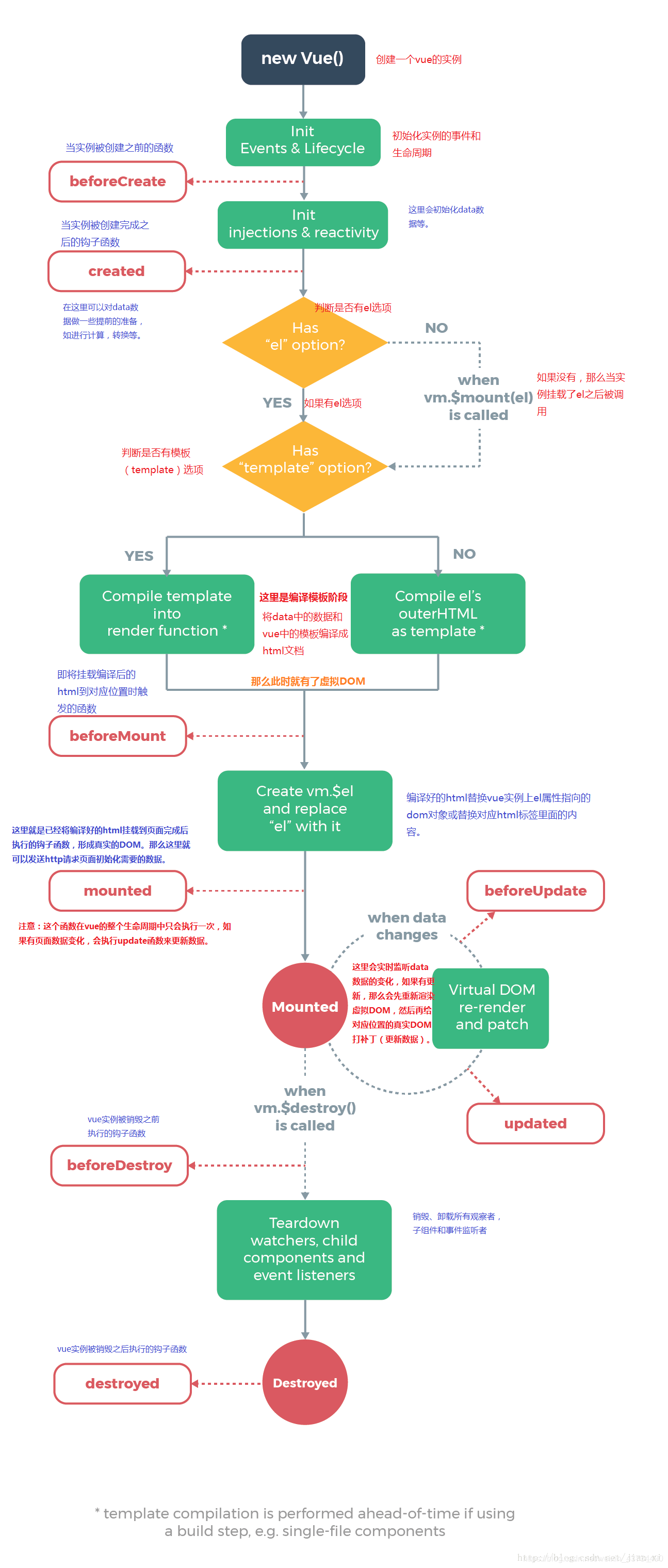
- 且修改数据会触发updated beforeUpdate钩子函数
5、beforeUpdate
* 修改之前调用
6、updated
* 修改之后调用
* beforeUpdate 、updated 可以监控data里的所有数据变化
* 不要在update beforeUpdate修改不定数据,否则会引起死循环
* 监听data里的所有的数据,非updated莫属
7、beforeDestroy
* 实例卸载以前调用,可以清理非vue资源,防止内存泄露
8、destroyed
9、activated (使用频率较低) keep-alive 缓存组件时候调用
10、deactivated 缓存组件卸载的时候调用
11、watch: 监听特定值的变化,监听路由参数的变化,用函数的形式不能监听对象的变化(与updated对立)
](https://img-blog.csdnimg.cn/20190305170946803.png?x-oss-process=image/watermark,type_ZmFuZ3poZW5naGVpdGk,shadow_10,text_aHR0cHM6Ly9ibG9nLmNzZG4ubmV0L3dlaXhpbl80MzczNDQ5MA==,size_16,color_FFFFFF,t_70)
更多推荐



所有评论(0)