
简介
该用户还未填写简介
擅长的技术栈
未填写擅长的技术栈
可提供的服务
暂无可提供的服务
SpringSecurity的认证流程分析(各个组件之间的关联)
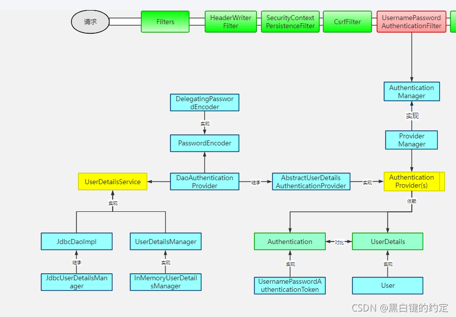
我一开始对于SpringSecurity也不是很熟悉,但是Security 作为一个Spring家族中的安全管理框架,而且每个项目都有授权、认证、鉴权等功能,所以很有必要对Spring Security了解清楚。在说明各个流程之前,找了一张关于它的架构,我只截取了其中关于认证这一部分的内容。由上图可以清楚的看到在Security 认证的过程涉及到的对象,以及各个对象之间的关联。对于刚入门Java

Spring Security中的会话【Session】管理与防御以及会话的并发控制
众所周知,HTTP本身是没有任何关于当前用户状态的内容,也就是两个HTTP请求之间是没有任何的关联可言,用户在和服务器交互的过程中,站点无法确定是哪个用户访问,也因此不能对其提供相应的个性化服务。Session的诞生就是为了解决这一个难题,提供了无状态的HTTP请求实现用户状态维持的方案——服务器和用户之间约定每个HTTP请求携带一个ID信息【代表当前用户信息】服务器通过与用户约定每个请求都携带一

VMware下的虚拟机网络设置(NAT、桥接、仅主机)
对于三种方式可以用一下的例子做个最后的总结:NAT模式:公司的员工连接公司的WIFI,然后通过公用的一个外网IP地址进行上网。桥接模式:他跟主机在一个网段,有自己的独立ip,相当于单独一台主机,跟主机处于同一级别,相当于同一层楼两家公司的其中一家。仅主机模式:这个就像公司的外网断掉,公司的员工通过局域网的方式,相互之间通信、资源访问。但是就是不能访问外网。

到底了







